Ну что, друзья, помогайте еще раз

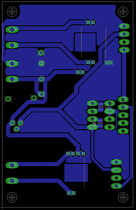
Вроде все учел, что говорили. Плата стала чисто 5 вольтовой...
Куча сквозных отверстий возле фильтров-конденсаторов у регулятора напряжения - это под разные конденсаторы. Под аксиальные, SMD-электролиты и танталовые. Че-то подумал что пригодиться. Также добавил 4 конденсатора по питанию мостов (так сделано во фрискейловской евал-борде, наверное неспроста) - не факт, что буду распаивать, но место заложил.
Добавлено спустя 19 минут 23 секунды:=DeaD= писал(а):Раз 3.3В не надо - есть на 5В замечательные LM1117IMP-5.0

Чего-то я не пойму, какое у него максимально входное напряжение.
Кстати, дошло, что я не проверил, какое максимальное у 78L05... Что-то мне подсказывает, что нифига не 40В. А, ну 30В. живем.
Добавлено спустя 6 минут 9 секунд:Michael_K писал(а):Поставьте туда резистор вместо диода. раза в два-три больше номиналом, чем резистор подтяжки.
Кривовато, но сойдет.
Че-то я запутался.
Когда программируем и VPP высокое - все ОК.
Когда программируем и VPP низкое, на диоде с обоих сторон земля.
Когда аварии нет на аноде 0, на катоде не пойми что (если к земле притянуть, 0 будет?)
Когда авария есть, на аноде VDD, на катоде VDD-0,6V
Так? Т.е. притягивать к земле?
Добавлено спустя 26 минут 40 секунд:Мда, проектировщик. Если на аварии на аноде чистый ВДД, а катод закорочен на землю, получается искорка

. Надо бы токоограничительных резисторов....