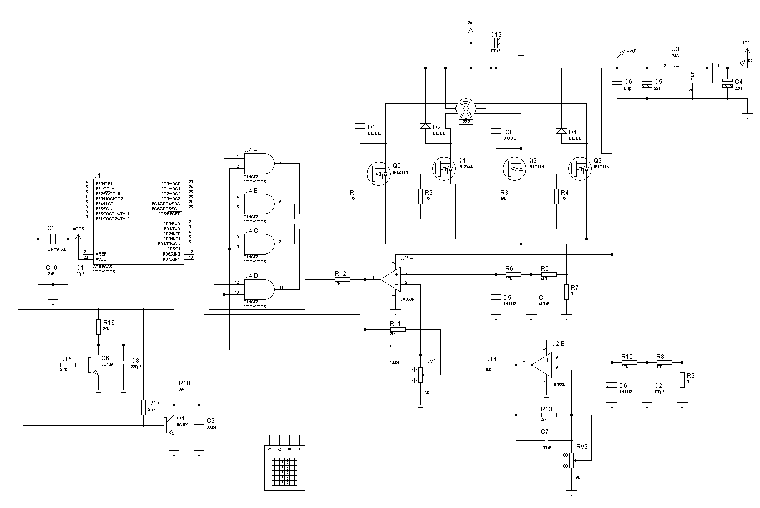
Duhas писал(а):на практике опять же работало и не жужжало ) без шунтирующих обмотки диодов...
Каким напряжением питал шаговик и на какое ключи были рассчитаны?
![]() |
roboforum.ruТехнический форум по робототехнике. |
|
Duhas писал(а):на практике опять же работало и не жужжало ) без шунтирующих обмотки диодов...

а то щас это к питанию МК подключено и через диоды у мотора накачивает напругу.
Вернуться в Электроника, электротехника
Сейчас этот форум просматривают: нет зарегистрированных пользователей и гости: 0