Ну на катушку диод это само собой
вообщем с шимом вот такделать
спасибо за действительно качественный ответ

![]() |
roboforum.ruТехнический форум по робототехнике. |
|

space писал(а):холостой. а под нагрузкой думаю будет ~200 мА, ~250 мА
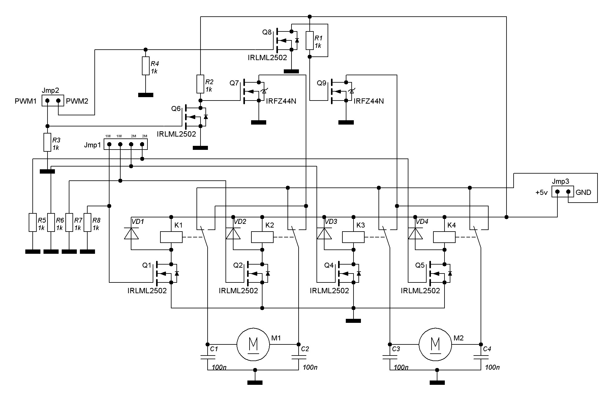
-= Александр =- писал(а):Странное решение...
Вот как надо:
1)4 реле заменить двумя с двумя группами на переключение каждое
space писал(а):вот только меня не устраивает реле с двумя группами


irlz24 -34 -44space писал(а):Нужен тип корпуса TO-220AB. Найти ток не могу
space писал(а):Схему нарисовал
Вернуться в Электроника, электротехника
Сейчас этот форум просматривают: нет зарегистрированных пользователей и гости: 6