Сергей писал(а):логотип
...а мож это зуб коренной, с кариесом

![]() |
roboforum.ruТехнический форум по робототехнике. |
|
Сергей писал(а):логотип



=DeaD= писал(а):а зачем тебе питание отдельно под каждую серву?
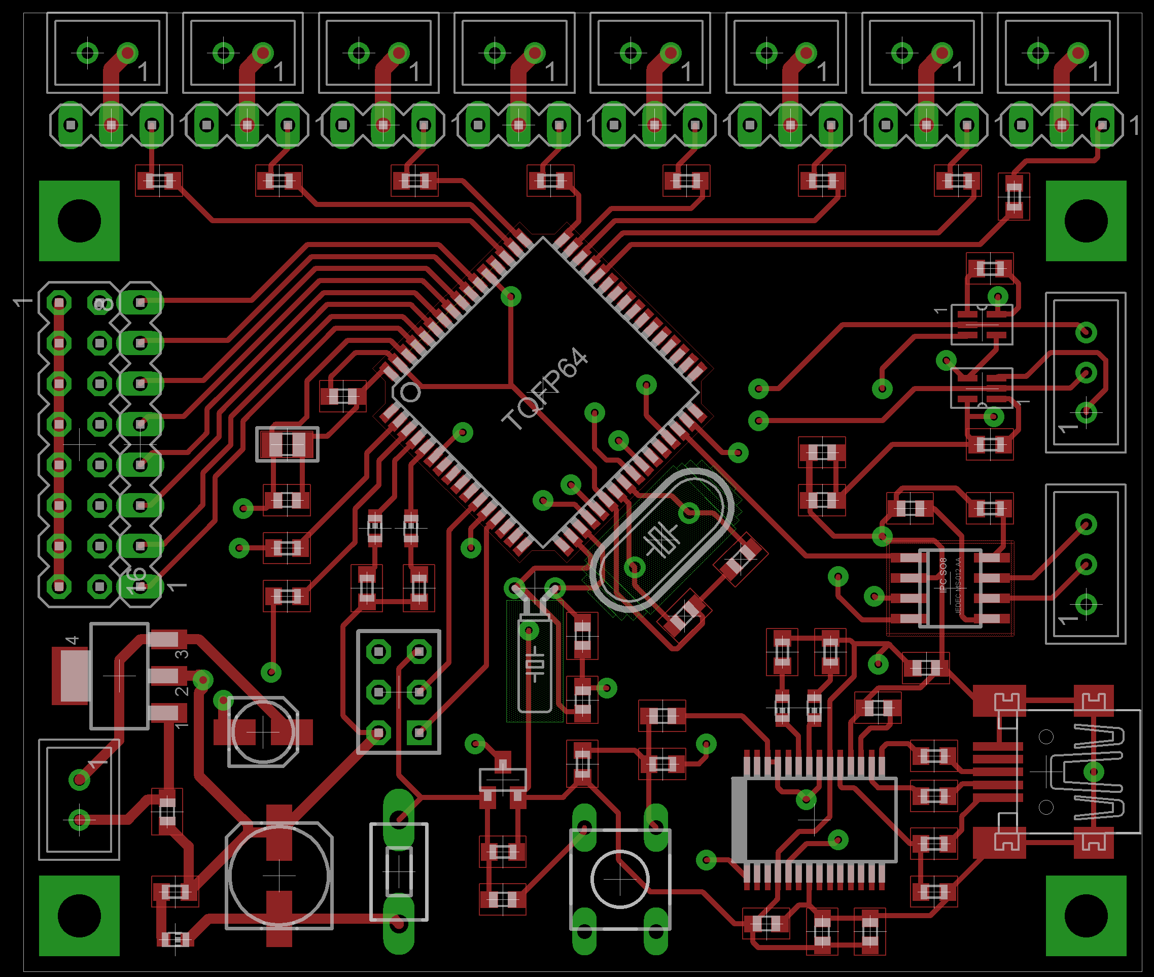
mandigit писал(а):кварц с конденсаторами по-прежнему подключен плохо.
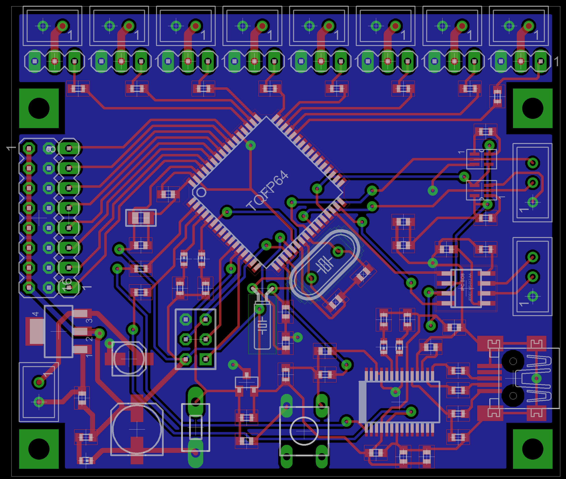
Сергей писал(а):Убрал выход UART, не нужен.
Duhas писал(а):вапщета лучше кварц подальше от мк а вот змляной провод от кондеров до мк как можно короче...
avr123.nm.ru писал(а):то МК нужно еще на 45 град повернуть против часовой.
avr123.nm.ru писал(а):Нужен ИМХО всегда, тем более там их 2 наверно.

Сергей писал(а):Тогда я попробую просто уместить просто два пина
RoboTok писал(а):Да уж делать пора или вы удовлетворение получаете от развода ?![]()
RoboTok писал(а):А что это у вас там на шине I2C ?
Воот, я попробую перемернуть местами кварц и кондеры, чтобы они оказались прям у корпуса МКDuhas писал(а):чем больше длина между кодером и МК тем выше шанс импульсно помехе дать ложны и кривой тактовый импульс
Сергей писал(а):Это два электронных джампера. Тут dead искал замену джамперу, я и узнал о существовании такой микросхемы
Вернуться в Электроника, электротехника
Сейчас этот форум просматривают: нет зарегистрированных пользователей и гости: 0