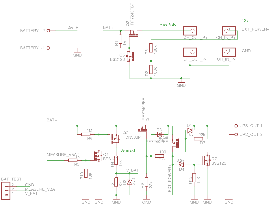
В этом посте на схеме есть ошибка
Рабочая схема тут forum11/topic2129-465.html#p291919
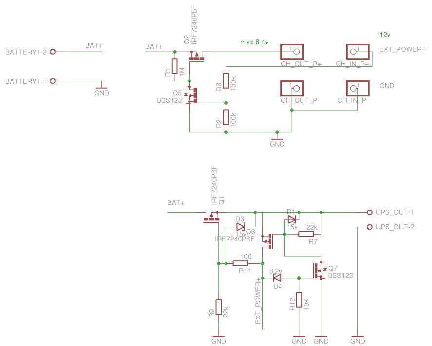
Duhas писал(а):какой функционал закладывался в q6? что-то я или упускаю, или поможет поменять ему местами сток с истоком.
Он должен отключать линию EXT_POWER от аккумулятора, если внешнее питание отключено (0v), т.к. на этой линии висит зарядка. Нам же не нужно разряжать аккумулятор через зарядку
В общем, вот такая схема у меня работает.

- схема с ошибкой, см схему ниже
Стабилитроны D2,D3 нужны для защиты затворов Q1,Q6 от напряжения выше 20в.
Если уверены что таких напряжений не будет можно не ставить.
linvinus, я что-то упустил или это вы воообще про планы?
это характеристики переключателя, зарадка вроде как до 5А но я не проверял, мне лично 4А нужно будет.
на форуме фонариков говорят что работает отлично если сделать охлаждение её микросхемы.
а про свитчеры и зарядки на 8-10а это ну мягко говоря не так. только свитчеры часто видел именно с внешними транзисторами, токи там у некоторых далеко не 8-10а.
Полагаю они все с внешним обвесом, задача свитчера в зависимости от условий суметь переключить ключи.
Вторая проблема, достать такую хитрую микросхему в штучном экземпляре бывает невозможно.
Я не против если есть вариант на микросхеме и он проще чем то что у меня,выкладывайте, я буду только за.
вот плин похоже начинаете понимать, почему мне это интересно
для продажи? дык китайцы клонируют как только появится информация о таких модулях.
Я вообще подумывал им написать, может что родят.
Вариант свичер + зарадка заманчивый, но всем не угодишь, либо это должен быть супер маленький очень дешевый модуль на большие токи, либо отдельно свичер отдельно зарядка, пусть каждый подбирает по своим потребностям (размеры, токи, цена).
Добавлено спустя 10 минут 19 секунд:Кстати, если EXT_POWER менее 8в (проверял на 4в), то батарея всё равно отключается от нагрузки, просто не будет идти заряд, питание на UPS_OUT-1 будет идти через встроенный в Q6 диод, естественно с падением напряжения на нём.
В моём вариант (по схеме выше) Q6 открывается при напряжении питания EXT_POWER равным 9.3в, т.е 9.3-8.2=1.1в этого достаточно чтобы открыть Q7.
Добавлено спустя 9 минут 13 секунд:
Вот что получилось, зарядка и UPS умещаются в отсеке под 4 AA элемента.
Там же будет плата защиты аккумулятора (красная плата лежит в левом верхнем углу на столе)
почему то везде пишу зарадка через А, как так получается не знаю
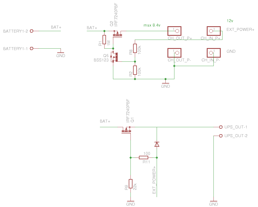
Добавлено спустя 20 минут 37 секунд:Схема без измерителя

- схема с ошибкой, см схему ниже
А это вариант минимум, внешнее питание на нагрузку идёт через диод, но , т.к. в док-станции робот стоит, много потреблять он не должен (ток заряда через этот диод не идёт), поэтому диод сильно греться не будет.

- схема с ошибкой, см схему ниже
как видим всё очень просто.