Дано:
Li-po 11.1v 4400mAh
Нужно:
Защищать от перегрузки по току (регулируемый (теоретически до 20А но нечем проверить)),
и не допустить переразряд батареи,
отключать нагрузку в случае дисбаланса батареи.
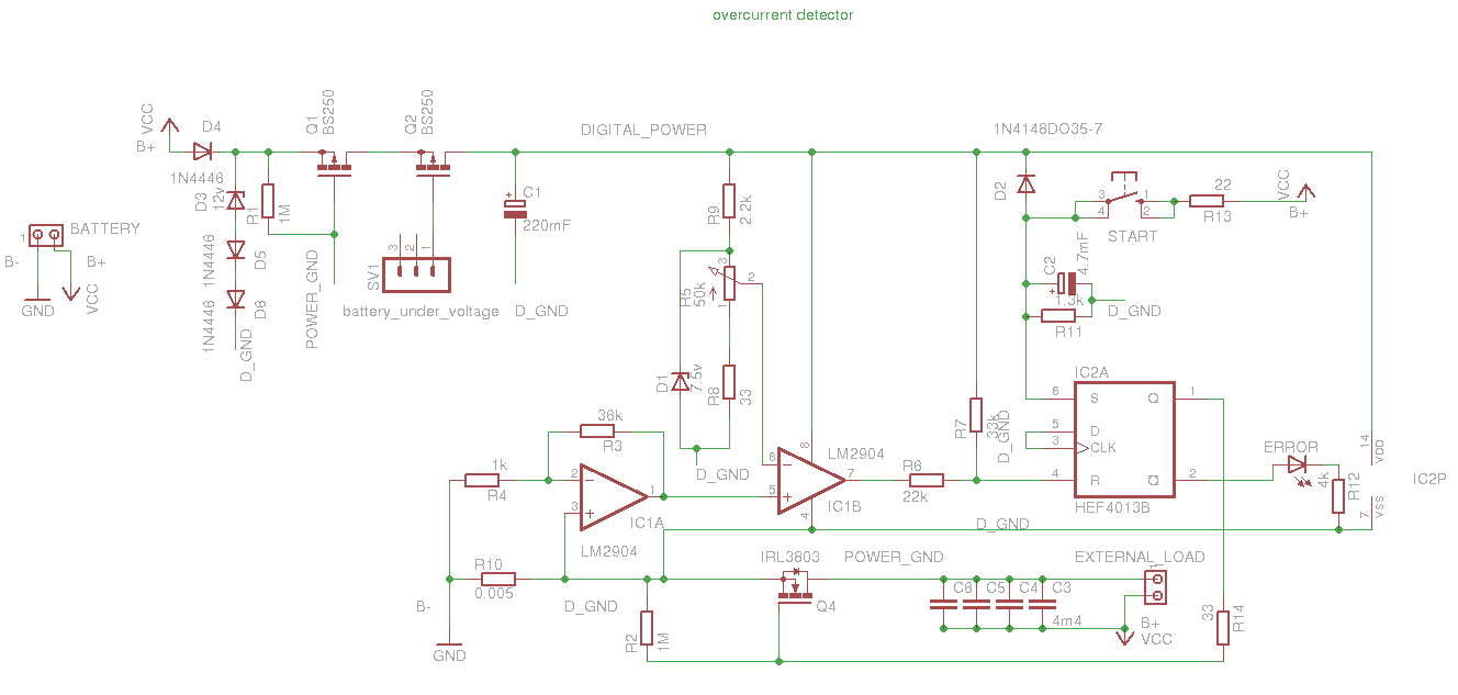
В качестве шунта использовал шут от старой батареи ноутбука Dell. (smd, 0.005 Ом)
В качестве защиты от переразряда и дисбаланса взял микросхему MM1309 от старой батареи Toshiba
За основу взята схема из журнана радио 2004/3 "Электронный предохранитель",
Особенность схемы, ОУ способный работать от 0в в однополярном питании.
(из доступных LM158,LM258,LM2904,LM358,AD8031,AD8032)
Я использовал LM2904.
IC2 - HEF4013B
D3 - 1N5349b
D1 - 1N4737A
Мои изменения, добавлена функция самоотключения на Q1,
сигнал DCHG (переразряд) от MM1309 отключает Q2.
Таким образом схема работает только когда открыты Q1, Q2 и Q4
Для ускорения отключения, в случае перегрузки, подтянул вход триггера - R, к питанию до 0.4*Vcc,
т.к для триггера 1 это 0.45 Vcc, в случае питания 11в это 4,95в, компаратор на LM358 долго набирает это напряжение на выходе.
у RS-триггера HEF4013B , в случае S=1 и R=1 на выходе Q=1 и !Q=1, поэтому транзистор VT1 из оригинальной схемы не нужен.
У меня функцию временного отключения защиты по току выполняет C2 R11.
Для пуска схемы нужно кратковременно нажать кнопку старт, она временно подаст напряжение на логику, и, если после окончания разряда C2, перегрузки по току не будет, то схема продолжит работать в штатном режиме.
D4 нужен чтобы в случае короткого замыкания не разрядился C1, т.е. что то вроде автономного питания.
D3 - стабилитрон 12в 5вт, т.к. аналогичного но на 13в у меня не было, я сместил напряжение на 1.4в используя D5 D6. D3 нужен для стабилизации напряжения в случае если мы подключим индуктивную нагрузку (двигатели).
С3-С6 (плёночные) то же нужны для защиты схемы от индуктивной нагрузки, проверял шуруповёртом током до 14А ШИМ.
Ну и ещё, пересчитал делитель R9 R5 R8 D1, ориентируясь на напряжение моей батареи.
В случае срабатывания защиты, загорается красный светодиод, и он горит пока не разрядится конденсатор C1,
после отключения схема ничего не потребляет, разве что только токи утечки в Q4.
Во время работы потребление 1mA.
Сопротивление R10 и Q4 0.009
При токе 10А потери всего 10^2*0.009 = 0.3 Вт (общая мощность 11в*10а=110Вт)
При токе 20А потери всего 20^2*0.009 = 3,6 Вт (общая мощность 11в*20а=220Вт)
Вроде всё, если что то не понятно спрашивайте.
Да из недостатков, довольно громоздкая плата получилась, задействован только один RS-триггер, его вообще можно заменить двумя элементами И-НЕ.
Плата выполнена с использованием лазерного ламинатора, и подложки от самоклеящихся обой, это первый мой опыт с этим материалом.

Вот что получилось:
