Наткнулся на решение с изолированныеми источниками на NME1215SC (Isolated 1W Single Output DC/DC Converter - по 500р в Мегаэлектронике). Здесь схема. Дороговато, конечно
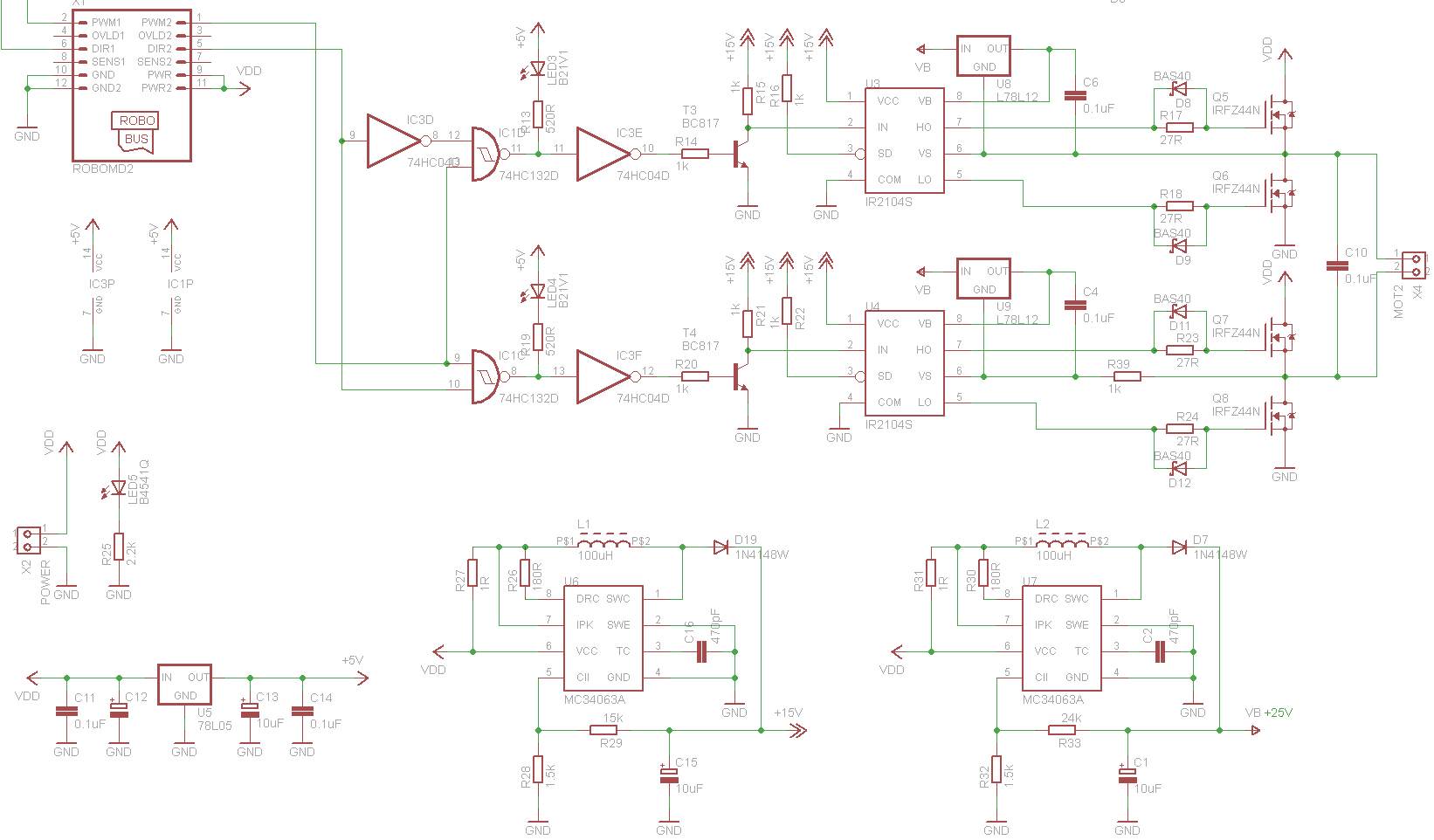
Мне посоветовали попробовать линейные регуляторы. Вот что из этого получилось. Намеренно поднял напряжение на VCC драйвера - для обеспечения работы линейных регуляторов.
испытания с мотором пылесоса на 6А, 12в. Схема работала со статическими сигналами (без ШИМ), надежно переключая направление, пока напряжение аккумулятора не упало до 5.1в - в одном направлении драйвер перестал подавать сигнал на открытие верхнего плеча - возможно потому, что напряжение на VB стало на пару вольт меньше, чем на VCC и срабатывает схема UV (undervoltege protection) "защита от низкого напряжения". В остальном сигналы оставались неизменными. Транзисторы нагрелись не сильно - градусов 60 (без радиаторов), но напряжение аккумулятора быстро упало (разрядился) и транзисторы стали чуть теплыми.
далее сигналы испытаний с нагрузкой 200мА (мотор автоактуатора) - при напряжении 12в и 6в. Схема работает стабильно. Транзисторы не греются (что и не странно)
В апноутах и даташитах утверждается, что сигналы на входах драйверов должны быть TTL уровня, с границей 0/1 около 1.2в, так что планирую попробовать убрать ключи со входов - подозреваю, что ранее были проблемы с нестабильным начальным включением драйвера из-за срабатывания UV.

Что то не понимаю?
(0.15 вольт/6 ампер = 0.025 ом)