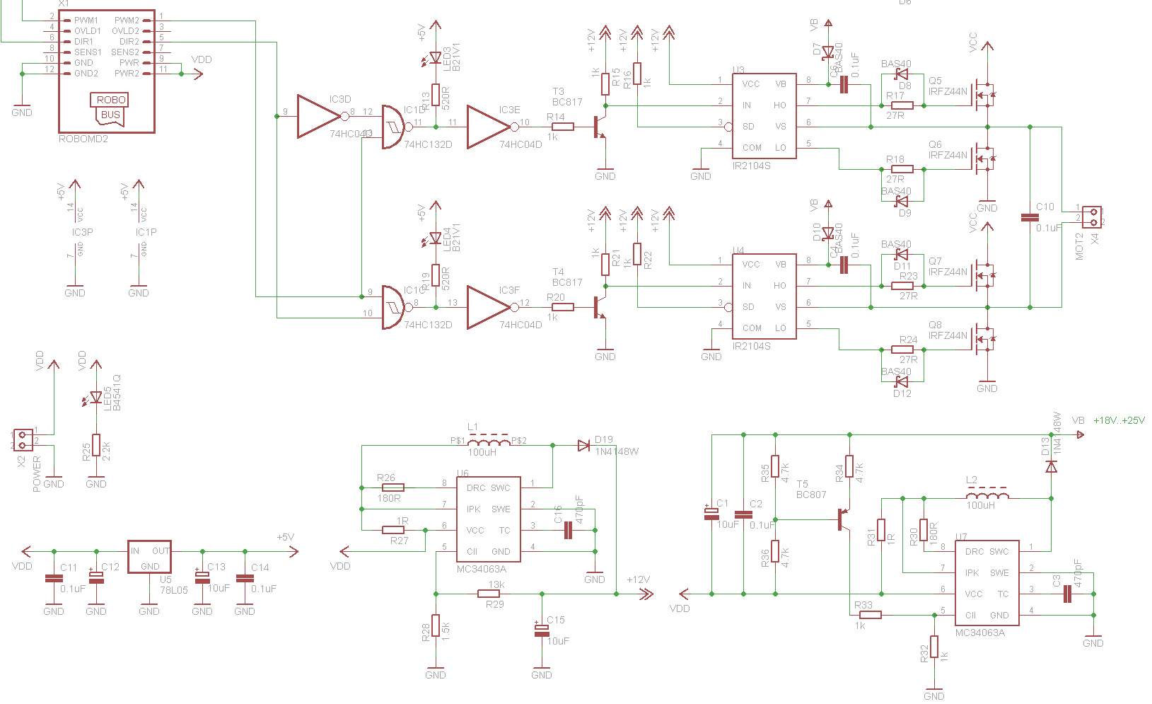
Блин, на VB не должно быть фиксированного напряжения отностиельно земли! Оно прыгает вместе с VS, VS - это выход моста. На VB должно быть 10-20 В относительно VS, и вот это напряжение должно быть достаточно постоянным. Поэтому - конденсатор между VS и VB обязателен! Верхний драйвер питается от этого конденсатора. А вот как в этот конденсатор электричество попадает - возможны варианты.
Первый, типовой вариант - диод с +10-20В на VB. 30 вольт туда давать очень нехорошо, 25 вольт - Absolute Maximum из даташита! То что это работает у SMT, означает лишь что IR делает хорошие микросхемы, надежные

Конденсатор заряжается когда открыт нижний ключ, а потом питает верхний драйвер. Недостаток варианта с диодом - нельзя надолго открыть верхний ключ, конденсатор разрядится. Но если ограничиться ШИМ 95%, то все работает.
Второй вариант тут предлагал avr123, накачка повышающим преобразователем. Позволяет держать верхний ключ открытым долго, но нужно спроектировать повышающий преобразователь так, чтобы он мог работать с прыгающим VB и обеспечивать определенное напряжение между VS и VB в обоих состояниях плеча - с открытым нижним (VS=0, VB = 10..20В) или верхним (VS = Vпит, VB = Vпит+10..20В). Особенно эта задача интересна, когда хочется питать несколько плеч от одного преобразователя и часть из них - внизу, а часть - вверху. Я если честно не вижу решения этой задачи с одной индуктивностью на повышалке, но тут я могу и ошибаться.