roboforum.ru

Технический форум по робототехнике.


H-мост (H-bridge) и все о нем

Резисторы, транзисторы, конденсаторы, микросборки, чип компоненты ...
Вопросы согласования управляющих модулей с периферией.

Re: H-мост (H-bridge) и все о нем

Сообщение Duhas » 21 мар 2010, 19:06

ну дык мы с авр-ом же предлагали варианты ) и оба они проверенные...
«Как сердцу выразить себя? … Мысль изреченная есть ложь!»
В этом мире меня подводит доброта и порядочность...
"двое смотрят в лужу, один видит лужу, другой отраженные в ней звезды"
Аватара пользователя
Duhas
 
Сообщения: 6338
Зарегистрирован: 15 сен 2007, 13:03
Откуда: Красноярск
прог. языки: ASM(МК), C(PC)
ФИО: Гагарский Андрей Александрович

Re: H-мост (H-bridge) и все о нем

Сообщение =DeaD= » 21 мар 2010, 19:12

Между нагрузкой лампочками и нагрузкой движками есть большая разница ;) так что тестировать лучше на запараллеленных моторредукторах стеклоподъемников.
Проект [[Open Robotics]] - Универсальные модули для построения роботов
Аватара пользователя
=DeaD=
 
Сообщения: 24218
Зарегистрирован: 06 окт 2004, 18:01
Откуда: Ебург
прог. языки: C++ / PHP / 1C
ФИО: Антон Ботов

Re: H-мост (H-bridge) и все о нем

Сообщение Duhas » 21 мар 2010, 19:26

разница не столь и велика в данном варианте )
«Как сердцу выразить себя? … Мысль изреченная есть ложь!»
В этом мире меня подводит доброта и порядочность...
"двое смотрят в лужу, один видит лужу, другой отраженные в ней звезды"
Аватара пользователя
Duhas
 
Сообщения: 6338
Зарегистрирован: 15 сен 2007, 13:03
Откуда: Красноярск
прог. языки: ASM(МК), C(PC)
ФИО: Гагарский Андрей Александрович

Re: H-мост (H-bridge) и все о нем

Сообщение =DeaD= » 21 мар 2010, 19:29

Но итоговые тесты тем не менее надо проводить на индуктивных нагрузках.
Проект [[Open Robotics]] - Универсальные модули для построения роботов
Аватара пользователя
=DeaD=
 
Сообщения: 24218
Зарегистрирован: 06 окт 2004, 18:01
Откуда: Ебург
прог. языки: C++ / PHP / 1C
ФИО: Антон Ботов

Re: H-мост (H-bridge) и все о нем

Сообщение avr123.nm.ru » 21 мар 2010, 19:39

SMT писал(а): Собрал для схему, предложенную AVR'ом, использовал ее для накачки верхнего транзистора одной из половин моста.
Провел испытания :(

Большое спасибо за испытания. Пока вникаю в цифры. Но мне кажется что делитель должен получиться с неравными резисторами чтобы 12 вольт получить на верхнем драйвере. Можно замениь подстроечником на 2-3 кОм и настроить без ШИМ на мосте. Вольтметр прямо к 6 и 8 подключить. И 6 с 8 зашунтировать резистором примерно 1 кОм чтобы имитировать ток нагрузки 12 мА потребляемый переключающимся MOSFET.

SMT писал(а): несколько напрягает, что нужно по одному такому степ-ап-у на драйвер ставить :(


Можно использовать МК имеющий 2х АЦП и 2х ШИМ ( или 3х в 3-фазных системах ) и внешние ключи в sot-23 на 300 вольт например - что-то типа mmbt92. Тини13А примерно 15 руб стоит.
Читайте !
Аватара пользователя
avr123.nm.ru
отсылающий читать курс
 
Сообщения: 14195
Зарегистрирован: 06 ноя 2005, 04:18
Откуда: Москва
Предупреждения: -8

Re: H-мост (H-bridge) и все о нем

Сообщение SMT » 22 мар 2010, 00:03

=DeaD= писал(а):Но итоговые тесты тем не менее надо проводить на индуктивных нагрузках.

Меня тоже смутило, что когда включал мотор пылесоса (в режиме 6,7А), транзисторы казались горячее. Попробую позже - при последнем замере мотор перестал в одну из сторон крутиться, хотя все параметры в норме были. Починить нужно (драйвер).

avr123.nm.ru писал(а):мне кажется что делитель должен получиться с неравными резисторами чтобы 12 вольт получить на верхнем драйвере

так и начинал, но 1к+1к дали нужные 12,8в. Резисторы у транзистора 4.3к (вместо 4.7к). Транзистор BC807.
SMT
 
Сообщения: 1158
Зарегистрирован: 23 авг 2008, 22:28
Откуда: Санкт-Петербург
ФИО: Сергей

Re: H-мост (H-bridge) и все о нем

Сообщение quarz » 25 мар 2010, 15:51

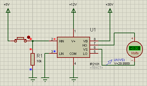
А у меня схема на IR2101 с внешним 30V питанием на Vb как-то странно работает. Нижний ключ управляется нормально, а на затворе верхнего 1-3В, при этом его Vs поднят над GND на 20В! Никто с этим не сталкивался?
Типов людей всего 10: те, кто понимает двоичный код, и те кто нет.
Аватара пользователя
quarz
 
Сообщения: 88
Зарегистрирован: 21 окт 2007, 14:29
Откуда: Москва

Re: H-мост (H-bridge) и все о нем

Сообщение avr123.nm.ru » 25 мар 2010, 16:06

Схему надо зырить.
Читайте !
Аватара пользователя
avr123.nm.ru
отсылающий читать курс
 
Сообщения: 14195
Зарегистрирован: 06 ноя 2005, 04:18
Откуда: Москва
Предупреждения: -8

Re: H-мост (H-bridge) и все о нем

Сообщение quarz » 25 мар 2010, 16:19

Вот схема. И в протеусе работает примерно так же, как и в реале. Я чего-то не понимаю. Разве плавающий источник не должен поднимать Vs на +12V ?
Вложения
ir2101.PNG
Типов людей всего 10: те, кто понимает двоичный код, и те кто нет.
Аватара пользователя
quarz
 
Сообщения: 88
Зарегистрирован: 21 окт 2007, 14:29
Откуда: Москва

Re: H-мост (H-bridge) и все о нем

Сообщение avr123.nm.ru » 25 мар 2010, 17:08

Питание на 8 нужно дать относительно 6 ноги. 6 ноге земли не хватает.
Читайте !
Аватара пользователя
avr123.nm.ru
отсылающий читать курс
 
Сообщения: 14195
Зарегистрирован: 06 ноя 2005, 04:18
Откуда: Москва
Предупреждения: -8

Re: H-мост (H-bridge) и все о нем

Сообщение quarz » 25 мар 2010, 18:46

Если Vs опустить на землю, мы закоротим нижний ключ!
Типов людей всего 10: те, кто понимает двоичный код, и те кто нет.
Аватара пользователя
quarz
 
Сообщения: 88
Зарегистрирован: 21 окт 2007, 14:29
Откуда: Москва

Re: H-мост (H-bridge) и все о нем

Сообщение avr123.nm.ru » 25 мар 2010, 19:09

Вот тебе и раз ! Жаль что даташиты на микрухи недоступны по интернету.
Читайте !
Аватара пользователя
avr123.nm.ru
отсылающий читать курс
 
Сообщения: 14195
Зарегистрирован: 06 ноя 2005, 04:18
Откуда: Москва
Предупреждения: -8

Re: H-мост (H-bridge) и все о нем

Сообщение quarz » 25 мар 2010, 19:27

отнюдь! :)
Здесь показано половина моста, а мостовых схемах соединяют исток верхнего и сток нижнего ключей.
Вот и получается, что если Vs кинуть на землю, то мы закоротим исток-сток у нижнего ключа.
Вложения
_ir2101.PNG
_ir2101.PNG (10 КиБ) Просмотров: 2184
Типов людей всего 10: те, кто понимает двоичный код, и те кто нет.
Аватара пользователя
quarz
 
Сообщения: 88
Зарегистрирован: 21 окт 2007, 14:29
Откуда: Москва

Re: H-мост (H-bridge) и все о нем

Сообщение quarz » 25 мар 2010, 19:29

хм...хорошо, а как например у SMT на второй схеме? viewtopic.php?f=11&t=1963&start=660#p155199
+30,5V ведь подается относительно общей земли
Типов людей всего 10: те, кто понимает двоичный код, и те кто нет.
Аватара пользователя
quarz
 
Сообщения: 88
Зарегистрирован: 21 окт 2007, 14:29
Откуда: Москва

Re: H-мост (H-bridge) и все о нем

Сообщение avr123.nm.ru » 25 мар 2010, 20:41

Соберите схему в PROTEUS подключите ГРАФ или Осцил и посмотрите что там и где будет.
Читайте !
Аватара пользователя
avr123.nm.ru
отсылающий читать курс
 
Сообщения: 14195
Зарегистрирован: 06 ноя 2005, 04:18
Откуда: Москва
Предупреждения: -8

Пред.След.

Вернуться в Электроника, электротехника

Кто сейчас на конференции

Сейчас этот форум просматривают: нет зарегистрированных пользователей и гости: 6