roboforum.ru

Технический форум по робототехнике.


H-мост (H-bridge) и все о нем

Резисторы, транзисторы, конденсаторы, микросборки, чип компоненты ...
Вопросы согласования управляющих модулей с периферией.

Re: H-мост (H-bridge) и все о нем

Сообщение =DeaD= » 06 апр 2010, 16:23

А почему надо от законов Мерфи защищаться именно с этой стороны? Будет как про виндовый файрволл:

Добавлено спустя 49 секунд:
Я бы лучше от КЗ подумал как защититься, перегрузки и от переполюсовки питания.
Вложения
156-25737d56.jpg
Проект [[Open Robotics]] - Универсальные модули для построения роботов
Аватара пользователя
=DeaD=
 
Сообщения: 24218
Зарегистрирован: 06 окт 2004, 18:01
Откуда: Ебург
прог. языки: C++ / PHP / 1C
ФИО: Антон Ботов

Re: H-мост (H-bridge) и все о нем

Сообщение avr123.nm.ru » 06 апр 2010, 16:33

Я ж не предлагал ТОЛЬКО и ИМЕННО.

Мерфи типа:

1) Если акум нельзя разряжать ниже 11 вольт, то он обязательно будет разряжен ГОРАЗДО ниже 11 вольт.

2) Если написано использовать АКБ на 12 волт то часть юзеверей обязательно будет использовать АКБ на 6 вольт

3) если написано использовать 1 мотор с указанием макс тока, то много юзверей повесят на драйвер гроздья моторов некоторые будут низковольными и на большой ток.
Читайте !
Аватара пользователя
avr123.nm.ru
отсылающий читать курс
 
Сообщения: 14195
Зарегистрирован: 06 ноя 2005, 04:18
Откуда: Москва
Предупреждения: -8

Re: H-мост (H-bridge) и все о нем

Сообщение =DeaD= » 06 апр 2010, 16:36

От 1 и 2 проще защититься поставив блокировку электронную по напряжению.

3 - это просто глупость, так можно и в аккумуляторы встраивать защиту от КЗ.
Проект [[Open Robotics]] - Универсальные модули для построения роботов
Аватара пользователя
=DeaD=
 
Сообщения: 24218
Зарегистрирован: 06 окт 2004, 18:01
Откуда: Ебург
прог. языки: C++ / PHP / 1C
ФИО: Антон Ботов

Re: H-мост (H-bridge) и все о нем

Сообщение avr123.nm.ru » 06 апр 2010, 16:39

Дак и встраивают же.

Я написал что возможно будут творить юзерв, но это не значит что нужно обеспечить работу драйвера во всех режимах - это не возможно, надо просто сделать так чтобы он надежно работал в режимах указаных в инструкции.
Последний раз редактировалось avr123.nm.ru 06 апр 2010, 16:41, всего редактировалось 1 раз.
Читайте !
Аватара пользователя
avr123.nm.ru
отсылающий читать курс
 
Сообщения: 14195
Зарегистрирован: 06 ноя 2005, 04:18
Откуда: Москва
Предупреждения: -8

Re: H-мост (H-bridge) и все о нем

Сообщение =DeaD= » 06 апр 2010, 16:40

Так далеко не во все :) денег все эти шалости стоят.
И лучше защититься от них, чем пытаться поддерживать.
Проект [[Open Robotics]] - Универсальные модули для построения роботов
Аватара пользователя
=DeaD=
 
Сообщения: 24218
Зарегистрирован: 06 окт 2004, 18:01
Откуда: Ебург
прог. языки: C++ / PHP / 1C
ФИО: Антон Ботов

Re: H-мост (H-bridge) и все о нем

Сообщение SMT » 07 апр 2010, 09:55

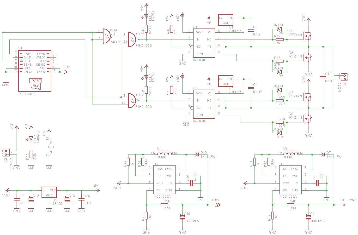
Пока идет обсуждение - продолжаю текущую версию :)
Убрал ключи со входов драйверов, проверил статическим сигналом и ШИМ, на автоактуаторе и на турбине пылесоса. Пока работает стабильно. Сейчас схема выглядит так (один мост)
DD12v10-2.jpg

UPD: исправлено
Последний раз редактировалось SMT 07 апр 2010, 14:56, всего редактировалось 1 раз.
SMT
 
Сообщения: 1158
Зарегистрирован: 23 авг 2008, 22:28
Откуда: Санкт-Петербург
ФИО: Сергей

Re: H-мост (H-bridge) и все о нем

Сообщение =DeaD= » 07 апр 2010, 10:05

А не мало только керамики после регуляторов на 12В?

И в целом - не слишком громоздко получается?
Проект [[Open Robotics]] - Универсальные модули для построения роботов
Аватара пользователя
=DeaD=
 
Сообщения: 24218
Зарегистрирован: 06 окт 2004, 18:01
Откуда: Ебург
прог. языки: C++ / PHP / 1C
ФИО: Антон Ботов

Re: H-мост (H-bridge) и все о нем

Сообщение SMT » 07 апр 2010, 10:42

по даташиту там 0.1uF стоит, вроде хватает - пробовал сначала 10uF, по осциллографу разницы не обнаружил. Пока не проверишь натурными испытаниями, не убедишся.

по громоздкость пока не знаю - только начал разводить.
SMT
 
Сообщения: 1158
Зарегистрирован: 23 авг 2008, 22:28
Откуда: Санкт-Петербург
ФИО: Сергей

Re: H-мост (H-bridge) и все о нем

Сообщение avr123.nm.ru » 07 апр 2010, 10:46

SMT писал(а):Сейчас схема выглядит так (один мост)

Зачем R39 ?
Читайте !
Аватара пользователя
avr123.nm.ru
отсылающий читать курс
 
Сообщения: 14195
Зарегистрирован: 06 ноя 2005, 04:18
Откуда: Москва
Предупреждения: -8

Re: H-мост (H-bridge) и все о нем

Сообщение SMT » 07 апр 2010, 12:28

R39 - это по ошибке остался с варианта с вопросом. Его там не должно быть, конечно :(
спасибо!

Upd: исправил схему вверху
SMT
 
Сообщения: 1158
Зарегистрирован: 23 авг 2008, 22:28
Откуда: Санкт-Петербург
ФИО: Сергей

Re: H-мост (H-bridge) и все о нем

Сообщение Sinopteek » 07 апр 2010, 13:17

Может кто поделится моделью IR2104 для Proteus'а? Видел в нескольких постах. Хотелось бы погонять схемку самому.
Нашёл на http://www.irf.com/product-info/models/sim/index.html ProSpice-модели, но не понял как их подцепить.
Sinopteek
 
Сообщения: 3
Зарегистрирован: 06 апр 2010, 18:44
Откуда: Тольятти
прог. языки: Python, С

Re: H-мост (H-bridge) и все о нем

Сообщение SMT » 11 апр 2010, 02:00

=DeaD= писал(а):И в целом - не слишком громоздко получается?

начал разводить - вот примерно что получается для одного моста. Силовые дорожки транзисторов конечно будут изменены, чтобы были покороче. Индуктивности и диоды Шотки позже попробую поменьше поставить. Хочется, чтобы поменьше переходных отверстий было. Большой конденсатор можно на пару поменьше поменять.
Второй мост - копия первого, без степапов и 5в регулятора.
Сейчас задача - развести и протестить вариант в виде одного моста, потом корректировать можно.
Думаю можно (при желании) алюминиевые уголки прикрутить (один над другим) к транзисторам - вместо громоздких радиаторов
DD12v10-2-board-V1-1.jpg


Добавлено спустя 3 минуты 6 секунд:
В принципе 5в регулятор теперь можно заменить на маленький и маломощный.
SMT
 
Сообщения: 1158
Зарегистрирован: 23 авг 2008, 22:28
Откуда: Санкт-Петербург
ФИО: Сергей

Re: H-мост (H-bridge) и все о нем

Сообщение =DeaD= » 11 апр 2010, 09:18

А не кажется, что всё это слишком сложно и громоздко уже получилось? Ну и в итоге будет слишком дорого...
Проект [[Open Robotics]] - Универсальные модули для построения роботов
Аватара пользователя
=DeaD=
 
Сообщения: 24218
Зарегистрирован: 06 окт 2004, 18:01
Откуда: Ебург
прог. языки: C++ / PHP / 1C
ФИО: Антон Ботов

Re: H-мост (H-bridge) и все о нем

Сообщение SMT » 11 апр 2010, 09:56

В любом случае - теперь примерно знаем плюсы\минусы\возможности этого варианта.
SMT
 
Сообщения: 1158
Зарегистрирован: 23 авг 2008, 22:28
Откуда: Санкт-Петербург
ФИО: Сергей

Re: H-мост (H-bridge) и все о нем

Сообщение avr123.nm.ru » 11 апр 2010, 10:02

2 микросхемки справа прижаты к 74, а правее полно места. Ты просто распредели все по плате равномернее и потом трассы востанови. Щас то пусто то густо.
Читайте !
Аватара пользователя
avr123.nm.ru
отсылающий читать курс
 
Сообщения: 14195
Зарегистрирован: 06 ноя 2005, 04:18
Откуда: Москва
Предупреждения: -8

Пред.След.

Вернуться в Электроника, электротехника

Кто сейчас на конференции

Сейчас этот форум просматривают: нет зарегистрированных пользователей и гости: 7