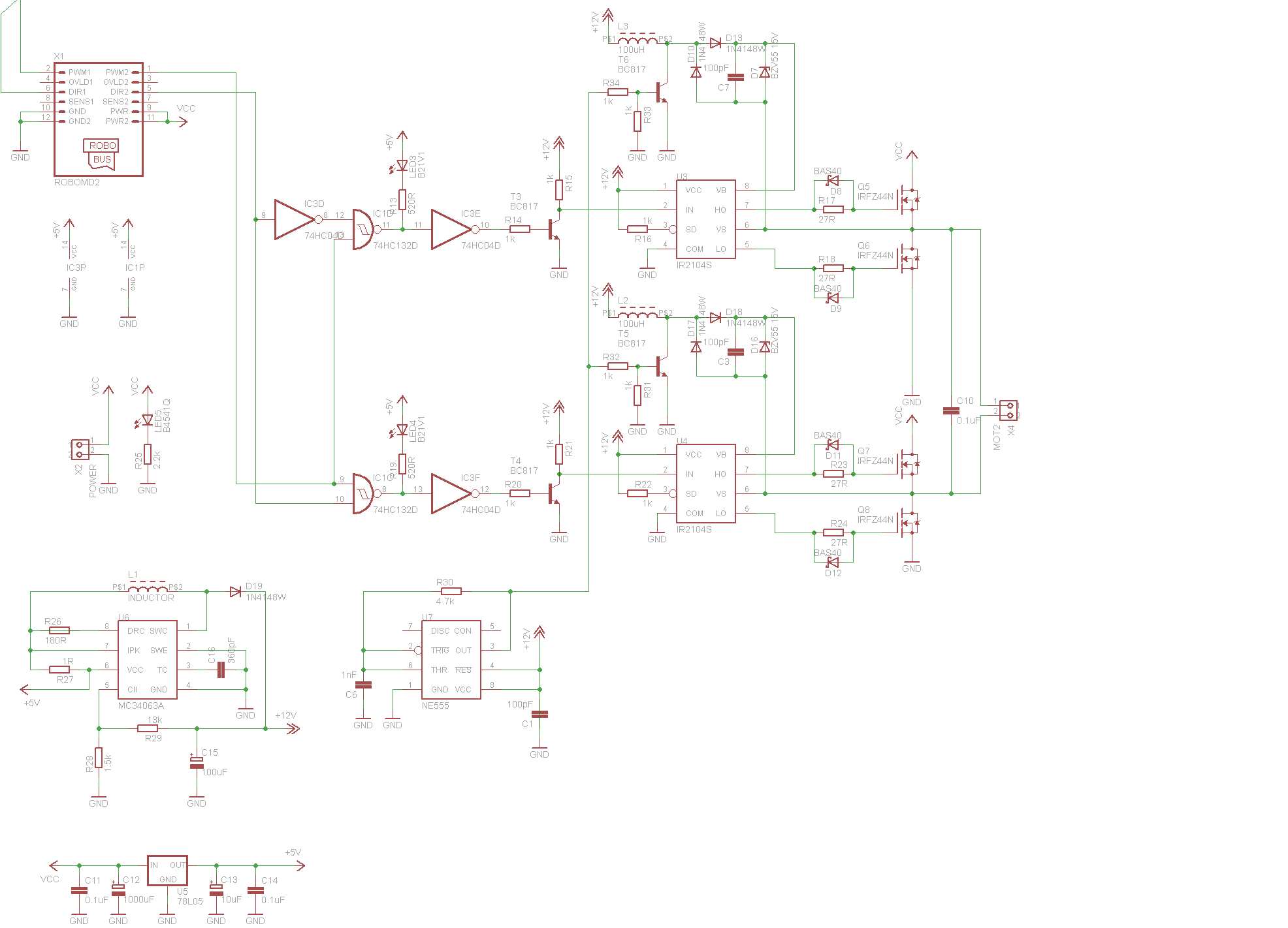
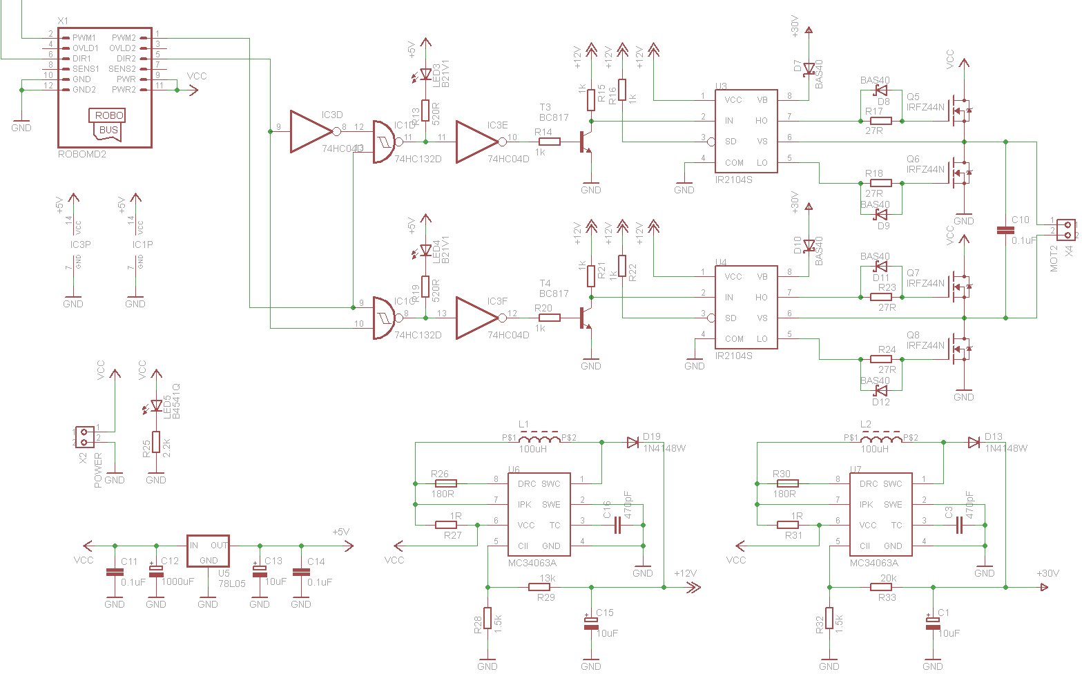
UPD: исправил схему (см. замечание Michael_K ниже)
"диапазон силового питания мостов" - не понял вопрос
Если это напряжение питания, то хочется в 6-13в уложиться - с учетом разрядки аккумулятора
![]() |
roboforum.ruТехнический форум по робототехнике. |
|
|
| Реклама | ||||
|
|
|
|||



| Реклама | ||||
|
|
|
|||
SMT писал(а):"диапазон силового питания мостов" - не понял вопрос![]()
Если это напряжение питания, то хочется в 6-13 в уложиться - с учетом разрядки аккумулятора

на них 681 написано ?SMT писал(а):В Чип-Дипе купил индуктивности 680 uH
При потреблении мотором 6.7А (мотор вращает турбину в направлении обратном штатному) транзиторы ощутимо нагрелись. Падение напряжения на переходе транзисторов 0.15в.
При потреблении мотором 4.5А (мотор вращает турбину в штатном направлении) транзиторы оставались едва теплые
Floating channel designed for bootstrap operation Fully operational to +600V
Вернуться в Электроника, электротехника
Сейчас этот форум просматривают: нет зарегистрированных пользователей и гости: 3