roboforum.ru

Технический форум по робототехнике.


H-мост (H-bridge) и все о нем

Резисторы, транзисторы, конденсаторы, микросборки, чип компоненты ...
Вопросы согласования управляющих модулей с периферией.

Re: H-мост (H-bridge) и все о нем

Сообщение =DeaD= » 23 янв 2010, 10:05

Хм, либо я что-то не понимаю - либо не вкурил, откуда берется уровень выше питания движков :pardon:
Не грелись ключики в это время?
Проект [[Open Robotics]] - Универсальные модули для построения роботов
Аватара пользователя
=DeaD=
 
Сообщения: 24218
Зарегистрирован: 06 окт 2004, 18:01
Откуда: Ебург
прог. языки: C++ / PHP / 1C
ФИО: Антон Ботов

Re: H-мост (H-bridge) и все о нем

Сообщение SMT » 23 янв 2010, 10:29

Посмотрю при случае что там творится. Движки работали недолго, плюс радиаторы здоровенные - нагрева не заметил.
SMT
 
Сообщения: 1158
Зарегистрирован: 23 авг 2008, 22:28
Откуда: Санкт-Петербург
ФИО: Сергей

Re: H-мост (H-bridge) и все о нем

Сообщение Michael_K » 23 янв 2010, 14:15

=DeaD= писал(а):
Michael_K писал(а):...про мостик TLE5205

С виду нормальный, вот только 0.2 Ома на полумост при 5А дадут 2Вт рассеиваемого тепла, так что с 5А наверное они пошутили, да и абсолютный максимум пика в 6А - обычно стартовый ток раз в 5 больше регулярного, т.е. реально получается через него запускать 1-2А движки, а какой смысл?

А зачем стартовать жестко? Имхо это неправильно, тем более ШИМ есть...
Меня в нем смутило то, что я не увидел бутстрапа. Хотя, возможно, верхние мосфеты П-канальные.
Второе - непонятно насчет допустимых частот переключения.
Хочется уйти вверх по частотам - на более-менее постоянные токи.
Привлекает в нем "интегральность", защиты, встроенная логика, малое место на плате,
удобство отвода тепла.
=DeaD= писал(а):Для 2А можно подешевле на мосфетах собрать.

Эмм... ну он стоит что-то 200 рублей в розницу и 160 за 50 штук...
В общем и не так уж много, по-моему. В любом случае цена тут не определяющий фактор
=DeaD= писал(а):Тут без логики всё равно не получится.

Хм... А мне показалось, что можно вообще ногу IN1 на землю поставить и рулить только IN2.
То есть одна нога ШИМ - один движок. Это "относительно эффективно" с точки зрения батарейки, по моим представлениям.
=DeaD= писал(а):А к каким движкам планируешь прикручивать?

Пока не знаю - хочется взять с движка ватт десять постоянной мощности на валу от двух банок лития.
Движки предсказуемые никак не найду.

В общем, я весь в сомненьях...
Аватара пользователя
Michael_K
 
Сообщения: 6028
Зарегистрирован: 07 окт 2009, 00:29
Откуда: СПб

Re: H-мост (H-bridge) и все о нем

Сообщение =DeaD= » 23 янв 2010, 14:29

Для ухода вверх по частотам надо смотреть на тайминги драйвера - тут 15мкс на полный цикл включения\выключения.

Если хочется хотя-бы 80% находиться в адекватном состоянии, а не переходном, то надо брать частоту с периодом не менее 5*15мкс=75мкс, т.е. 1000/75=13КГц.
Проект [[Open Robotics]] - Универсальные модули для построения роботов
Аватара пользователя
=DeaD=
 
Сообщения: 24218
Зарегистрирован: 06 окт 2004, 18:01
Откуда: Ебург
прог. языки: C++ / PHP / 1C
ФИО: Антон Ботов

Re: H-мост (H-bridge) и все о нем

Сообщение SMT » 06 фев 2010, 11:54

=DeaD= писал(а):Хм, либо я что-то не понимаю - либо не вкурил, откуда берется уровень выше питания движков :pardon:
Не грелись ключики в это время?

Посмотрел - чуда никакого небыло. При включении без ШИМ на выходе 7 драйвера (отмечен желтым) появляется напряжение 22в и пока конденсатор разряжается - в течении 2-3 секунд транзистор (оведен желтым) открыт, падение на нем практически 0в. Когда напряжение снижается до 11.75в, транзистор подзакравается - падение 3.5в. При токе 150мА он теплый (при снятом радиаторе).
DD-12v-fragment-WO-PWM.jpg

В оригинальной схеме есть цепь, управляющая !SD по сигналам на входе. Ниже модифицированный вариант (не моя схема). Насколько я понимаю - в ней драйвер работает только если на одном из входов есть сигнал. Но проблемы это решить но должно.
DD-12v-fragment2-control.JPG
SMT
 
Сообщения: 1158
Зарегистрирован: 23 авг 2008, 22:28
Откуда: Санкт-Петербург
ФИО: Сергей

Re: H-мост (H-bridge) и все о нем

Сообщение SMT » 07 фев 2010, 14:19

Поискал решения в инете, почитал обсуждение проблемы здесь viewtopic.php?f=73&t=5368
Посмотрел Design Tip-ы от IR "DT 97-3", "DT 98-02", "DT 92-4A" и AppNote AN-978.
DT 92-4A описывает непоследственно схему накачки на таймере 555 и драйвере IR2125 - думаю тип драйвера не имеет особого значения, для IR2104 тоже должно подойти.
Привожу схему, диаграмму и примерный перевод описания
Когда транзистор (IGBT) выключен, конденсатор накачки заряжается через диод 11DF6 и нагрузочный (load) резистор. Когда транзистор включен, 100k резистор соединенный с общей шиной заряжает 100nF конденсатор додсоединенный к контактам 1 (GND) и 8 (V+) таймера , генерируя -15в относительно вывода 5 (VS) драйвера. Цепь накачки состоит из двух диодов 1N4148 и конденсатора 10nF, которые преобразуют 7.5kHz прямоугольные импульсы на вывод 3 (OUT) таймера в +15в относительно VS и заряжают конденсатор.

Диаграмма показывает изменения сигналов при старте. По включении транзистор, диод накачки отключает контакт 8 (VB) драйвера от питания +12в и напряжение начинает падать через конденсатор накачки (100nF). В это же время 100k резистор подключенный между выводами 1 (GND) таймера и общей шиной начинает заряжать подключенный к нему 100nF конденсатор и генерировать напряжение питания для микросхемы таймера. Напряжение на выходе цепи накачки увеличивается с увеличением напряжения питания (таймера). Цепь накачки поддерживает напряжение на конденсаторе накачки, поддерживая напряжение выше, чем напряжение нижнего порогового напряжения драйвера.

Charge-pump-555-timer-circuit.JPG
Схема накачки драйвера МОСФЕТ-ов на 555 таймере
Charge-pump-555-timer-circuit.JPG (28.48 КиБ) Просмотров: 2716

Signals-on-start-up.jpg
Диаграмма сигналов в цепи накачки на 555 таймере
Signals-on-start-up.jpg (64.7 КиБ) Просмотров: 2709


Добавлено спустя 14 минут 32 секунды:
и еще схему встречал - в принципе похоже, только общий провод на таймар напрямую подается
Control Box - Ver 1.4B - Power.gif
SMT
 
Сообщения: 1158
Зарегистрирован: 23 авг 2008, 22:28
Откуда: Санкт-Петербург
ФИО: Сергей

Re: H-мост (H-bridge) и все о нем

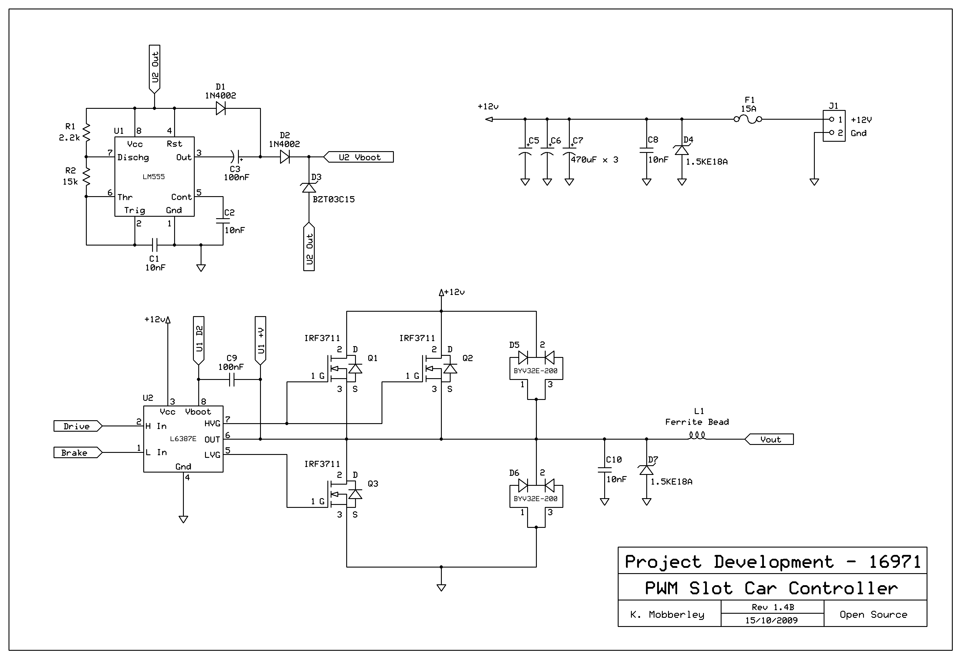
Сообщение SMT » 18 фев 2010, 00:17

Собрал на макетке преобразователь на 555й таймере как на схеме вверху, которой поднял напряжение до 20в, запитал им вход VB драйверов (вход VCC остался запитан от общего 12в питания). Гальванически ничего не развязывал.
Схема нормально работала при подаче на вход логики статической "единицы" (+5в через 1к резистор), честно переключаясь при изменении сигнала направления - без ШИМ-а, то есть.
Потом запитал ДД от аккумулятора пылесоса. Этот аккумулятор уже сел, но выдавал 11.5в, что оказалось достаточно для питания актуаторного мотора. Когда подключил к мостам мотор пылесоса и питание просело до 5.6в - схема отключилась.
Решив, что мало напряжения для таймера, собрал на макетке Step-Up преобразователь на MC34063 5в->12в (питание взял с линейного регулятора, смонтированого на плате ДД), запитал им 555й таймер. Теперь ДД едва проворачивал актуаторный мотор.
Подал питание с таймерного преобразователя не на VB вход драйверов, а на VCC (и через диод на VB - как на схеме выше). Теперь ДД уверенно работает от питания 5.6в, уверенно питая пылесосный мотор с 2.5А, постепенно снижаясь до 1.5А теряя остаток разряда аккумулятора. Радиаторы снял, транзисторы совсем не греются.
Теперь думаю выкинуть таймерный преобразователь, переделать Step-Up преобразователь на MC34063 5в->20в и запитать им VCC (и через диоды VB) драйверов. Питание с 12в аккумулятора подавать только на линейный регулятор 5в и транзисторы.
SMT
 
Сообщения: 1158
Зарегистрирован: 23 авг 2008, 22:28
Откуда: Санкт-Петербург
ФИО: Сергей

Re: H-мост (H-bridge) и все о нем

Сообщение SMT » 18 фев 2010, 08:27

Перенастроил степ-ап на 20в, подал с него питание на VCC - один драйвер задымился и сгорел. По дш максимум VC=25в :o
SMT
 
Сообщения: 1158
Зарегистрирован: 23 авг 2008, 22:28
Откуда: Санкт-Петербург
ФИО: Сергей

Re: H-мост (H-bridge) и все о нем

Сообщение Duhas » 18 фев 2010, 08:37

15 лучше будет... ключу и 10 за глаза для полного открытия..
«Как сердцу выразить себя? … Мысль изреченная есть ложь!»
В этом мире меня подводит доброта и порядочность...
"двое смотрят в лужу, один видит лужу, другой отраженные в ней звезды"
Аватара пользователя
Duhas
 
Сообщения: 6338
Зарегистрирован: 15 сен 2007, 13:03
Откуда: Красноярск
прог. языки: ASM(МК), C(PC)
ФИО: Гагарский Андрей Александрович

Re: H-мост (H-bridge) и все о нем

Сообщение SMT » 18 фев 2010, 08:44

похоже, что ключу не меньше 12в нужно
SMT
 
Сообщения: 1158
Зарегистрирован: 23 авг 2008, 22:28
Откуда: Санкт-Петербург
ФИО: Сергей

Re: H-мост (H-bridge) и все о нем

Сообщение Duhas » 18 фев 2010, 08:46

ну для уточнения мона посмотреть в ДШ.. там должен быть график Rds от Vgs..
«Как сердцу выразить себя? … Мысль изреченная есть ложь!»
В этом мире меня подводит доброта и порядочность...
"двое смотрят в лужу, один видит лужу, другой отраженные в ней звезды"
Аватара пользователя
Duhas
 
Сообщения: 6338
Зарегистрирован: 15 сен 2007, 13:03
Откуда: Красноярск
прог. языки: ASM(МК), C(PC)
ФИО: Гагарский Андрей Александрович

Re: H-мост (H-bridge) и все о нем

Сообщение SMT » 18 фев 2010, 10:57

В ДШ не нашел график, только параметр - 17.5мОм при 10V
IRFZ44N-Rds-Ugs.JPG


Но думается, чтобы обеспечить напряжения UL и UH по 10в, напряжение UVC должно быть не меньше 20в. Верно?
IR2104-driver-scheme1.jpg


Добавлено спустя 9 минут 38 секунд:
Возможно придется питать драйвера (VCC) от 12в (степ-ап-ом на MC34063), а накачку 20в отдельно подавать на VB с 555 таймера (который также будет питаться от 12в).

Добавлено спустя 47 минут 38 секунд:
Заменил драйвер и даже не подавая питание на VCC снова спалил его. Буду вечером поверять где проблема.
SMT
 
Сообщения: 1158
Зарегистрирован: 23 авг 2008, 22:28
Откуда: Санкт-Петербург
ФИО: Сергей

Re: H-мост (H-bridge) и все о нем

Сообщение =DeaD= » 18 фев 2010, 10:58

А какая сейчас полная схема?
Проект [[Open Robotics]] - Универсальные модули для построения роботов
Аватара пользователя
=DeaD=
 
Сообщения: 24218
Зарегистрирован: 06 окт 2004, 18:01
Откуда: Ебург
прог. языки: C++ / PHP / 1C
ФИО: Антон Ботов

Re: H-мост (H-bridge) и все о нем

Сообщение avr123.nm.ru » 18 фев 2010, 11:07

Уже рисовали тут схмки накачки.
Последний раз редактировалось avr123.nm.ru 18 фев 2010, 11:29, всего редактировалось 2 раз(а).
Читайте !
Аватара пользователя
avr123.nm.ru
отсылающий читать курс
 
Сообщения: 14195
Зарегистрирован: 06 ноя 2005, 04:18
Откуда: Москва
Предупреждения: -8

Re: H-мост (H-bridge) и все о нем

Сообщение SMT » 18 фев 2010, 11:09

Вечером постараюсь нарисовать.
Для накачки использую таймер 555 из схемы отсюда viewtopic.php?f=11&t=1963&view=unread#p147744, и для VCC и питания таймера примерно так
MC34063-step-up-5v-12v.gif
MC34063-step-up-5v-12v.gif (9.48 КиБ) Просмотров: 2900
SMT
 
Сообщения: 1158
Зарегистрирован: 23 авг 2008, 22:28
Откуда: Санкт-Петербург
ФИО: Сергей

Пред.След.

Вернуться в Электроника, электротехника

Кто сейчас на конференции

Сейчас этот форум просматривают: нет зарегистрированных пользователей и гости: 3