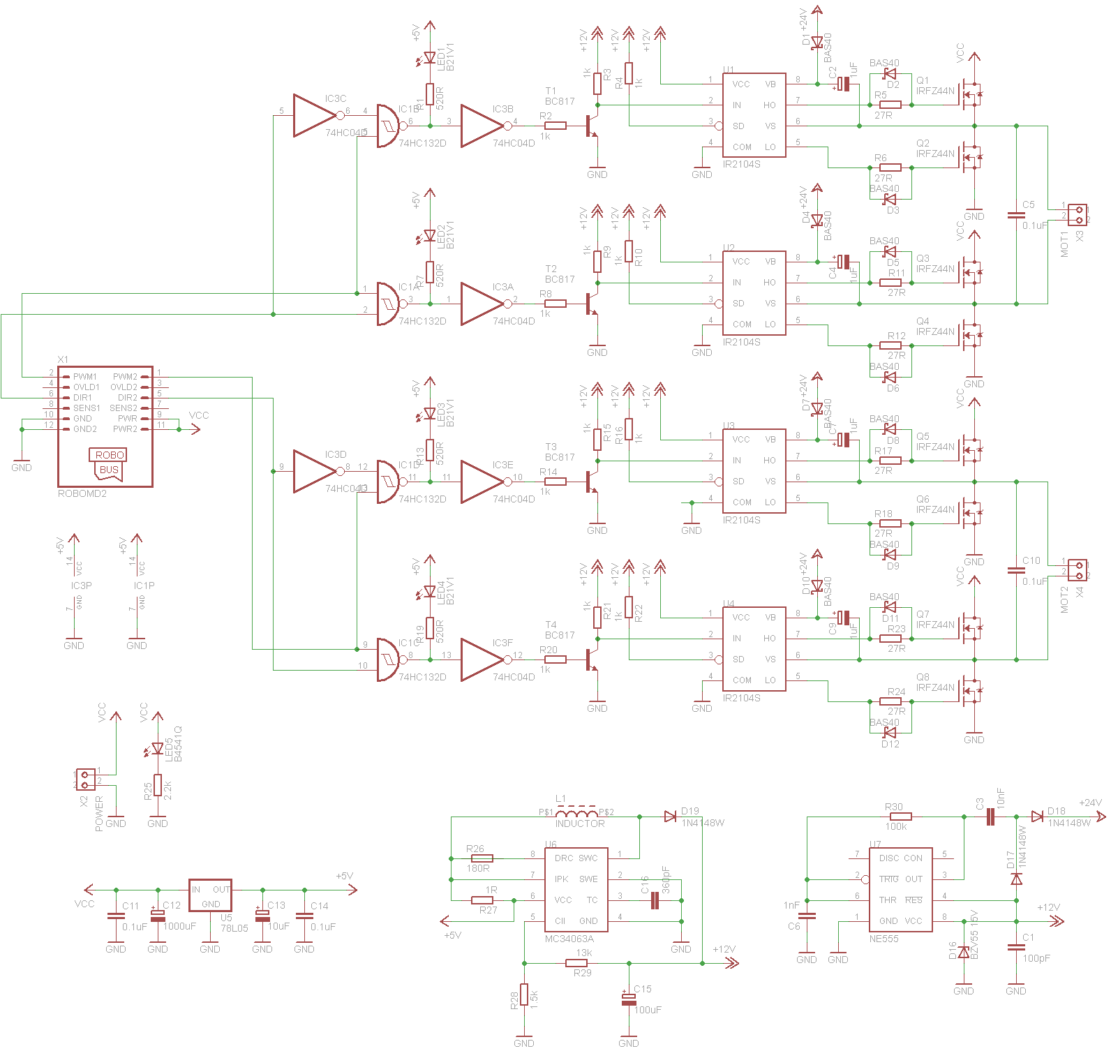
Проковырялся с одной из плат ДД 12в - той, где сгорели драйвера. Один драйвер заменил, второй похож тоже нужно менять (это я неправильно перепаивал схему). Бросил эту плату - нет второго запасного драйвера под рукой, подключил вторую плату. Запитал драйвера от step-up'a на MC34063 - 13.5в c напряжения аккумулятора, чтобы компенсировать его разрядку. От этого же step-up'a запитал преобразователь до 21в для VB драйверов. Все как на схеме выше, только вместо 24в было 21в.
Подключил мотор от актуатора, подал вместо ШИМ-а статическую логическую "1". Падение напряжения на мосфете 3мВ, транзисторы не грелись. Подключил пылесосный мотор (2-4Ампера) - падение стало 130мВ, транзисторы стали ощутимо греться. На верхнем мосте напряжение оказалось 8.5в - транзисторы не полностью открыты, видимо. Напряжения на гейтах 13.5в+8.5в=21в - думаю нужно поднять напряжение накачки вольт до 26-ти.
Еще - сильно греется разъем

2avr123.nm.ru: вона какие маленькие индуктивности теперь бывают
