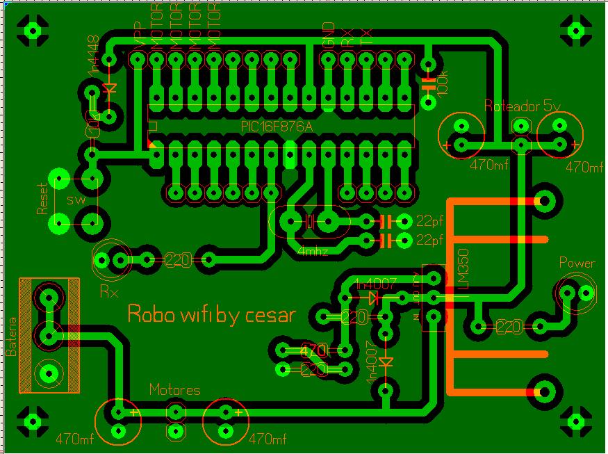
I want to thank all the forum by the beautiful design of robot wifi
everything is working well
soon I'll post pictures and video project
thank you very much
a hug to all






![]() |
roboforum.ruТехнический форум по робототехнике. |
|
cesar писал(а):hello elmot
you could tell me if this webcam c 250 http://produto.mercadolivre.com.br/MLB- ... ratis--_JM
work on this project
thank you![]()
Сейчас этот форум просматривают: Yandex [Bot] и гости: 2