roboforum.ru

Технический форум по робототехнике.
Текущее время: 26 ноя 2025, 08:22

Часовой пояс: UTC + 4 часа


Правила форума


Правила раздела OpenRobotics



Начать новую тему Ответить на тему  [ Сообщений: 339 ]  На страницу 1, 2, 3, 4, 5 ... 23  След.
Автор Сообщение
 Заголовок сообщения: Разработка Open Robotics: Драйвер двигателей до 2А
СообщениеДобавлено: 26 сен 2008, 20:40 
Не в сети
Аватара пользователя

Зарегистрирован: 29 апр 2008, 21:15
Сообщения: 4130
Откуда: Хабаровск
прог. языки: C,C++,Assembler,PHP,Javascript,Ruby, SPIN,Java(?)
ФИО: Андрей Юрьевич
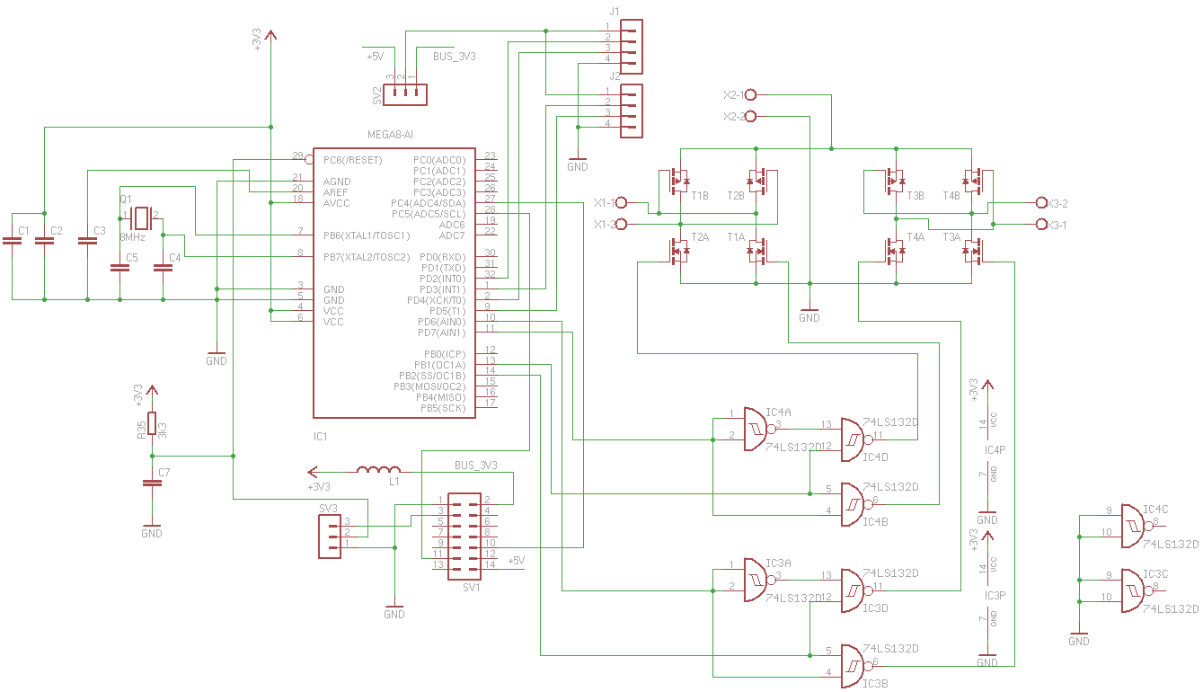
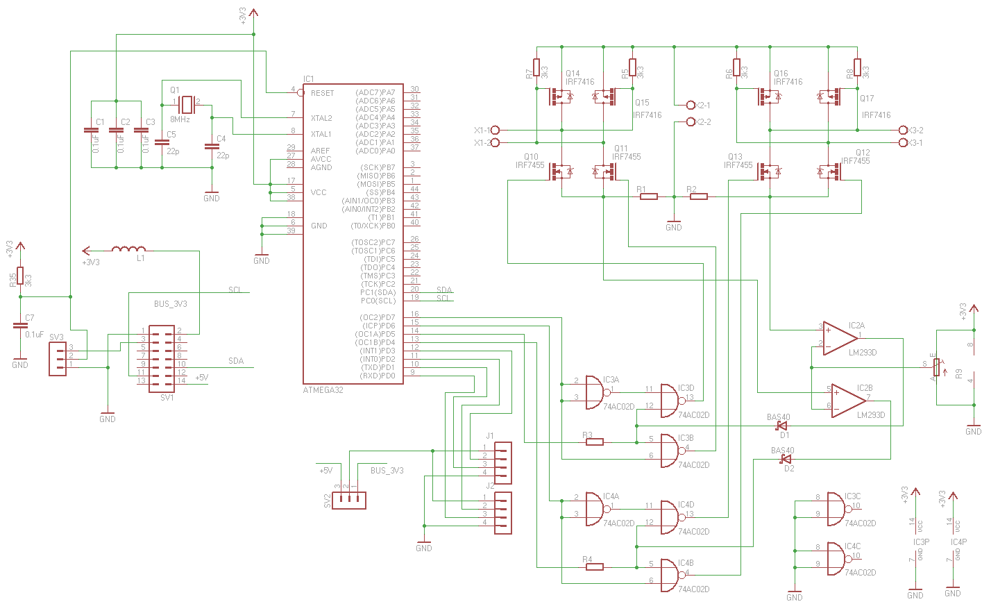
Драйвер маломощных двигателей.

Схема моста - как в OpenServo. ATMega8. Подключение квадратурных энкодеров. Плата может ставиться бутербродом на главный контроллер.

Вопрос : если ставить IRF7105 у которых максимальный продолжительный ток 2.3А при 25°C ( 1.8А при 70°C) - какой ток через моторы сможет обеспечить такой драйвер?

Добавлено спустя 19 минут 52 секунды:
IRF7317 наверно получше вариант будет

RDS(on) 2.7V N-Channnel (mOhms) 46.0
RDS(on) 2.7V P-Channnel (mOhms) 98.0
ID @ TA = 25C N-Channel (A) 6.6
ID @ TA = 25C P-Channel (A) -5.3
ID @ TA = 70C N-Channel (A) 5.3
ID @ TA = 70C P-Channel (A) -4.3


Вложения:
x.png
x.png [ 25.09 КиБ | Просмотров: 8823 ]

_________________
Проект [[Open Robotics]] - универсальные модули для построения роботов
Модули Open Robotics можно приобрести в магазине shop.roboforum.ru

Day OFF? You must be pulling my leg! Stop making humor before someone sees you, fool!



Последний раз редактировалось blindman 17 дек 2008, 16:45, всего редактировалось 1 раз.
Вернуться к началу
 Профиль  
 
 Заголовок сообщения: Re: Проект OpenRobotics. Драйвер маломощных двигателей
СообщениеДобавлено: 26 сен 2008, 21:15 
Не в сети
Аватара пользователя

Зарегистрирован: 06 окт 2004, 18:01
Сообщения: 24218
Откуда: Ебург
прог. языки: C++ / PHP / 1C
ФИО: Антон Ботов
1. Мега8 - маловато будет! 16Кб флэша минимум, желательно с возможностью расширить до 32Кб.
2. Ток 2.3А - маловато конечно, чуть бы поболее, хотя-бы до 5А, но наверное это не самый важный фактор... потом еще плату сделаем под мощные движки...
3. По поводу тока максимального - надо смотреть как охлаждать всё будем. Там ведь могут и 40А указать, но радиатор с вентилятором надо будет ставить.
4. А линейные регуляторы на плате ДД будут? 3.3В? Или всё питание будем с главной платы брать?

Добавлено спустя 13 минут 37 секунд:
По поводу питания - вроде понял, всё берем с главной платы.

_________________
Проект [[Open Robotics]] - Универсальные модули для построения роботов


Вернуться к началу
 Профиль  
 
 Заголовок сообщения: Re: Проект OpenRobotics. Драйвер маломощных двигателей
СообщениеДобавлено: 26 сен 2008, 21:23 
Не в сети
Аватара пользователя

Зарегистрирован: 29 апр 2008, 21:15
Сообщения: 4130
Откуда: Хабаровск
прог. языки: C,C++,Assembler,PHP,Javascript,Ruby, SPIN,Java(?)
ФИО: Андрей Юрьевич
1. Возможно
2. IRF7317 - 5.3А, но
3. Изначально наверно исходим из того, что активного охлаждения не будет, максимум - радиатор в виде участка фольги на плате. Здесь говорилось о том, что надо рассчитывать на максимальный ток 20 % от длительного тока при 25 град, дальше объясняется почему. То есть с IRF7317 имеем 1А. Маловато наверно, а ?
4. Если нужно, можно поставить регулятор - не проблема, токи небольшие

_________________
Проект [[Open Robotics]] - универсальные модули для построения роботов
Модули Open Robotics можно приобрести в магазине shop.roboforum.ru

Day OFF? You must be pulling my leg! Stop making humor before someone sees you, fool!



Вернуться к началу
 Профиль  
 
 Заголовок сообщения: Re: Проект OpenRobotics. Драйвер маломощных двигателей
СообщениеДобавлено: 26 сен 2008, 21:29 
Не в сети
отсылающий читать курс
Аватара пользователя

Зарегистрирован: 06 ноя 2005, 04:18
Сообщения: 14195
Откуда: Москва
Может лучше ATtiny861 (-461 -261) - специальнодля электропривода - 3 пары ШИМ со встроеным аппаратным дет-таймом. Если с кварцем то как раз 2 пары ШИМ остается.
http://efind.ru/icsearch/?c=asis&stock= ... =attiny861

На плате места полно вроде - ставь дискретные транзисторы в DPAK

Главное - защиту по току ! не забыть сделать.

blindman писал(а):
если ставить IRF7105 у которых максимальный продолжительный ток 2.3А при 25°C ( 1.8А при 70°C) - какой ток через моторы сможет обеспечить такой драйвер ?


Нужно считать по мощности рассеиваемой - вроде пишуто что SO8 1 Вт
рассеивает на плате с медной заливкой.


Вернуться к началу
 Профиль  
 
 Заголовок сообщения: Re: Проект OpenRobotics. Драйвер маломощных двигателей
СообщениеДобавлено: 26 сен 2008, 21:36 
Не в сети
Аватара пользователя

Зарегистрирован: 06 окт 2004, 18:01
Сообщения: 24218
Откуда: Ебург
прог. языки: C++ / PHP / 1C
ФИО: Антон Ботов
avr123.nm.ru писал(а):
Может лучше ATtiny861 (-461 -261) - специальнодля электропривода - 3 пары ШИМ со встроеным аппаратным дет-таймом. Если с кварцем то как раз 2 пары ШИМ остается.

Доставабельность на порядок хуже, чем ATMega, 8Кб памяти максимум, нет аппаратного I2C. Короче в топку. Тем более нафига нам этот многоканальный ШИМ?

2blindman: Может с RoboManiac схему "позаимствовать" и сделать её вообще на мосфетах отдельных? Она до 5А влегкую потянет...

_________________
Проект [[Open Robotics]] - Универсальные модули для построения роботов


Вернуться к началу
 Профиль  
 
 Заголовок сообщения: Re: Проект OpenRobotics. Драйвер маломощных двигателей
СообщениеДобавлено: 26 сен 2008, 21:45 
Не в сети
Аватара пользователя

Зарегистрирован: 29 апр 2008, 21:15
Сообщения: 4130
Откуда: Хабаровск
прог. языки: C,C++,Assembler,PHP,Javascript,Ruby, SPIN,Java(?)
ФИО: Андрей Юрьевич
Вроде в России не видно чтоб ATtiny861 были у кого-то в наличии. Да и 8КБ говорят маловато будет.

Места на плате как раз не будет - конкретно эта плата планируется размером 2.6х1.7 " , не влезут туда 8 транзисторов. Очень уж мне нравится как маленькая плата встает над главным контроллером :(

Добавлено спустя 3 минуты 16 секунд:
RoboManiac - это где?

_________________
Проект [[Open Robotics]] - универсальные модули для построения роботов
Модули Open Robotics можно приобрести в магазине shop.roboforum.ru

Day OFF? You must be pulling my leg! Stop making humor before someone sees you, fool!



Вернуться к началу
 Профиль  
 
 Заголовок сообщения: Re: Проект OpenRobotics. Драйвер маломощных двигателей
СообщениеДобавлено: 26 сен 2008, 21:48 
Не в сети
отсылающий читать курс
Аватара пользователя

Зарегистрирован: 06 ноя 2005, 04:18
Сообщения: 14195
Откуда: Москва
=DeaD= писал(а):
avr123.nm.ru писал(а):
Может лучше ATtiny861 (-461 -261) - специальнодля электропривода

нет аппаратного I2C

может лучше в даташит заглянуть ? чем чушь такую писать.


Вернуться к началу
 Профиль  
 
 Заголовок сообщения: Re: Проект OpenRobotics. Драйвер маломощных двигателей
СообщениеДобавлено: 26 сен 2008, 21:57 
Не в сети
Аватара пользователя

Зарегистрирован: 06 окт 2004, 18:01
Сообщения: 24218
Откуда: Ебург
прог. языки: C++ / PHP / 1C
ФИО: Антон Ботов
blindman писал(а):
RoboManiac - это где?

Я тут подумал - лучше наверное заложиться на интегрированные мосфеты которые планарные в чипах SO-8 вроде...

А робоманьяк вот:
http://robo.com.ua/forum/viewthread.php ... wstart=180
правда они схему не выложили :( но можно с платы украсть :D

Добавлено спустя 4 минуты 46 секунд:
avr123.nm.ru писал(а):
=DeaD= писал(а):
нет аппаратного I2C

может лучше в даташит заглянуть ? чем чушь такую писать.

Да, лопухнулся, забыл что нынче USI включает I2C...

_________________
Проект [[Open Robotics]] - Универсальные модули для построения роботов


Вернуться к началу
 Профиль  
 
 Заголовок сообщения: Re: Проект OpenRobotics. Драйвер маломощных двигателей
СообщениеДобавлено: 26 сен 2008, 22:05 
Не в сети
Аватара пользователя

Зарегистрирован: 29 апр 2008, 21:15
Сообщения: 4130
Откуда: Хабаровск
прог. языки: C,C++,Assembler,PHP,Javascript,Ruby, SPIN,Java(?)
ФИО: Андрей Юрьевич
=DeaD= писал(а):
Я тут подумал - лучше наверное заложиться на интегрированные мосфеты которые планарные в чипах SO-8 вроде

Так я про них и говорю. Вот только слабоваты они по току получаются.

Добавлено спустя 6 минут 52 секунды:
Я ориентировался на сдвоенные. Те что по одному в корпусе - помощнее будут.

Короче, сначала надо определиться какой ток нужен, подобрать транзисторы, а там будем смотреть что по габаритам выходит.

_________________
Проект [[Open Robotics]] - универсальные модули для построения роботов
Модули Open Robotics можно приобрести в магазине shop.roboforum.ru

Day OFF? You must be pulling my leg! Stop making humor before someone sees you, fool!



Вернуться к началу
 Профиль  
 
 Заголовок сообщения: Re: Проект OpenRobotics. Драйвер маломощных двигателей
СообщениеДобавлено: 26 сен 2008, 22:29 
Не в сети
Аватара пользователя

Зарегистрирован: 06 окт 2004, 18:01
Сообщения: 24218
Откуда: Ебург
прог. языки: C++ / PHP / 1C
ФИО: Антон Ботов
А может сделать ход конём - поставить сдвоенные-строенные IRF7319? Кому не надо - поставит одинарные, кому надо - сдвоенныестроенные, а кому на пределе хочется - вообще пусть IRF7389 возьмут, те еще и рассеивают не 2, а 2.5Вт сами по себе, что скажешь?

Добавлено спустя 24 секунды:
Хотя это конечно пошло...

Добавлено спустя 10 минут 58 секунд:
Вообще обычные N-мосфеты в TO-220 корпусах спасут мир :) ну и 12В накачку надо делать и драйверы полноценные ставить...

_________________
Проект [[Open Robotics]] - Универсальные модули для построения роботов


Вернуться к началу
 Профиль  
 
 Заголовок сообщения: Re: Проект OpenRobotics. Драйвер маломощных двигателей
СообщениеДобавлено: 27 сен 2008, 06:53 
Не в сети
Аватара пользователя

Зарегистрирован: 15 сен 2007, 13:03
Сообщения: 6338
Откуда: Красноярск
прог. языки: ASM(МК), C(PC)
ФИО: Гагарский Андрей Александрович
может все таки попробую оптопарами дергать затворы ключей? тогда можно будет сделать изолированную силовую часть ...

добавить токовую защиту или даже обратную связь...

если делать таку схему Н моста то затворы верхних ключей необходимо притянуть к +... а то там слегка сквозить будет ....

_________________
«Как сердцу выразить себя? … Мысль изреченная есть ложь!»
В этом мире меня подводит доброта и порядочность...
"двое смотрят в лужу, один видит лужу, другой отраженные в ней звезды"


Вернуться к началу
 Профиль  
 
 Заголовок сообщения: Re: Проект OpenRobotics. Драйвер маломощных двигателей
СообщениеДобавлено: 27 сен 2008, 19:50 
Не в сети
Аватара пользователя

Зарегистрирован: 29 апр 2008, 21:15
Сообщения: 4130
Откуда: Хабаровск
прог. языки: C,C++,Assembler,PHP,Javascript,Ruby, SPIN,Java(?)
ФИО: Андрей Юрьевич
Не хочется отказываться от идеи сделать маленькую плату ДД которая встанет бутербродом на главный контроллер, вот так: download/file.php?id=5973&mode=view. Вот что у меня получилось. Напряжение до 12В, ток до 2А. У меня есть где применить драйвер с такими параметрами. Кому-то еще это нужно? То, что будет отдельный драйвер для более мощных двигателей - само собой разумеется


Вложения:
SmallMotorSch.png
SmallMotorSch.png [ 31.03 КиБ | Просмотров: 8561 ]
SmallMotorPCB.jpg
SmallMotorPCB.jpg [ 66.87 КиБ | Просмотров: 8463 ]
SmallMotor.zip [59.34 КиБ]
Скачиваний: 50

_________________
Проект [[Open Robotics]] - универсальные модули для построения роботов
Модули Open Robotics можно приобрести в магазине shop.roboforum.ru

Day OFF? You must be pulling my leg! Stop making humor before someone sees you, fool!

Вернуться к началу
 Профиль  
 
 Заголовок сообщения: Re: Проект OpenRobotics. Драйвер маломощных двигателей
СообщениеДобавлено: 27 сен 2008, 22:54 
Не в сети
Аватара пользователя

Зарегистрирован: 06 окт 2004, 18:01
Сообщения: 24218
Откуда: Ебург
прог. языки: C++ / PHP / 1C
ФИО: Антон Ботов
Мне нужно, и всем кто будет делать роботов не на двигателях от стеклоочистителей или круче - им тоже нужно :)
У ЭдГулла в магазине куча таких двигателей и редукторов, у тамии они есть, самому из серв можно сделать опять же. Короче ходовой будет товар :Bravo: :good:

Добавлено спустя 1 час 28 минут 39 секунд:
По схеме:
1. Может над подстроечным резистором впаять какой-то уже готовый чип-резистор (между выходом подстроечника и 3V3), чтобы настраивать точнее можно было? и вообще поставить возможность сразу впаять чип-резисторы, чтобы подстроечник не сбили и не сожгли мост?

Добавлено спустя 3 минуты 7 секунд:
2. Как будет работать защита от тока? Не войдёт или она в колебательный режим - типа включили, ток превысил, выключили, ток опустился, включили и т.п.? Не сожжем ли в таком режиме?

_________________
Проект [[Open Robotics]] - Универсальные модули для построения роботов


Вернуться к началу
 Профиль  
 
 Заголовок сообщения: Re: Проект OpenRobotics. Драйвер маломощных двигателей
СообщениеДобавлено: 27 сен 2008, 22:58 
Не в сети
Аватара пользователя

Зарегистрирован: 29 апр 2008, 21:15
Сообщения: 4130
Откуда: Хабаровск
прог. языки: C,C++,Assembler,PHP,Javascript,Ruby, SPIN,Java(?)
ФИО: Андрей Юрьевич
ОС надо ввести?

_________________
Проект [[Open Robotics]] - универсальные модули для построения роботов
Модули Open Robotics можно приобрести в магазине shop.roboforum.ru

Day OFF? You must be pulling my leg! Stop making humor before someone sees you, fool!



Вернуться к началу
 Профиль  
 
 Заголовок сообщения: Re: Проект OpenRobotics. Драйвер маломощных двигателей
СообщениеДобавлено: 27 сен 2008, 23:00 
Не в сети
Аватара пользователя

Зарегистрирован: 25 апр 2008, 17:40
Сообщения: 377
Откуда: Нижний Новгород
ФИО: Непочатов Алексей Николаевич
Не получится, некуда ее в этой схеме вводить.
Ничего не сгорит в колебательном режиме - с чего бы это, раз ток исправно ограничивается.


Вернуться к началу
 Профиль  
 
Показать сообщения за:  Поле сортировки  
Начать новую тему Ответить на тему  [ Сообщений: 339 ]  На страницу 1, 2, 3, 4, 5 ... 23  След.

Часовой пояс: UTC + 4 часа


Кто сейчас на конференции

Сейчас этот форум просматривают: нет зарегистрированных пользователей и гости: 0


Вы не можете начинать темы
Вы не можете отвечать на сообщения
Вы не можете редактировать свои сообщения
Вы не можете удалять свои сообщения
Вы не можете добавлять вложения

Найти:
Перейти:  
cron
Powered by phpBB © 2000, 2002, 2005, 2007 phpBB Group
Русская поддержка phpBB
phpBB SEO