Технический форум по робототехнике.
blindman » 19 ноя 2008, 19:37
Новая версия
- Вложения
-

-

Сергей » 19 ноя 2008, 20:11
А кварц не далеко стоит, мне кажеца его возможно ближе поставить.
=DeaD= » 19 ноя 2008, 20:23
Кварц вроде нормально, да и частоты не запредельные вроде - меньше 8МГц.
blindman » 19 ноя 2008, 20:38
Ближе не подвинуть, там дороги протянуты снизу. Да и не надо - до ноги МК дорожка миллиметров 12, вполне нормально.
Сергей » 19 ноя 2008, 21:29
Ясно, учту, я ведь еще учусь

=DeaD= » 15 дек 2008, 20:00
2blindman: А выложи плиз исходник?
blindman » 15 дек 2008, 20:25
=DeaD= » 15 дек 2008, 20:50
Спасибо!
Добавлено спустя 11 минут 25 секунд:На всякий случай - У тебя там есть косячок - PC4 замкнут на GND - Drc check это выводит.
Добавлено спустя 5 минут 27 секунд:Кстати, как тут выясняется - для 6-ногов могут быть более актуальные продолговатые, а не квадратные контроллеры
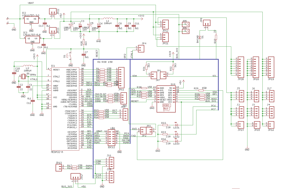
Добавлено спустя 7 минут 39 секунд:Поправленный контроллер (исправлен косячок и еще 1 дорожка видимо зацеплена была мышкой - не критично, но поправил):
- Вложения
-
OR-Main.zip
- (101.87 КиБ) Скачиваний: 26
blindman » 15 дек 2008, 20:50
=DeaD= писал(а):а всякий случай - У тебя там есть косячок - PC4 замкнут на GND - Drc check это выводит.
Спасибо, исправлю
=DeaD= » 15 дек 2008, 20:55
Может заказать в резонит новые версии драйверов + платы контроллера? Сколько оно там стоит такой же еще лист сделать? Я бы оплатил и тебе печатки по 1-2 штуки бы выслал на тесты, если бы ты подготовил бы файл для заказа?

Надо только компоненты в промэлектронике заранее купить, а то будет как в прошлый раз с линейными регуляторами

.
А пока его делают - MSRS глядишь подгоним уже.
Добавлено спустя 1 минуту 32 секунды:И надо еще адаптер сделать для USB-программатора или конвертера в TTL-UART.
=DeaD= » 17 дек 2008, 12:18
2blindman: Не пропустил моё предыдущее сообщение? А то протухнет наш проект

blindman » 17 дек 2008, 12:40
Не протухнет, у меня холодильник хорошо морозит

К пятнице постараюсь закончить с проектированием всех модулей, в понедельник должно быть ясно с комплектующими, во вторник скорректируем платы, если понадобится, и закажем. Если не будет никаких накладок, то думаю на новогодние праздники будет чем заняться
Состав модулей на текущий момент такой:
- головной контроллер
- ДД
- программатор
- ЖКИ
- бампера
- звук
=DeaD= » 17 дек 2008, 12:42
Я за регуляторы напряжения, микры для USB и мосфеты для ДД опасаюсь - может их на этой неделе взять?
blindman » 17 дек 2008, 12:46
А чего в них такого особенного-то, чтобы за них опасаться?
=DeaD= » 17 дек 2008, 13:09
Дак может не быть в продаже
