Привет всем.
Хочу сделать полностью автономного робота и поскольку подобной темы не нашел, решил создать свою.
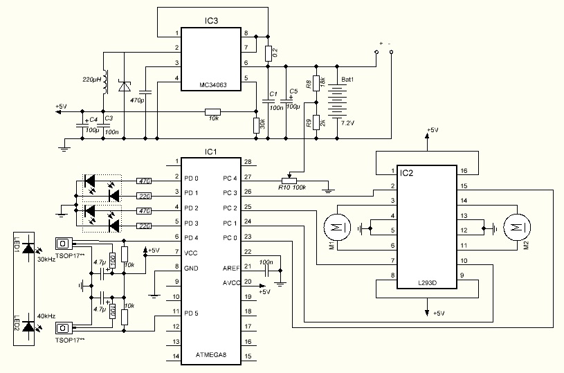
Бот будет обычным ,2 привода на L293D с 2мя ик датчиками препятствий + приемник ик сигнала 40кГц,микроконтроллер Atmega8 думаю справится.
Алгоритм
1.замер напряжения батареи
2.катаемся до тех пор пока значение напряжения не станет меньше минимального значения
3.включаем сенсор поиска ик сигнала базы 40кгц.
4.продолжаем кататься.
5.при обнаружении базы перестаем кататься
6.едем на источник сигнала.
7.при поступлении сигнала о начале процесса зарядки, перестаем двигаться
8.выключаем сенсор поиска базы
9.при окончании зарядки сдаем назад,разворот и см.пункт 2.
В написании программ опыта маловато, но все же прошу помочь разобраться с алгоритмом и исправить ошибки

). На Вашей схеме мне делитель напряжения на АЦП не нравится... Смысл в переменнике? Очень хорошо АЦП отстраивать в Протеусе (на предмет делителя).