Ну получается, что резистор дачика вешаем одной ногой на землю. Другой через конденсатор, задаем точку смещения +150мВ, в итоге сигнал на точке пляшет от ноля до 300мВ. А дальше взять и усилить...
Посидел, подумал. Нам сигнал нужен для измерения. Ошибся с офсетом - выходе бред. Температура поплыла - на выходе бред. Напряжение питания поплыло - на выходе... ну вы поняли. Короче нужен инструментальный усилитель

Добавлено спустя 50 минут 42 секунды:
Ну вот, с двадцатого раза потихоньку начало доходить!
Добавлено спустя 2 минуты 21 секунду:
Т.е. ставим R1 - 10 ом, цепляем выходы токового трансформатора один на землю, другой на R1, усиление нужно 3.3V/0.3V = 11, т.е. Rf = 100ом, а неинвертирующий выход поднимаем делителем до 1.65В.
Так что ли, братцы?
Добавлено спустя 1 минуту 22 секунды:
Аы, только нагрузка для ТТ при этом будет, блин, 110 Ом вместо 10...
А тут он показывает, что будет, если взять "маленькие" резюки для обратной связи. Пока, правда, не говорит, почему.
Добавлено спустя 1 час 33 минуты:
Вот что получается
Но я вот подумал - и что мне с этим делать? Надо и в самом деле резать отрицательную полуволну, усиливать остаток, его мерять и умножать потом на два. Или просто мерять на полупериоде, а делать вид, что это полный период.
Добавлено спустя 13 минут 40 секунд:
Ну вот все равно непонятно. Входной каскад при отрицательном сигнале больше 0.3В вылетит же...
Добавлено спустя 10 минут 47 секунд:
Ха, надо же, понял я, почему в статье выход закорочен на инвертирующий выход. Дубина я, полдня потерял. Спасибо, linvinus!
Добавлено спустя 12 минут 37 секунд:
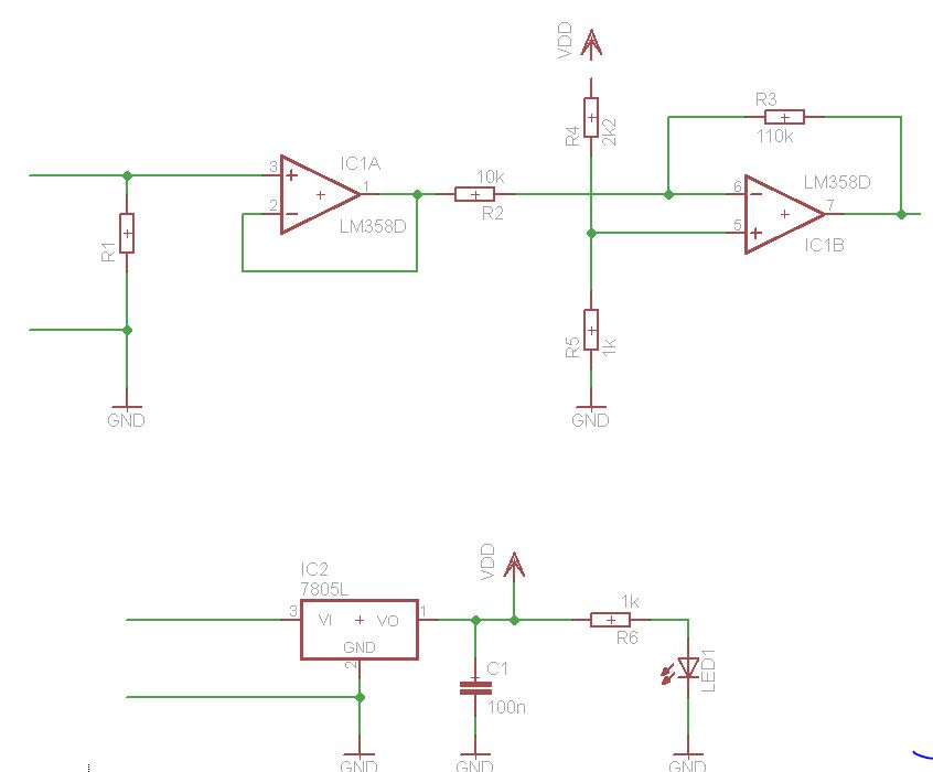
Во чо.
Первый опамп задает виртуальную землю для входного сигнала, вокруг которой тот танцует.
Второй тупо усиливает все
Ах ты ж твою мать, он же ж не только сигнал усиливает, а постоянную тоже. Ну тогда там VREF будет 0.3В.


