Мой ЧПУ софт CNCsoft.
Вот последняя версия софта и плата управления для него.
По программе:
1. Версия находится на стадии тестирования, поэтому о всех замеченных багах прошу сильно не пинать, а писать здесь на форуме.
2. Если вы нажали на кнопку СТОП, то необходимо нажать ее еще раз иначе рисовать не будет.
3. Работы по обновлению программы временно прекращены, с связи с изготовлением нового ЧПУ.
Новая версия программы вот здесь
viewtopic.php?f=81&t=7280&p=140403#p140403
По ппате:
1. Все питается от компьютерного БП.
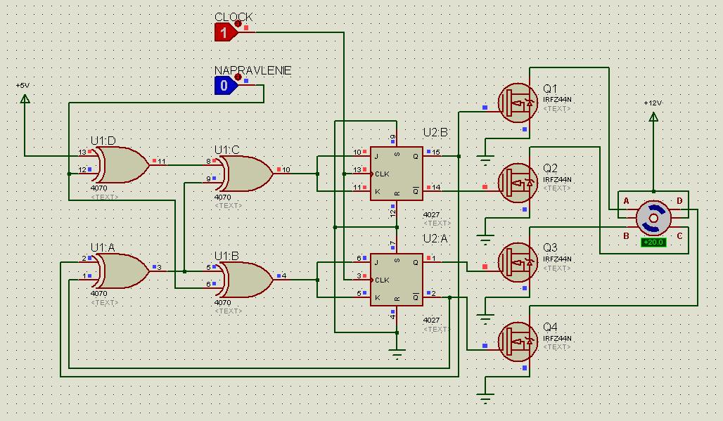
2. Непосредственно к розетке LPT подключено 3 ШД, все остальное подключается через разъемчики включая датчики конца стола (программно не поддерживаются).
3. Нужно быть внимательным при распиновке ШД, т. к. если схема включения обмоток двигателя A, B, C, D, то в схема снизу вверх B, D, A, C, если включить не правильно двигатель будет дергаться из стороны в сторону. A, B, C, D это концы обмоток взятые на фонарь, проще говоря это последовательность проводов на которые нужно подавать импульсы (например кра, жел, зел, кор). Поэтому я вначале определял на какие концы обмоток нужно подавать импульсы чтобы двигатель начал вращаться и потом эту последовательность маркировал A, B, C, D.
4. Режим управления ШД полушаг (развивается максимальный момент для униполярных ШД).
5. Двигатель можно подключать только униполярный.
6. Перед тем как совать плату в LPT обязательно проверить работу схемы подавая +5В к парам ножек LPT разъема платы (НЕ материнки) 2, 3, 4 и 5, 6, 7, не забываем подключить перед этим землю к 25 ножке. Подавая на ножки 2, 4, 6 +5В соответсвующий движок должен делать шаг, если подать +5В на ножки 3, 5, 7 изменица направление вращения. Только после этого втыкать в LPT.
На фотках платы оптопары под углом стоят и резисторы на них раком стоят, это я первую печатку не правильно развел, в архиве лежит исправленная версия.
