Duhas писал(а):вопрос - для чего эти 10 вольт будут пользоваться?
Радиокамера. Ей 9-12В надо, порядка 200-250мА.
|  | roboforum.ruТехнический форум по робототехнике. |  | 
Duhas писал(а):вопрос - для чего эти 10 вольт будут пользоваться?








=DeaD= писал(а):mc34063 это зачот, а чего к ней надо?индуктивности вроде в обязоне, вот бы без них




 
 
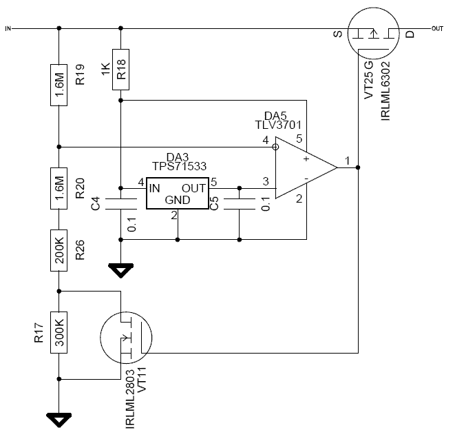
Lockdog писал(а):Возникло предложение сделать модуль стабилизатора напряжения.




Вернуться в Разработка модулей
Сейчас этот форум просматривают: нет зарегистрированных пользователей и гости: 0