RoboTok писал(а):Аппаратный SPI используется для прошивки программатора через USB, по импортной схеме там разъём, который надо передёргивать при прошивке, а тут сделано программно.
RoboTok писал(а):Все мои устройства рассчитаны на 3.3 В и по идее не должны вообще питать программируемое устройство.
RoboTok писал(а):Мне бы тоже не повредил маленький разьёмчик или даже 2
=DeaD= писал(а):2blindman: С шагом 2мм? На кой фиг? Гурман?

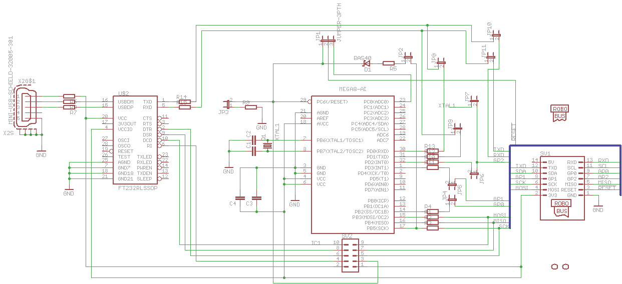
И задумывалась как раз как программатор/конвертер/мост + радиоканал. Но делалась в спешке , поэтому вся в "зеленых проводках"
Может тогда крепёжные отверстия дополнительные сделать на плате контроллера общего назначения?
=DeaD= писал(а):Думаю всё равно лучше пересмотреть плату сейчас, чем потом мучаться.
Вернуться в Разработка модулей
Сейчас этот форум просматривают: нет зарегистрированных пользователей и гости: 1