roboforum.ru

Технический форум по робототехнике.


Разработка Open Robotics: Драйвер двигателей до 2А

Правила форума
Правила раздела OpenRobotics

Re: Проект OpenRobotics. Драйвер маломощных двигателей

Сообщение =DeaD= » 18 ноя 2008, 19:09

Силовые выходы будем делать на плате драйверов или на плате контроллера? Фонариком там рулить или еще чем?
Проект [[Open Robotics]] - Универсальные модули для построения роботов
Аватара пользователя
=DeaD=
 
Сообщения: 24218
Зарегистрирован: 06 окт 2004, 18:01
Откуда: Ебург
прог. языки: C++ / PHP / 1C
ФИО: Антон Ботов

Re: Проект OpenRobotics. Драйвер маломощных двигателей

Сообщение nest » 18 ноя 2008, 19:54

blindman писал(а):возможно еще получится поставить atmega168 и RoboBus. Тогда легким движением руки тупой мост превращается в полноценный контроллер двигателей


и опять к нашим баранам :)
зря вы так ... многие делают сами себе мозги. а вот готовый драйвер мотора были бы , может, не прочь купить...
сделайте тупой драйвер. без ничего. с аналоговым выходом тока и/или тупым "error". если уж хочется - сделайте возможность опциональной наколочной платки на этот драйвер. и в ней уже - у кого как душа разыграется. ну и пару "стандартных" можете наклепать, они всё равно мелкие будут, типа под DIP-24 панельку.
Аватара пользователя
nest
 
Сообщения: 977
Зарегистрирован: 21 янв 2005, 12:16
Откуда: Germany
Предупреждения: -4
прог. языки: asm

Re: Проект OpenRobotics. Драйвер маломощных двигателей

Сообщение blindman » 18 ноя 2008, 20:07

nest писал(а):многие делают сами себе мозги. а вот готовый драйвер мотора были бы , может, не прочь купить..

Ради бога. МК был бы просто опцией, куда можно вынести задачи управления мотором - ПИД, траектории итп. По умолчанию он бы не запаивался.

nest писал(а):если уж хочется - сделайте возможность опциональной наколочной платки на этот драйвер. и в ней уже - у кого как душа разыграется.

Думаю и над таким вариантом, возможно в результате выберем его. С контроллером на плате пока не очень срастается.

Может быть, контроллер не ставить, а поставить пару силовых ключей как hudbrog предлагал.
Проект [[Open Robotics]] - универсальные модули для построения роботов
Модули Open Robotics можно приобрести в магазине shop.roboforum.ru

Day OFF? You must be pulling my leg! Stop making humor before someone sees you, fool!

Аватара пользователя
blindman
 
Сообщения: 4130
Зарегистрирован: 29 апр 2008, 21:15
Откуда: Хабаровск
прог. языки: C,C++,Assembler,PHP,Javascript,Ruby, SPIN,Java(?)
ФИО: Андрей Юрьевич

Re: Проект OpenRobotics. Драйвер маломощных двигателей

Сообщение nest » 18 ноя 2008, 20:16

да блин. уже четырнадцать страниц обсуждаете всем колхозом. давно б уже сделали. хоть что то, а там узнали, чего народ ещё желает.
Аватара пользователя
nest
 
Сообщения: 977
Зарегистрирован: 21 янв 2005, 12:16
Откуда: Germany
Предупреждения: -4
прог. языки: asm

Re: Проект OpenRobotics. Драйвер маломощных двигателей

Сообщение =DeaD= » 18 ноя 2008, 22:07

2blindman: По моему надо делать тупо драйвер двигателей и всё, действительно у него вполне может быть самостоятельный и неплохой спрос. Силовые ключи туда же можно добавить, если будут свободные контакты. Хотя лучше силовые ключи на плату основного контроллера. Например на него можно лазерную указку тогда ставить и включать её - а её надо как на колёсной базе, так и на шагающей.

2nest: Вот не надо! Первую версию уже сделал, имеем в конце концов право чуть подумать над второй? :)
Проект [[Open Robotics]] - Универсальные модули для построения роботов
Аватара пользователя
=DeaD=
 
Сообщения: 24218
Зарегистрирован: 06 окт 2004, 18:01
Откуда: Ебург
прог. языки: C++ / PHP / 1C
ФИО: Антон Ботов

Re: Проект OpenRobotics. Драйвер маломощных двигателей

Сообщение blindman » 18 ноя 2008, 22:40

=DeaD= писал(а):По моему надо делать тупо драйвер двигателей и всё

Да, так и делаем.

Пока закладываю ключи на плату с мостами. Потом все выложу - глянете, реально ли на плату контроллера добавить ключи.
Проект [[Open Robotics]] - универсальные модули для построения роботов
Модули Open Robotics можно приобрести в магазине shop.roboforum.ru

Day OFF? You must be pulling my leg! Stop making humor before someone sees you, fool!

Аватара пользователя
blindman
 
Сообщения: 4130
Зарегистрирован: 29 апр 2008, 21:15
Откуда: Хабаровск
прог. языки: C,C++,Assembler,PHP,Javascript,Ruby, SPIN,Java(?)
ФИО: Андрей Юрьевич

Re: Проект OpenRobotics. Драйвер маломощных двигателей

Сообщение =DeaD= » 18 ноя 2008, 23:00

А через какие пины рулить ключами на плате ДД? на IDC-12 вроде кончились пины?
Проект [[Open Robotics]] - Универсальные модули для построения роботов
Аватара пользователя
=DeaD=
 
Сообщения: 24218
Зарегистрирован: 06 окт 2004, 18:01
Откуда: Ебург
прог. языки: C++ / PHP / 1C
ФИО: Антон Ботов

Re: Проект OpenRobotics. Драйвер маломощных двигателей

Сообщение blindman » 18 ноя 2008, 23:04

Кончились. Пока не знаю. IDC-14 ставить стремно по той же причине что и IDC-10. У питания отнимать - вроде неправильно. С другой стороны в шину же заложили по одному проводу для питания.
Проект [[Open Robotics]] - универсальные модули для построения роботов
Модули Open Robotics можно приобрести в магазине shop.roboforum.ru

Day OFF? You must be pulling my leg! Stop making humor before someone sees you, fool!

Аватара пользователя
blindman
 
Сообщения: 4130
Зарегистрирован: 29 апр 2008, 21:15
Откуда: Хабаровск
прог. языки: C,C++,Assembler,PHP,Javascript,Ruby, SPIN,Java(?)
ФИО: Андрей Юрьевич

Re: Проект OpenRobotics. Драйвер маломощных двигателей

Сообщение =DeaD= » 18 ноя 2008, 23:12

В шину то да, только вот на плате контроллера куча разъемов - по идее может легко за 1А набежать. хотя клеммник никто не отменял :)
Проект [[Open Robotics]] - Универсальные модули для построения роботов
Аватара пользователя
=DeaD=
 
Сообщения: 24218
Зарегистрирован: 06 окт 2004, 18:01
Откуда: Ебург
прог. языки: C++ / PHP / 1C
ФИО: Антон Ботов

Re: Проект OpenRobotics. Драйвер маломощных двигателей

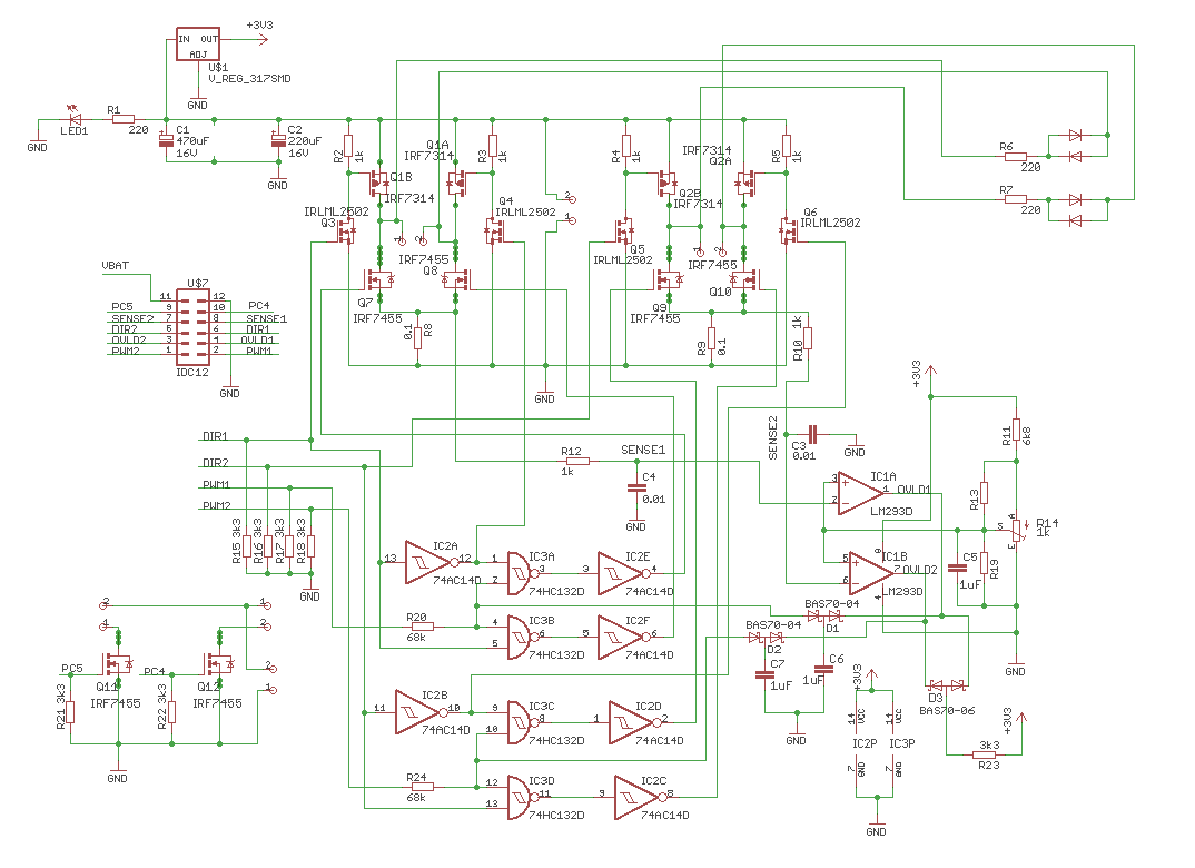
Сообщение blindman » 19 ноя 2008, 19:38

Новая версия
bridge.png

bridge2.png
bridge2.png (6.5 КиБ) Просмотров: 2748
Проект [[Open Robotics]] - универсальные модули для построения роботов
Модули Open Robotics можно приобрести в магазине shop.roboforum.ru

Day OFF? You must be pulling my leg! Stop making humor before someone sees you, fool!

Аватара пользователя
blindman
 
Сообщения: 4130
Зарегистрирован: 29 апр 2008, 21:15
Откуда: Хабаровск
прог. языки: C,C++,Assembler,PHP,Javascript,Ruby, SPIN,Java(?)
ФИО: Андрей Юрьевич

Re: Проект OpenRobotics. Драйвер маломощных двигателей

Сообщение =DeaD= » 19 ноя 2008, 20:26

Клеммники какие? 5.08мм?

А что за дескриминация с светодиодами рядом с клеммниками? :)
Может тогда их дубли расположить на клеммниках, чтобы если ставить разъемы как у меня - их тоже можно было впаять? Или не влезает?
Проект [[Open Robotics]] - Универсальные модули для построения роботов
Аватара пользователя
=DeaD=
 
Сообщения: 24218
Зарегистрирован: 06 окт 2004, 18:01
Откуда: Ебург
прог. языки: C++ / PHP / 1C
ФИО: Антон Ботов

Re: Проект OpenRobotics. Драйвер маломощных двигателей

Сообщение blindman » 19 ноя 2008, 20:28

3,5 мм

Светодиоды добавлю
Проект [[Open Robotics]] - универсальные модули для построения роботов
Модули Open Robotics можно приобрести в магазине shop.roboforum.ru

Day OFF? You must be pulling my leg! Stop making humor before someone sees you, fool!

Аватара пользователя
blindman
 
Сообщения: 4130
Зарегистрирован: 29 апр 2008, 21:15
Откуда: Хабаровск
прог. языки: C,C++,Assembler,PHP,Javascript,Ruby, SPIN,Java(?)
ФИО: Андрей Юрьевич

Re: Проект OpenRobotics. Драйвер маломощных двигателей

Сообщение =DeaD= » 19 ноя 2008, 20:56

на 3.5мм вроде не бывает того чего мне мечтается :) тогда наверное ладно...
Проект [[Open Robotics]] - Универсальные модули для построения роботов
Аватара пользователя
=DeaD=
 
Сообщения: 24218
Зарегистрирован: 06 окт 2004, 18:01
Откуда: Ебург
прог. языки: C++ / PHP / 1C
ФИО: Антон Ботов

Re: Проект OpenRobotics. Драйвер маломощных двигателей

Сообщение Сергей » 19 ноя 2008, 21:29

Рекомендую ставить SMD светодиоды 1206
Сергей
 
Сообщения: 3744
Зарегистрирован: 29 дек 2004, 23:15
Откуда: Санкт-Петербург
прог. языки: C, C++, C#, Asm
ФИО: Кашликов Сергей

Re: Проект OpenRobotics. Драйвер маломощных двигателей

Сообщение blindman » 19 ноя 2008, 21:33

Вложения
bridge2.png
bridge2.png (6.81 КиБ) Просмотров: 2688
Проект [[Open Robotics]] - универсальные модули для построения роботов
Модули Open Robotics можно приобрести в магазине shop.roboforum.ru

Day OFF? You must be pulling my leg! Stop making humor before someone sees you, fool!

Аватара пользователя
blindman
 
Сообщения: 4130
Зарегистрирован: 29 апр 2008, 21:15
Откуда: Хабаровск
прог. языки: C,C++,Assembler,PHP,Javascript,Ruby, SPIN,Java(?)
ФИО: Андрей Юрьевич

Пред.След.

Вернуться в Разработка модулей

Кто сейчас на конференции

Сейчас этот форум просматривают: нет зарегистрированных пользователей и гости: 0

cron