roboforum.ru

Технический форум по робототехнике.

Модули OR-BT20-xx и OR-BTM111-xx: Bluetooth-адаптеры

Разработка стандартизированных модулей для домашнего робостроения.
Правила форума
Правила раздела OpenRobotics

Re: Модули OR-BT20-xx и OR-BTM111-xx: Bluetooth-адаптеры

Сообщение SkyStorm » 09 апр 2009, 03:41

Дык а разве это не RoboBus?!?!?
Никто кроме нас!!!
4Robots.ru - Все для роботов!
Аватара пользователя
SkyStorm
 
Сообщения: 2687
Зарегистрирован: 05 фев 2008, 15:33
Откуда: St. Petersburg - Moscow
Skype: SkyStorm77
ФИО: Костюк Константин Вячеславович

Re: Модули OR-BT20-xx и OR-BTM111-xx: Bluetooth-адаптеры

Сообщение =DeaD= » 09 апр 2009, 07:47

Конечно робобас :)

mediawiki/images/d/de/OR-BTM111-9.6.pdf - документация к модулю.
mediawiki/images/9/9a/RoboBus-UG.pdf - документация к робобасу.

на этом модуле использованы 4 контакта - земля, питание 3.3В, RX, TX.
Проект [[Open Robotics]] - Универсальные модули для построения роботов
Аватара пользователя
=DeaD=
 
Сообщения: 24218
Зарегистрирован: 06 окт 2004, 18:01
Откуда: Ебург
прог. языки: C++ / PHP / 1C
ФИО: Антон Ботов

Re: Модули OR-BT20-xx и OR-BTM111-xx: Bluetooth-адаптеры

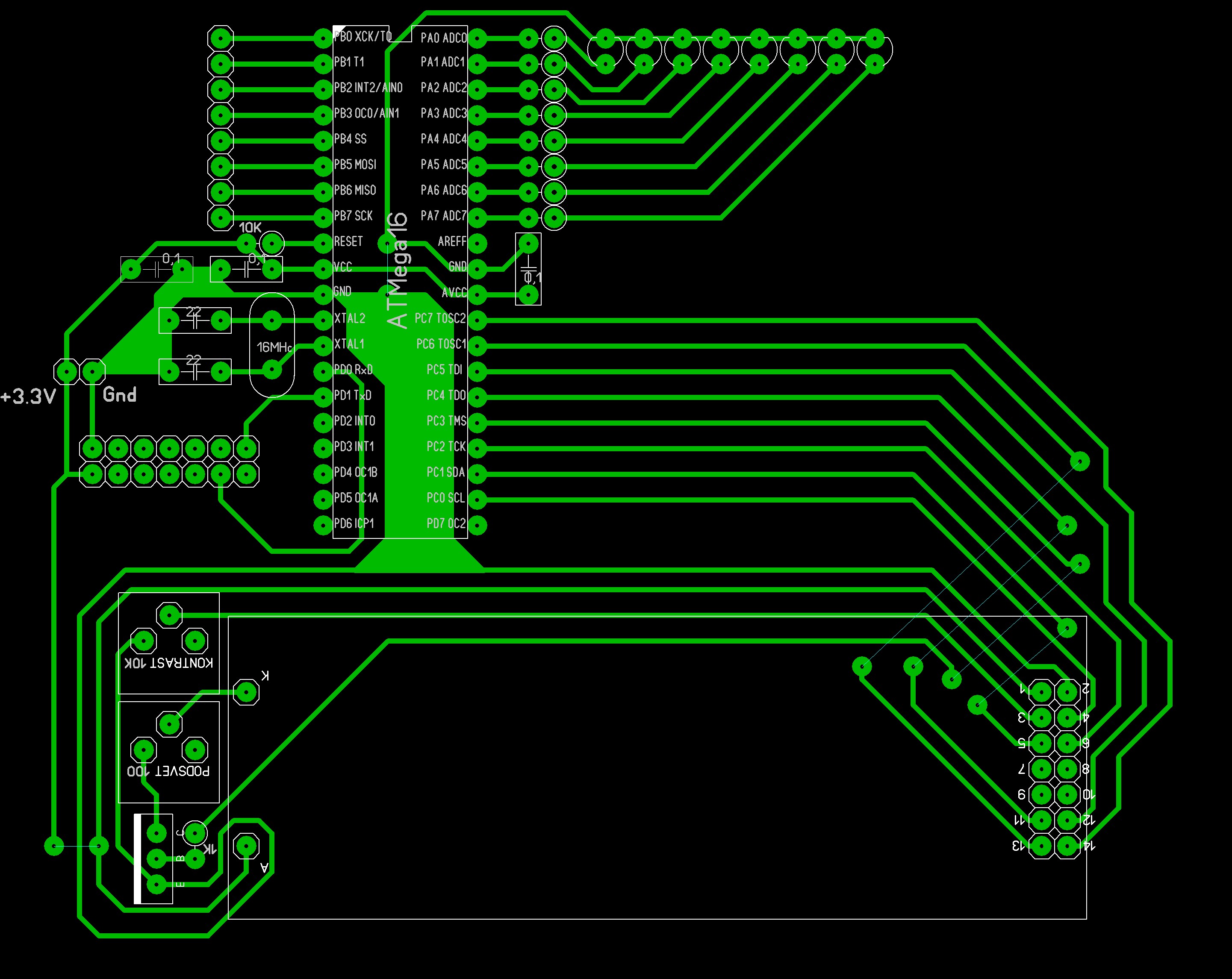
Сообщение Master » 09 апр 2009, 10:30

Пасибо. Тогда походу вот так.
Вложения
.JPG
.JPG (12.83 КиБ) Просмотров: 3525
Аватара пользователя
Master
 
Сообщения: 4468
Зарегистрирован: 21 дек 2006, 19:56
Откуда: Украина, г.Одесса
прог. языки: Delphi и С

Re: Модули OR-BT20-xx и OR-BTM111-xx: Bluetooth-адаптеры

Сообщение =DeaD= » 09 апр 2009, 11:19

Если смотреть спереди (с той стороны, куда будет разъем на шлейфе втыкаться) на разъем который на модуле (IDC-14MR, который "папа"), то да, всё так!
Проект [[Open Robotics]] - Универсальные модули для построения роботов
Аватара пользователя
=DeaD=
 
Сообщения: 24218
Зарегистрирован: 06 окт 2004, 18:01
Откуда: Ебург
прог. языки: C++ / PHP / 1C
ФИО: Антон Ботов

Re: Модули OR-BT20-xx и OR-BTM111-xx: Bluetooth-адаптеры

Сообщение Master » 14 апр 2009, 00:47

Вот платку замутил модуль потестить, ну там лампочками помигать и экранчик.

Добавлено спустя 46 секунд:
Тока я чета не понмню LCD от 3,3 вроде должно работать?

Добавлено спустя 39 секунд:
А и кварц на схеме не 16 а будет 7.3538 (как то так, уартовских частот).

Добавлено спустя 22 секунды:
Все ушел спать. :)
Вложения
123.JPG
Аватара пользователя
Master
 
Сообщения: 4468
Зарегистрирован: 21 дек 2006, 19:56
Откуда: Украина, г.Одесса
прог. языки: Delphi и С

Re: Модули OR-BT20-xx и OR-BTM111-xx: Bluetooth-адаптеры

Сообщение =DeaD= » 14 апр 2009, 08:36

Надо смотреть какой конкретно LCD, от сотиков например - как раз на 3.3В :)
Проект [[Open Robotics]] - Универсальные модули для построения роботов
Аватара пользователя
=DeaD=
 
Сообщения: 24218
Зарегистрирован: 06 окт 2004, 18:01
Откуда: Ебург
прог. языки: C++ / PHP / 1C
ФИО: Антон Ботов

Re: Модули OR-BT20-xx и OR-BTM111-xx: Bluetooth-адаптеры

Сообщение Master » 14 апр 2009, 09:01

Не, у меня обычный HD44780
Аватара пользователя
Master
 
Сообщения: 4468
Зарегистрирован: 21 дек 2006, 19:56
Откуда: Украина, г.Одесса
прог. языки: Delphi и С

Re: Модули OR-BT20-xx и OR-BTM111-xx: Bluetooth-адаптеры

Сообщение =DeaD= » 14 апр 2009, 10:50

надо документацию к экранчику, хотя может оказаться, что ему питание 5В надо...
Проект [[Open Robotics]] - Универсальные модули для построения роботов
Аватара пользователя
=DeaD=
 
Сообщения: 24218
Зарегистрирован: 06 окт 2004, 18:01
Откуда: Ебург
прог. языки: C++ / PHP / 1C
ФИО: Антон Ботов

Re: Модули OR-BT20-xx и OR-BTM111-xx: Bluetooth-адаптеры

Сообщение galex1981 » 16 май 2009, 09:11

Есть вопросы по модулю OR-BT20-115.2:
1)Может ли он работать на скоростях меньше 115,2Кбит/с ?
2)Если ли пути увеличения дальности радиосвязи - хотя бы до 20 м?
if(!Operate) Read(pDatasheet);
Аватара пользователя
galex1981
 
Сообщения: 4363
Зарегистрирован: 04 дек 2008, 22:44
Откуда: Камышин
Skype: galk-aleksandr1
прог. языки: Kotlin, Java, C, C++, Assm, BasCom, VB, php
ФИО: Галкин Александр Владимирович

Re: Модули OR-BT20-xx и OR-BTM111-xx: Bluetooth-адаптеры

Сообщение Duhas » 16 май 2009, 09:38

115.2 это скорость уарта... скорость канала явно выше... на счет изменений дальность и тд - вряд ли... нужно модифицировать прошивку "субмодуля"
«Как сердцу выразить себя? … Мысль изреченная есть ложь!»
В этом мире меня подводит доброта и порядочность...
"двое смотрят в лужу, один видит лужу, другой отраженные в ней звезды"
Аватара пользователя
Duhas
 
Сообщения: 6338
Зарегистрирован: 15 сен 2007, 13:03
Откуда: Красноярск
прог. языки: ASM(МК), C(PC)
ФИО: Гагарский Андрей Александрович

Re: Модули OR-BT20-xx и OR-BTM111-xx: Bluetooth-адаптеры

Сообщение galex1981 » 16 май 2009, 09:40

Немного не понял по поводу скорости :oops: Так на меньшей, например 2400 бод будет осуществляться нормальная передача данных?
if(!Operate) Read(pDatasheet);
Аватара пользователя
galex1981
 
Сообщения: 4363
Зарегистрирован: 04 дек 2008, 22:44
Откуда: Камышин
Skype: galk-aleksandr1
прог. языки: Kotlin, Java, C, C++, Assm, BasCom, VB, php
ФИО: Галкин Александр Владимирович

Re: Модули OR-BT20-xx и OR-BTM111-xx: Bluetooth-адаптеры

Сообщение Duhas » 16 май 2009, 09:44

я глаголю о том, что канал уарта - фиксированное 115.2.. а что там на радиоканале делается знают только авторы прошивки... а это ЭФО ... + авторы железа... ДШ на сайте ЭФО мона найти...
«Как сердцу выразить себя? … Мысль изреченная есть ложь!»
В этом мире меня подводит доброта и порядочность...
"двое смотрят в лужу, один видит лужу, другой отраженные в ней звезды"
Аватара пользователя
Duhas
 
Сообщения: 6338
Зарегистрирован: 15 сен 2007, 13:03
Откуда: Красноярск
прог. языки: ASM(МК), C(PC)
ФИО: Гагарский Андрей Александрович

Re: Модули OR-BT20-xx и OR-BTM111-xx: Bluetooth-адаптеры

Сообщение =DeaD= » 16 май 2009, 09:47

Пути увеличения дальности - только устранение препятствий на пути радиоволн.
А куда 20м нужно? Какое применение?

Добавлено спустя 37 секунд:
115.2 - это фиксированная скорость УАРТа, её менять сменой прошивки модуля, а это ЭФО вроде умеет делать только.
Проект [[Open Robotics]] - Универсальные модули для построения роботов
Аватара пользователя
=DeaD=
 
Сообщения: 24218
Зарегистрирован: 06 окт 2004, 18:01
Откуда: Ебург
прог. языки: C++ / PHP / 1C
ФИО: Антон Ботов

Re: Модули OR-BT20-xx и OR-BTM111-xx: Bluetooth-адаптеры

Сообщение galex1981 » 16 май 2009, 09:51

20 м это чтоб в любом месте в квартире радиосвязь работала. По поводу скорости спрашивал - просто думал что при уменьшении скорости УАРТа можно достичь большей дальности радиосвязи
if(!Operate) Read(pDatasheet);
Аватара пользователя
galex1981
 
Сообщения: 4363
Зарегистрирован: 04 дек 2008, 22:44
Откуда: Камышин
Skype: galk-aleksandr1
прог. языки: Kotlin, Java, C, C++, Assm, BasCom, VB, php
ФИО: Галкин Александр Владимирович

Re: Модули OR-BT20-xx и OR-BTM111-xx: Bluetooth-адаптеры

Сообщение Duhas » 16 май 2009, 09:58

увеличение скорости связано с конструктивными особенностями приемопередающей радиоппаратуры... УАРТ тут при .... ?
«Как сердцу выразить себя? … Мысль изреченная есть ложь!»
В этом мире меня подводит доброта и порядочность...
"двое смотрят в лужу, один видит лужу, другой отраженные в ней звезды"
Аватара пользователя
Duhas
 
Сообщения: 6338
Зарегистрирован: 15 сен 2007, 13:03
Откуда: Красноярск
прог. языки: ASM(МК), C(PC)
ФИО: Гагарский Андрей Александрович

Пред.След.

Вернуться в Open Robotics

Кто сейчас на конференции

Сейчас этот форум просматривают: нет зарегистрированных пользователей и гости: 0

cron