если в таком варианте как сейчас на миниботе, то нет
А как же фанаты ВАЗовских движков?
Лично мне хотелось бы использовать именно их.
|  | roboforum.ruТехнический форум по робототехнике. |  | 
если в таком варианте как сейчас на миниботе, то нет

вот думаем сделать антенну перпендикурярно плате

EdGull писал(а):1. разъемчик с уартом будет точно может быть даже отдельным, но в системном разъеме он будет точно, так же как сейчас у минибота
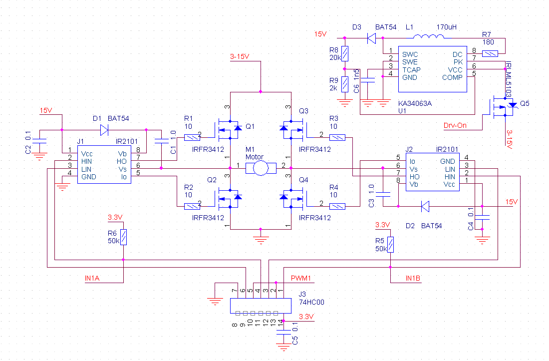
EdGull писал(а):2. Н-мосты будут как минимум такиеже как сейчас на миниботе, но может быть будут сразу на 10А 15В с накачкой 12В для IR2101 чтоб можно было от литиевого акб работать
EdGull писал(а):4. по умолчанию будет идти мега128, но можно будет заказать и бюджетную версию на меге325 так же как и супер версию на меге256
EdGull писал(а):5. минимум штук 6-8 эт посмотрим скока места останется, хотелось бы еще не большие макетные поля оставить как в миниботе
EdGull писал(а):чего не будет точно
6. не будет операционика
7. не будет места для крепления движков
EdGull писал(а):что будет точно:
8. посадочное место под внешнее озу
9. посадочное место под micro SD-Card
10. посадочное место под ЖКИ совмещенное с отверстиями под светодиоды, т.е. или светики или ЖКИ
 кому-то 100% пригодится.
 кому-то 100% пригодится.EdGull писал(а):12. СС2500 будет впаиваться всем принудительно, даже в вариатне с чистой платой, я вам покажу кузкину мать...кстати как побочный эффект присутсвия на борту СС2500 будет имется возможность управлять миниботом не только с компа но и голосом

А какой будет системный разъем? Как в него включаться? Удобно ли будет, когда всё на 1 разъеме? Или он будет бутербродный - чтобы друг в друга втыкать платы?

semyonov писал(а):2. Н-мосты будут как минимум такиеже как сейчас на миниботе, но может быть будут сразу на 10А 15В с накачкой 12В для IR2101 чтоб можно было от литиевого акб работать
Я надеюсь можно будет питаться от внешнего АКБ 12В?
EdGull писал(а):пока разъем планируется такой же как и у минибота



 Нормальные такие планы на ноги
 Нормальные такие планы на ноги  


 
  
 

 
 




Сейчас этот форум просматривают: нет зарегистрированных пользователей и гости: 0