Здесь буду собирать информацию по STM32F107RC.
Задача — разработать новый контроллер для комплекса УРТК, с интерфейсами RS-232, USB[, CAN][, Ethernet].
Сейчас там используется 51-ый, и связь с ПК по LPT.
Но нужно сохранить старый процессорный модуль, для обратной совместимости.
Добавлено спустя 4 минуты 21 секунду:
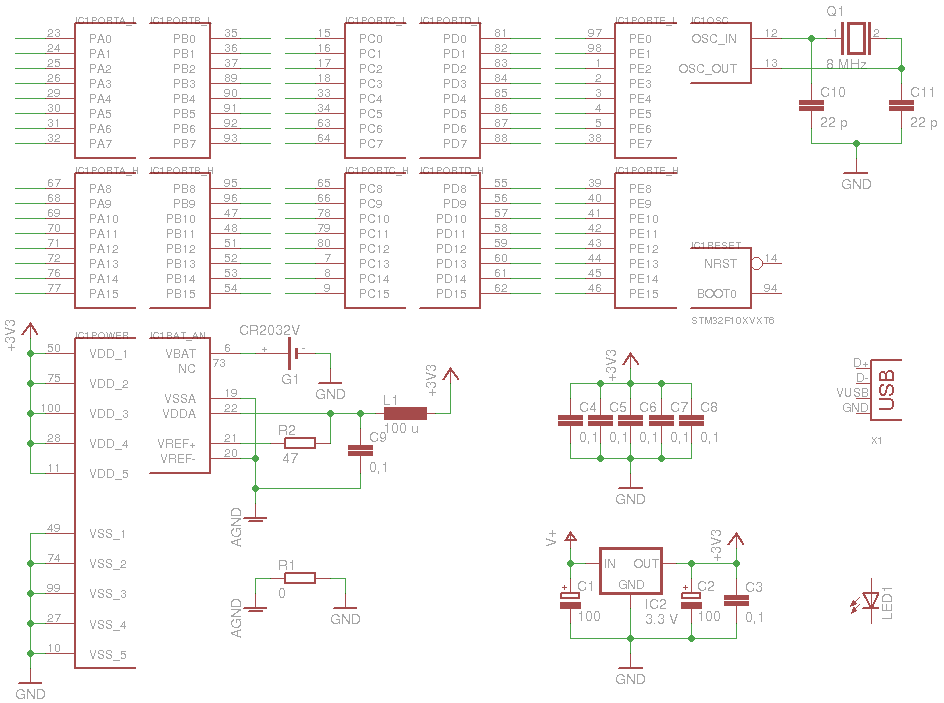
Этот МК предложил мне =DeaD=, до этого думал в сторону LPC2141.
Вроде в STM32 прошит USB-bootloader, нужно больше инфы.
Ну и очень желательно найти схему рефренсной платы, чтоб понять какой обвес нужен.


