![]() |
roboforum.ruТехнический форум по робототехнике. |
|

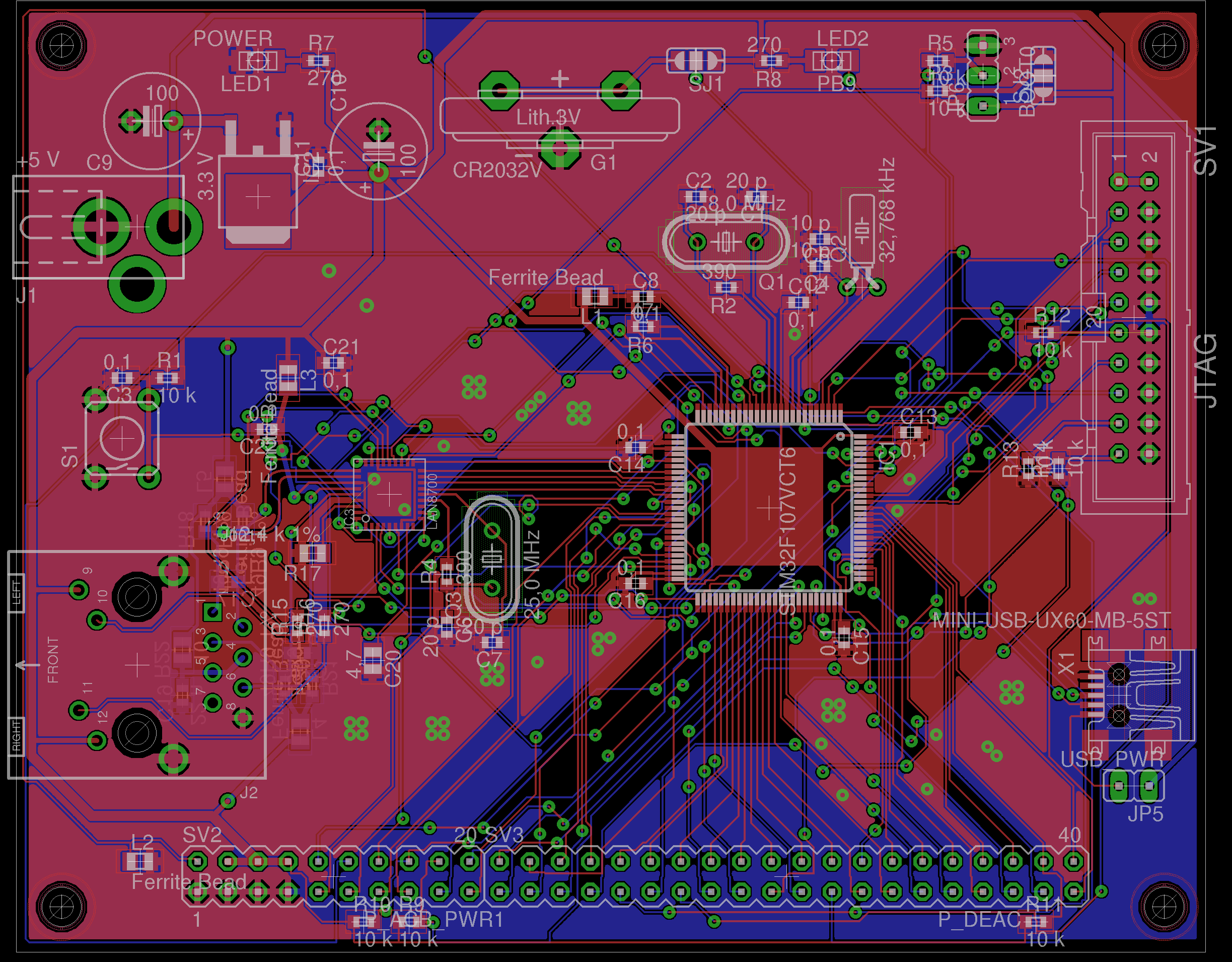
Vooon писал(а):Часть развел. Жаль правда что не получилось получить порты под ряд [0—15].
Получилось группами по байту, но хоть не такая страшная трассировка получается.
Как правильно развести питание?


Земля рваная

Сейчас этот форум просматривают: нет зарегистрированных пользователей и гости: 0