|  | roboforum.ruТехнический форум по робототехнике. |  | 

Сергей писал(а):Народ, нужен диод 1N4002 в SMD исполнении, как он будет называца тогда?




 module.rar
 module.rar Ну ладно, зато сказали заполнить бланк который нужно будет им отправить, помогите заполнить
  Ну ладно, зато сказали заполнить бланк который нужно будет им отправить, помогите заполнить other_formats.xls
 other_formats.xls
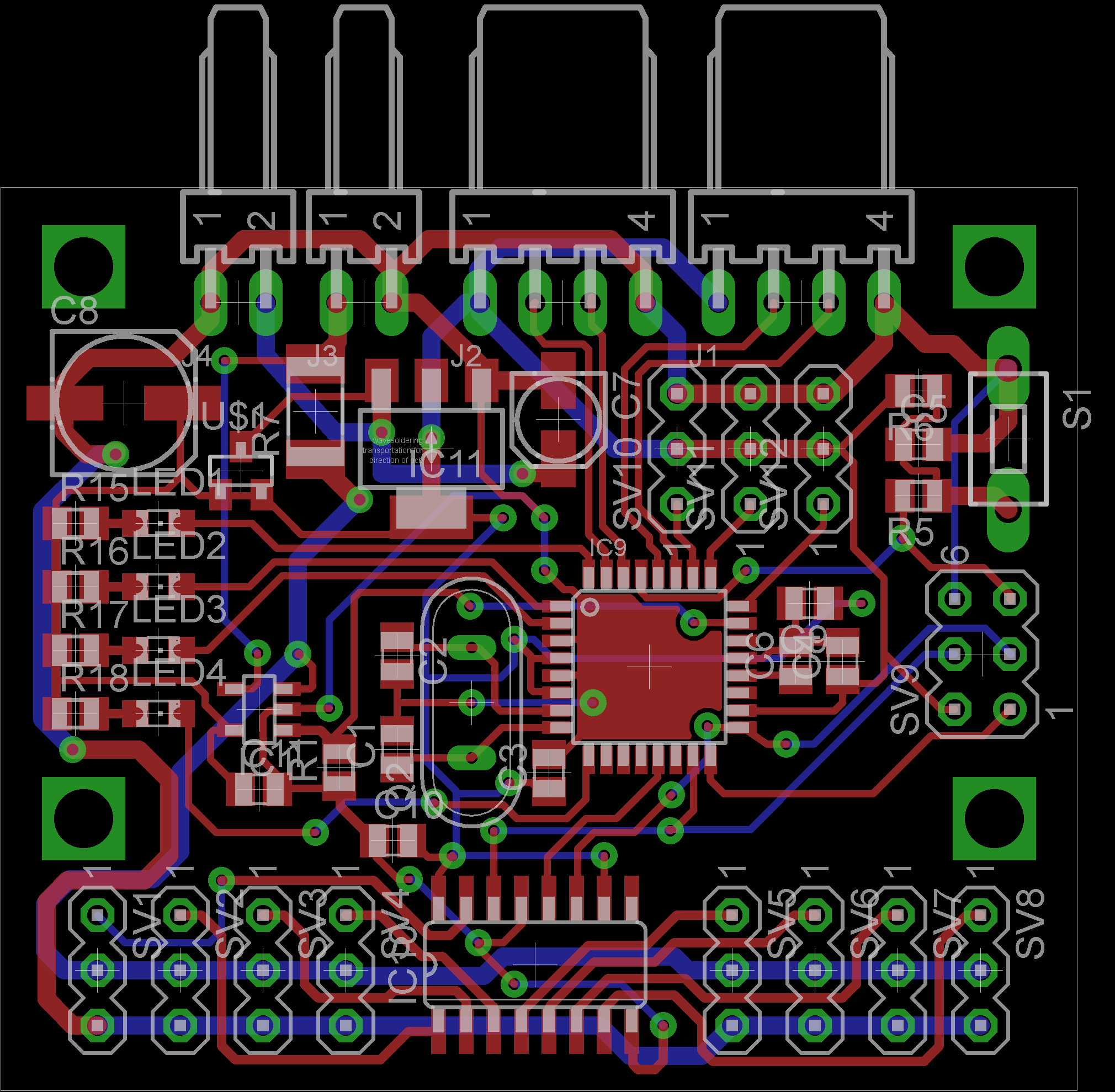
 Я их там седня замучил - 4 раза пересылали туда-сюда, никак они понять не могли чего я хочу, а виной всему разные версии пикада. Слава богу я с него на игл перешел, только вот старые проекты еще тянутся...
 Я их там седня замучил - 4 раза пересылали туда-сюда, никак они понять не могли чего я хочу, а виной всему разные версии пикада. Слава богу я с него на игл перешел, только вот старые проекты еще тянутся...
-= Александр =- писал(а):А я заметил что с бланком заказа обрабатывают в тот-же день, а без него - только на следующий.


Сейчас этот форум просматривают: нет зарегистрированных пользователей и гости: 0