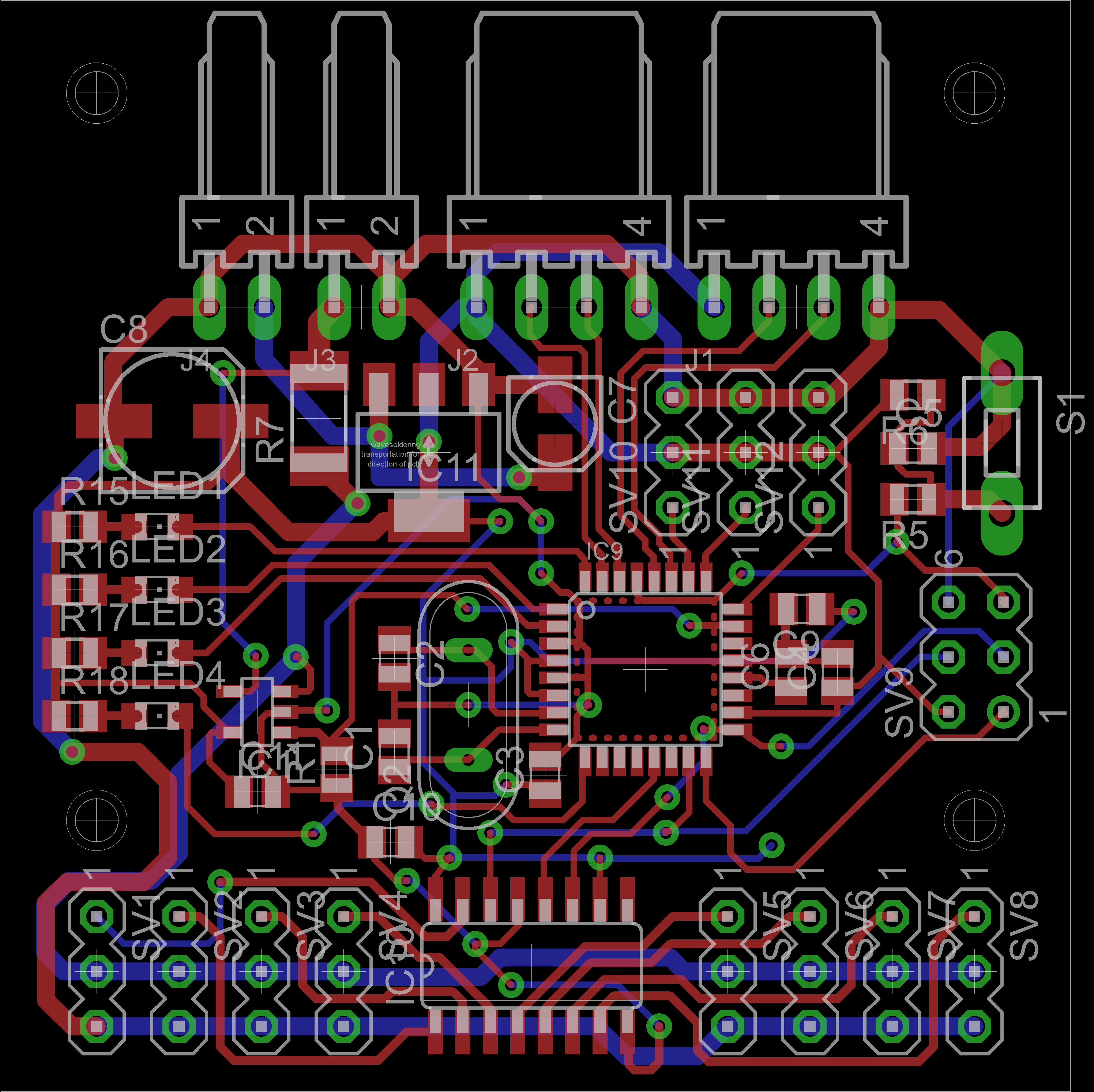
Посмотрите файлы гербера, не пойму правильно или нет, сверловку не понимаю как посмотреть.
Схему чуть подправил еще, конденсатор C9 перенес ближе к корпусу.
Добавлено спустя 15 минут 59 секунд:
Да, забыл сказать, смотрю в ViewMate 10.2, слои я смотрю через "Import Gerber", а Drill там чегото не найти, точнее есть но формат другой

