кстати, чего не выкладываешь в орле?=DeaD= писал(а):Может робобас всё-таки и платку уменьшить?
=DeaD= писал(а):кстати, чего не выкладываешь в орле?
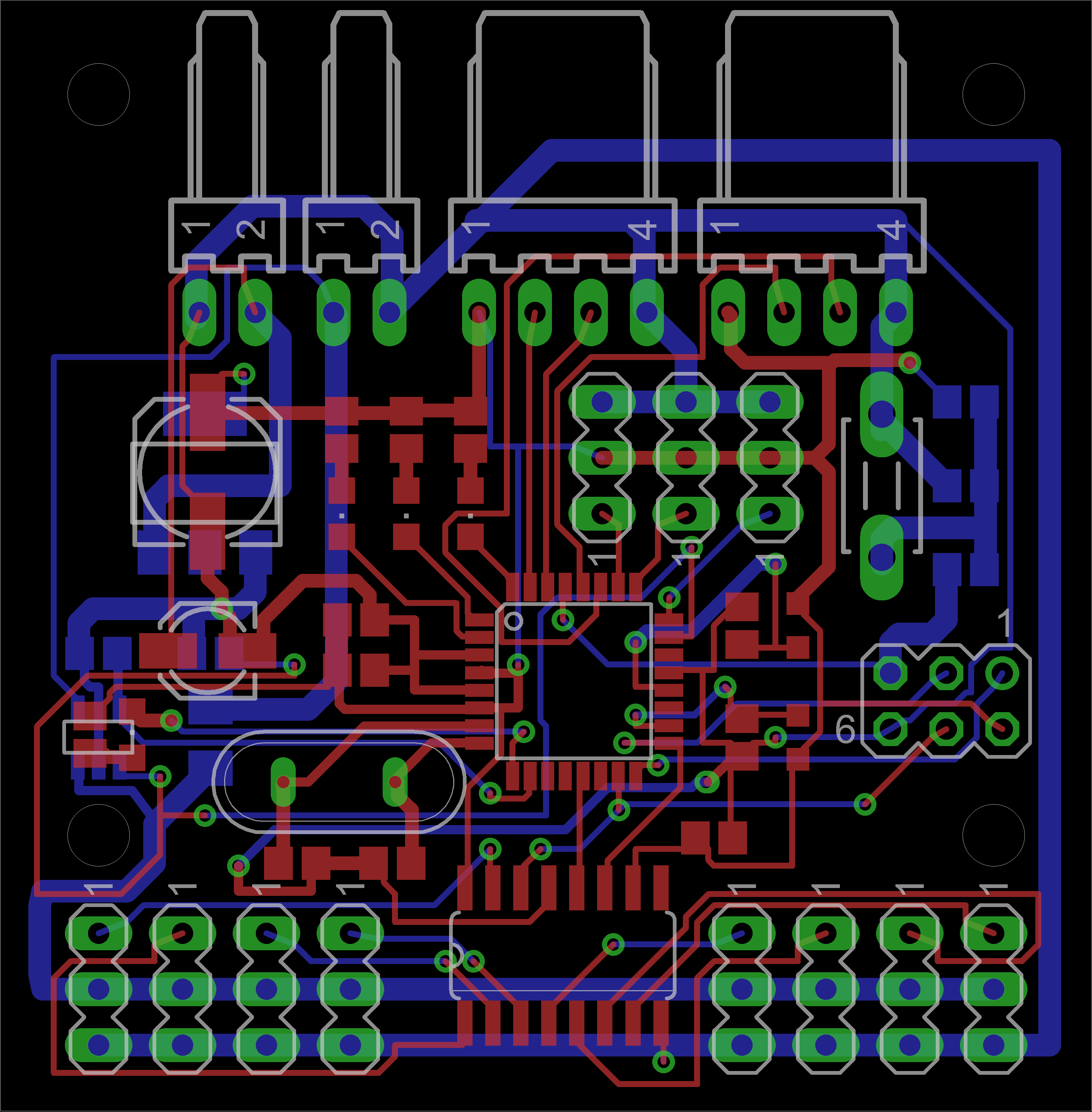
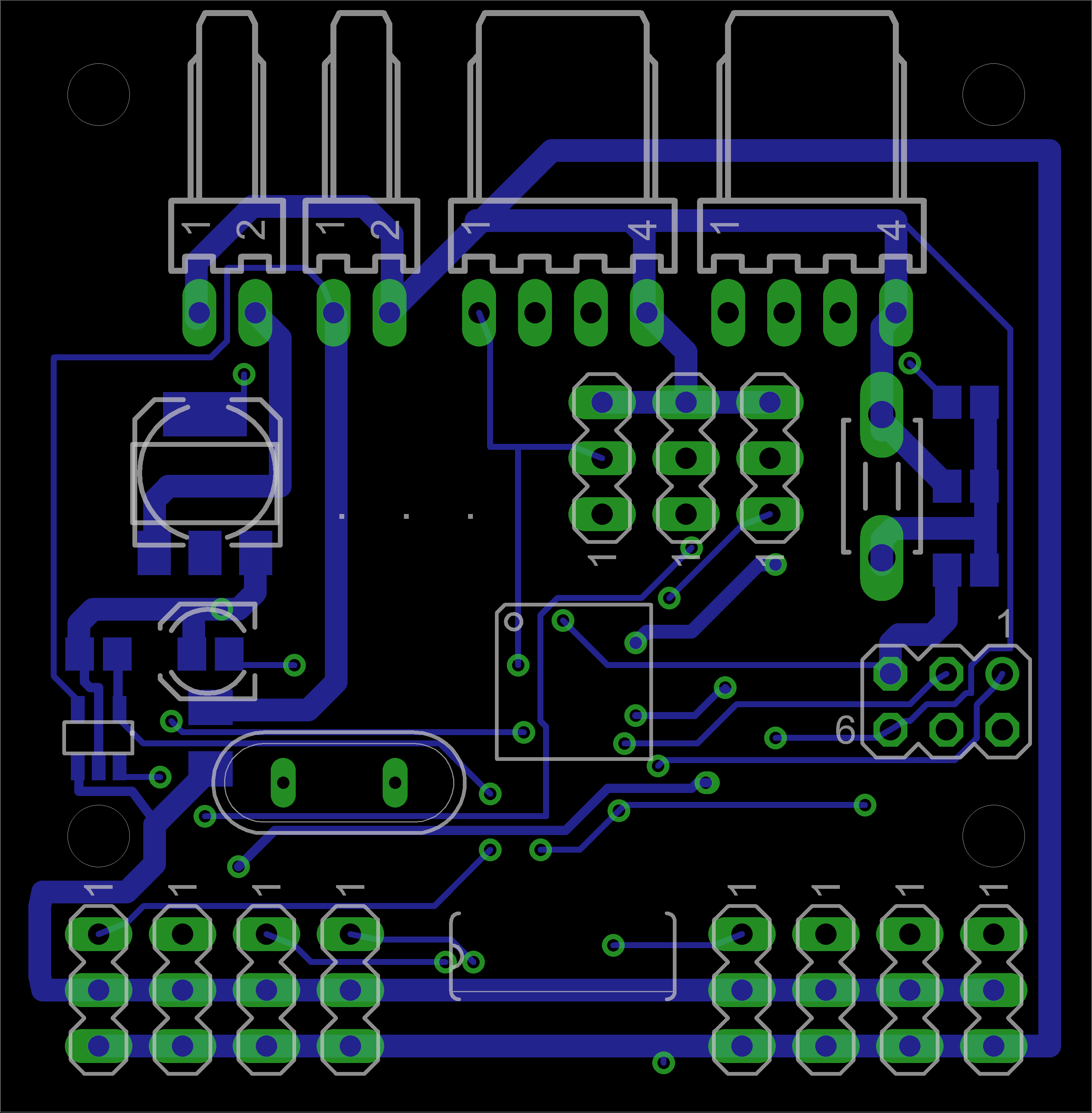
=DeaD= писал(а):PS: Кварц и кондёры на нём - наиболее чуствительная вещь, их аккуратней всего разводить надо. Ну и питание МК лучше аккуратно разводить, особенно землю - чтобы не через МК шло питание земли серв.

=DeaD= писал(а):Выложи в орле, чего-то у тебя хронически неправильно земля у кварца разведена
Victorovych писал(а):Сделай лутом пилотный образец и попробуй отладить, может поменять чего прийдется, чтоб потом по живому дороги не кроить
партизанен! 
Чъйерт, пропалили) Вот, лови
по моему всё можно на 1 сторону поместить, хотя конечно надо пораскидать правильно компоненты, пока ощущение что они вообще случайным образом по плате расставлены 

=DeaD= писал(а):..видимо уже завтра..


а то мало ли чего я мог не так сделать
схему не трогал - сразу скажу 
Сейчас этот форум просматривают: нет зарегистрированных пользователей и гости: 0