
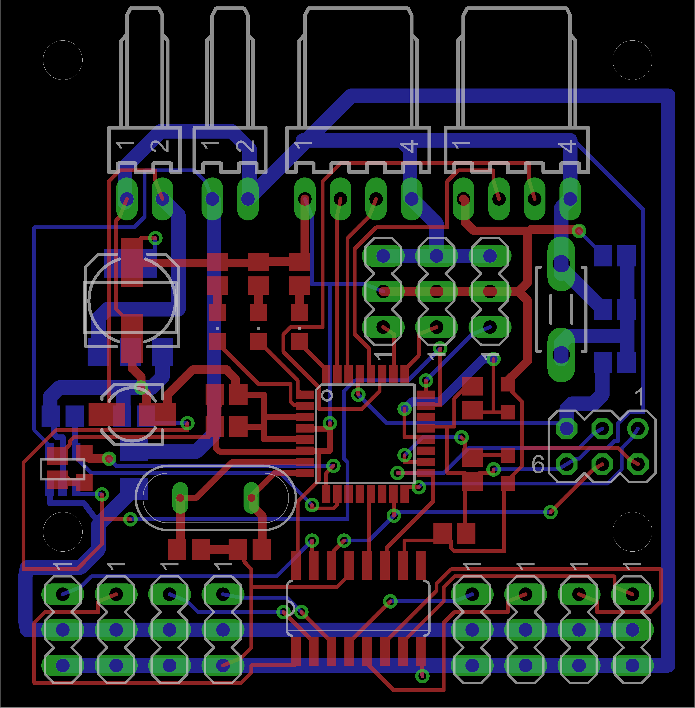
Дополнил схему DS1816 для перезапуска МК при падении напряжения

Сергей писал(а):После некоторых опытов с отключением питания стерлась EEPROM, поэтому помимо встроенного поставил внешний.
Сергей писал(а):После некоторых опытов с отключением питания стерлась EEPROM, поэтому помимо встроенного поставил внешний.

EdGull писал(а):или думаешь воткнешь внешний и всё сразу закучерявится?
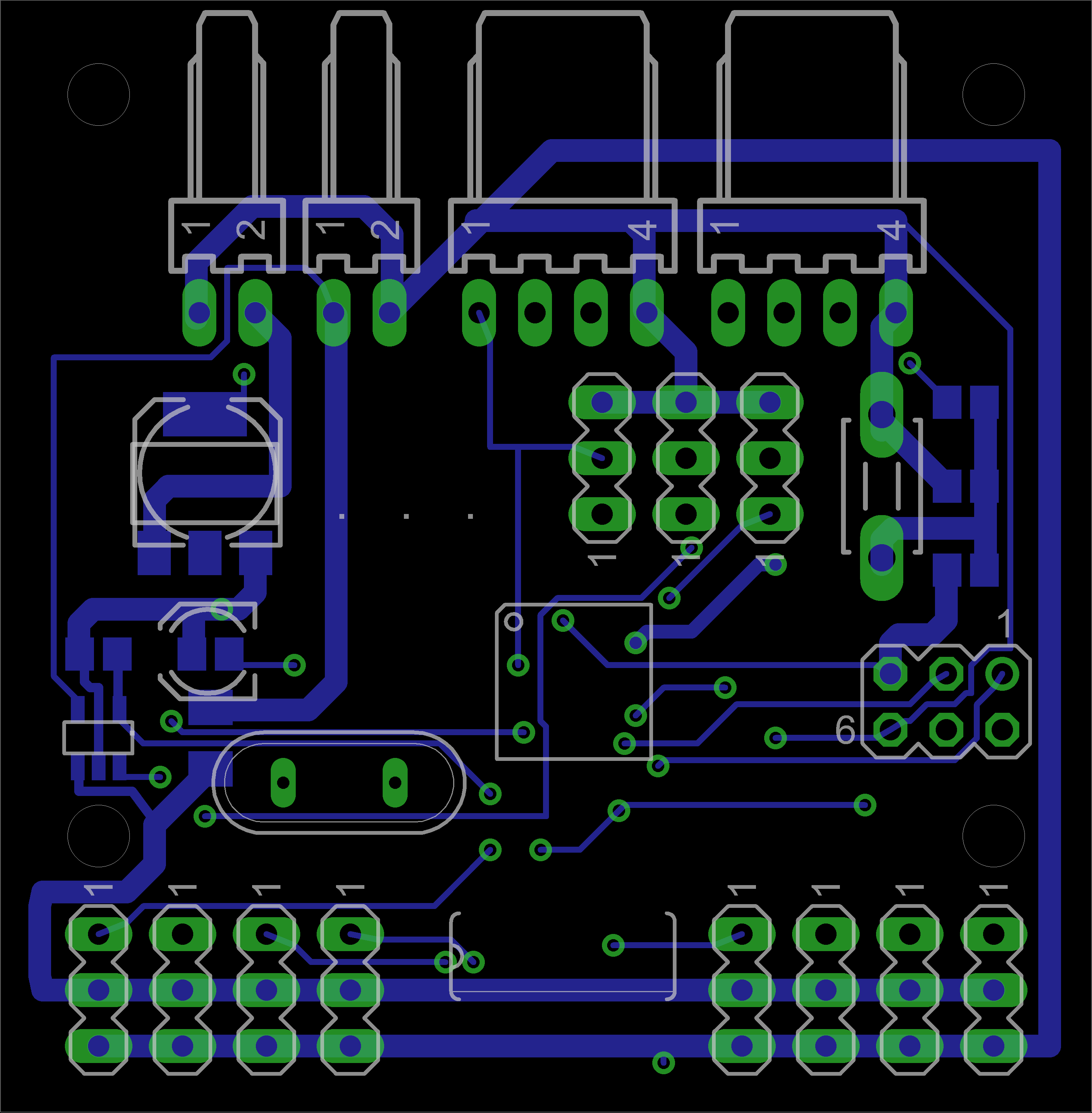
Victorovych писал(а):74hc595 как по мне тоже не нужна
Victorovych писал(а):Еще один момент, если уж затеял двухстороннюю плату то имеет смысл располагать smd элементы в обоих слоях
Victorovych писал(а):Хотя здается мне что эту схему можно было бы развести в однослойке с разумным количеством перемычек
Нет, спасибо )Побочных эффектов не будет?
-= Александр =- писал(а):А я вот не люблю на обратной стороне элементы делать, только в крайнем случае допускаю. При наладке очень неудобно туда осцилом лезть, особенно когда плата в приборе уже привинчена.
-= Александр =- писал(а):Супервизор питания не нужен. Просто прошиваешь биты BODEN и возможно BODLEVEL (смотри в даташите) - и он сам будет вырубаться при просадке питания.
-= Александр =- писал(а):Кварц ставь максимально близко. А к его кондерам землю веди отдельной дорожкой прямо от ближайшей земляной ноги МК. И смотри чтоб на этой дорожке кроме кондеров ничего не висело.
-= Александр =- писал(а):Питание и землю для серв надо завести тоже отдельными толстыми дорожками прямо от разъема питания. Чтобы токи серв не текли через цепи других компонентов.
-= Александр =- писал(а):Кстати можешь поискать 3-ногий кварц - ему кондеров ставить не надо. Просто среднюю ногу на землю подключаешь и все.
Сейчас этот форум просматривают: нет зарегистрированных пользователей и гости: 0