смтрите как у него лихо получается
сайт
Добавлено спустя 27 минут 4 секунды:
кстати, а в чем это он таком прозрачном травит?
![]() |
roboforum.ruТехнический форум по робототехнике. |
|
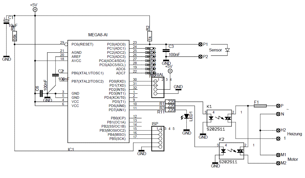
/*
Laminator-Temperatur-Regelung V2.0
Copyright 2006 Thomas Pfeifer
http://thomaspfeifer.net/laminator_temperatur_regelung.htm
This program is free software; you can redistribute it and/or modify
it under the terms of the GNU General Public License as published by
the Free Software Foundation; either version 2 of the License, or
(at your option) any later version.
This program is distributed in the hope that it will be useful,
but WITHOUT ANY WARRANTY; without even the implied warranty of
MERCHANTABILITY or FITNESS FOR A PARTICULAR PURPOSE. See the
GNU General Public License for more details.
You should have received a copy of the GNU General Public License
along with this program; if not, write to the Free Software
Foundation, Inc., 59 Temple Place, Suite 330, Boston, MA 02111-1307 USA
Target: AVR-ATMega8
Compiler: AVRGcc
changes:
16.01.06 TP - detect Sensor break/short
*/
#include <avr/io.h>
#include <stdio.h>
#include <stdlib.h>
#define F_CPU 8000000UL // 8 MHz
#define SOLLWERT 150 //<= gibt die Solltemperatur (ADC-Wert) an, TODO: Autom. Umrechnung von °C
#define BAUD_RATE 9600
#include <avr/delay.h>
void adcinit();
int getadc(uint8_t channel);
void waitms(int ms);
int uart_putchar (char c)
//############################################################################
{
if (c == '\n')
uart_putchar('\r');
//Warten solange bis Zeichen gesendet wurde
loop_until_bit_is_set(UCSRA, UDRE);
//Ausgabe des Zeichens
UDR = c;
return (0);
}
void UART_Init (void) {
//Enable TXEN im Register UCR TX-Data Enable
UCSRB=(1 << TXEN);
//Teiler wird gesetzt
UBRRL=(F_CPU / (BAUD_RATE * 16L) - 1);
//цffnet einen Kanal fьr printf (STDOUT)
fdevopen (uart_putchar, NULL, 0);
}
int convert2degree(int value) {
static const float c1=19.5;
static const float v1=275; //ADC-Wert=264 @ 20°C
static const float c2=202;
static const float v2=154; //ADC-Wert=165 @ 202°C
float m=((c1-c2)/(v1-v2));
return((int)((m*(float)value)+(-m*v1)+c1));
//return((int)((-m*v1)+c1));
}
int main (void) {
int val;
int pwm;
int pwm_ctr=0;
adcinit();
UART_Init();
DDRC = 0b00000000;
DDRB = 0b00000000;
PORTB = 0b00000000;
DDRD = 0b11100000; // 1=Output, 0=Input
PORTD = 0b11100000; //on
printf("ok\n");
while (1==1) {
waitms(100);
val=getadc(0);
printf("%d %d %d %d\n",pwm,pwm_ctr,val,convert2degree(val)); //debug
//printf("%d \n",convert2degree(val));
pwm_ctr++;
if (pwm_ctr>=10) pwm_ctr=0;
pwm=val-SOLLWERT;
if (pwm<0) pwm=0;
if (pwm<pwm_ctr || val<100 || val>1000) { //pwm, detect Sensor contakt break/short
PORTD = 0b01000000; //off
} else {
PORTD = 0b11100000; //on
}
}
}
void adcinit() {
// Activate ADC with Prescaler 16 --> 1Mhz/16 = 62.5kHz
//ADCSRA = _BV(ADEN) | _BV(ADPS2);
ADCSRA = _BV(ADEN) | _BV(ADPS2) | _BV(ADPS1);
ADMUX= 0;
}
int getadc(uint8_t channel) {
// Select pin ADC0 using MUX
ADMUX = channel | _BV(REFS0) | _BV(REFS1);
//Start conversion
ADCSRA |= _BV(ADSC);
// wait until converstion completed
while (ADCSRA & _BV(ADSC) ) {}
// get converted value
return(ADCW);
}
void waitms(int ms) {
int i;
for (i=0;i<ms;i++) _delay_ms(1);
}


утюгом не хуже получается и места не занимает.Обычный можно
Master писал(а):Не знаю, лично мне про покрытие платы понравилось. А делать ламинаторутюгом не хуже получается и места не занимает.
Сейчас этот форум просматривают: нет зарегистрированных пользователей и гости: 0