roboforum.ru

Технический форум по робототехнике.

COM порт для связи с МК

В разделе рассматриваются вопросы информационного обмена в робототехнике.
Аппаратный уровень, протоколы.

Сообщение Master » 06 окт 2007, 00:08

Добавил сегодня 4 светика на порт А. Написал программу в которой можно ставить галочки типа светик горит или не горит. Соответственно это все безобразие отображается на светиках. Горит 1 и 3 снизу светики из-за вспышки плохо видно.
Вложения
038.JPG
СОМ.JPG
СОМ.JPG (8.84 КиБ) Просмотров: 4145
Аватара пользователя
Master
 
Сообщения: 4468
Зарегистрирован: 21 дек 2006, 19:56
Откуда: Украина, г.Одесса
прог. языки: Delphi и С

Сообщение avr123.nm.ru » 06 окт 2007, 00:32

Програмно-аппаратный комплекс однако !
Аватара пользователя
avr123.nm.ru
отсылающий читать курс
 
Сообщения: 14195
Зарегистрирован: 06 ноя 2005, 04:18
Откуда: Москва
Предупреждения: -8

Re: Как я осваиваю COM порт

Сообщение Master » 09 окт 2007, 16:04

Ну освоил до тех пределов каких планировал.
Могу:
1. С ПК выводить на LCD (hd44780) текст.
2. Зажигать и тушить светодиоды с ПК, при желании вместо них можно повесить движки или еще что-нибудь.
Ну и ясное дело написал под все это дело софт. Будет время напишу какой-нить мануал что ли.
Аватара пользователя
Master
 
Сообщения: 4468
Зарегистрирован: 21 дек 2006, 19:56
Откуда: Украина, г.Одесса
прог. языки: Delphi и С

Re: Как я осваиваю COM порт

Сообщение Master » 21 окт 2007, 13:22

СОМ порт это не сложно
Задача: разработать устройство позволяющее с компьютера через СОМ порт управлять 8 светодиодами. Не сложно догадаться, что вместо светодиодов можно подключить другие устройсва.
Что нам понадобится:
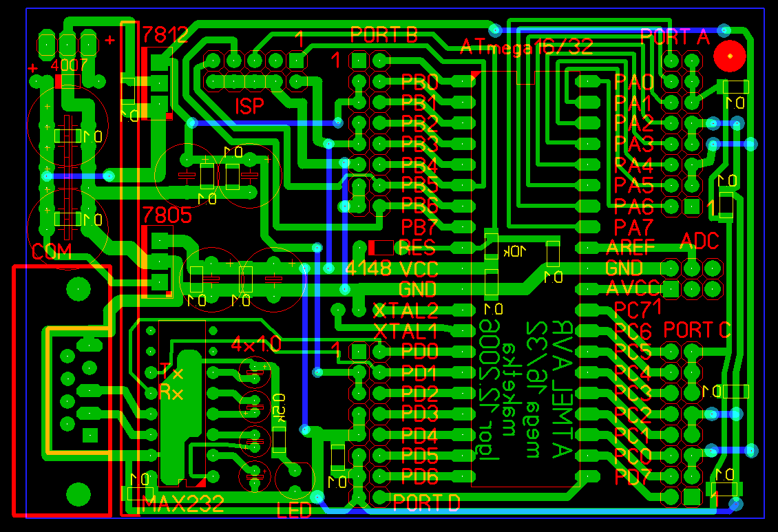
1. МК Mega16 и ST232 (преобразователь уровней rs232 в 5-и вольтовую логику).
2. Мелкая рассыпуха.
3. Delphi 7 или выше.
4. CVavr 1.25.2 Beta1 или выше.
Для начала идем на http://www.avr123.nm.ru/z4.htm и http://www.avr123.nm.ru/z5.htm
Подключаем ST232 по его ДШ.
Разводка платы в SprinLayout5.0
Ниже рахив.
Вложения
ST232 схема подключения.JPG
ST232+Mega16.JPG
rs232 .rar
(34.55 КиБ) Скачиваний: 60
Аватара пользователя
Master
 
Сообщения: 4468
Зарегистрирован: 21 дек 2006, 19:56
Откуда: Украина, г.Одесса
прог. языки: Delphi и С

Re: Как я осваиваю COM порт

Сообщение Myp » 21 окт 2007, 14:01

вот блин
чёж я так плату не развёл???
чтоб USART разъм былс ключиком дабы не путать
Аватара пользователя
Myp
скрытый хозяин вселенной :)
 
Сообщения: 18018
Зарегистрирован: 18 сен 2006, 12:26
Откуда: Тверь по прозвищу Дверь
прог. языки: псевдокод =) сила в алгоритме!
ФИО: глубокоуважаемый Фёдор Анатольевич

Re: Как я осваиваю COM порт

Сообщение avr123.nm.ru » 21 окт 2007, 14:09

На стр http://www.avr123.nm.ru/z4.htm я советую max232 поставить в отдельный кабель. Так как ПК обычно меньше штук чем устройств на МК и нет смысла в каждое втыкать max232. Т.е. "шнурок" один торчит в ПК а устройства к нему разные можно подрубать.
Аватара пользователя
avr123.nm.ru
отсылающий читать курс
 
Сообщения: 14195
Зарегистрирован: 06 ноя 2005, 04:18
Откуда: Москва
Предупреждения: -8

Re: Как я осваиваю COM порт

Сообщение rig » 21 окт 2007, 14:23

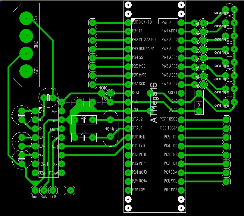
вот неудежался сфоткал свою макетку. мах232 на плате разведен. все выводы меги 16 на разъемах - даже кварц. хошь клаву хошь ЛСД хошь ключи вешай. Есть стабилизаторы +5 и +12в. на всех 4х разъемах портов присутсвует 0, +5,+12 V. Есь переходники Тинька, мега 44/88/168 проверенные. если мега 8я совпадает по цоклевке то и ее можно .

AVR_maket_main_tyni2313_mega16_mega168.rar
архив лайоут
(74.74 КиБ) Скачиваний: 87


maketka.GIF
внешний вид платы в лайоуте


пример
radio_com4.jpg
пример
Последний раз редактировалось rig 30 ноя 2007, 09:49, всего редактировалось 2 раз(а).
Аватара пользователя
rig
 
Сообщения: 1437
Зарегистрирован: 03 авг 2007, 19:43
Откуда: Екатеринбург
прог. языки: Си, асм со словарем

Re: Как я осваиваю COM порт

Сообщение avr123.nm.ru » 21 окт 2007, 15:04

rig писал(а):вот неудежался


Это надо публиковать ИМХО обязательно.
Аватара пользователя
avr123.nm.ru
отсылающий читать курс
 
Сообщения: 14195
Зарегистрирован: 06 ноя 2005, 04:18
Откуда: Москва
Предупреждения: -8

Re: Как я осваиваю COM порт

Сообщение rig » 21 окт 2007, 15:09

некому было пока в робофоруме не поселился. вытащите тогда в отдельную тему может у кого вопросы появятся. кстати начинал с курса 123 .
Изображение
Аватара пользователя
rig
 
Сообщения: 1437
Зарегистрирован: 03 авг 2007, 19:43
Откуда: Екатеринбург
прог. языки: Си, асм со словарем

Re: Как я осваиваю COM порт

Сообщение avr123.nm.ru » 21 окт 2007, 15:59

rig писал(а):начинал с курса 123 .
Изображение


Только без фанатизма !
Аватара пользователя
avr123.nm.ru
отсылающий читать курс
 
Сообщения: 14195
Зарегистрирован: 06 ноя 2005, 04:18
Откуда: Москва
Предупреждения: -8

Re: Как я осваиваю COM порт

Сообщение rig » 21 окт 2007, 16:13

все в разумных пределах
Изображение

Изображение
Аватара пользователя
rig
 
Сообщения: 1437
Зарегистрирован: 03 авг 2007, 19:43
Откуда: Екатеринбург
прог. языки: Си, асм со словарем

Re: Как я осваиваю COM порт

Сообщение Master » 21 окт 2007, 17:50

Прикольно LCD на шлейфе, а у меня на шлейфе не захотел работать.
Аватара пользователя
Master
 
Сообщения: 4468
Зарегистрирован: 21 дек 2006, 19:56
Откуда: Украина, г.Одесса
прог. языки: Delphi и С

Re: Как я осваиваю COM порт

Сообщение rig » 21 окт 2007, 18:05

там еще клавку видно от китайского калькулятора, 4х6 клавишь всего один порт задействован 8 ног.
почему по шлейфу не пошел лсд? вот мой ни чего там нет один провод и все
LCD.jpg

и такой работал тоже, в два раза боьлше первого
LCD 001.jpg

Изображение
Аватара пользователя
rig
 
Сообщения: 1437
Зарегистрирован: 03 авг 2007, 19:43
Откуда: Екатеринбург
прог. языки: Си, асм со словарем

Re: Как я осваиваю COM порт

Сообщение ToniPizecato » 09 дек 2007, 03:38

Не подскажете чем обусловлено появление иероглифов при приеме данных от МК (atmega8) ?
собрал через max232. протестировал, соединив rx tx max232. написал свою программу - отправляю текст и получаю его же.
но когда соединил max232 с мк, в которой в цикле while(1) есть единственная строчка putchar(getchar()); , мк возвращает одни иероглифы.
в чем может заключаться проблема?
Аватара пользователя
ToniPizecato
 
Сообщения: 108
Зарегистрирован: 19 фев 2007, 19:18
Откуда: msk

Re: Как я осваиваю COM порт

Сообщение rig » 09 дек 2007, 11:23

раз появился в связке МК значит в нем поблемы:
не совпадают скорости скорей всего ПК и МК.
попробуй на самых маленьких связаться 1200/2400/4800 к примеру. для более высоких надо ставить кварц из ДШ
Аватара пользователя
rig
 
Сообщения: 1437
Зарегистрирован: 03 авг 2007, 19:43
Откуда: Екатеринбург
прог. языки: Си, асм со словарем

Пред.След.

Вернуться в Коммуникации

Кто сейчас на конференции

Сейчас этот форум просматривают: нет зарегистрированных пользователей и гости: 0

cron