![]() |
roboforum.ruТехнический форум по робототехнике. |
|
|
| Реклама | ||||
|
|
|
|||
| Реклама | ||||
|
|
|
|||

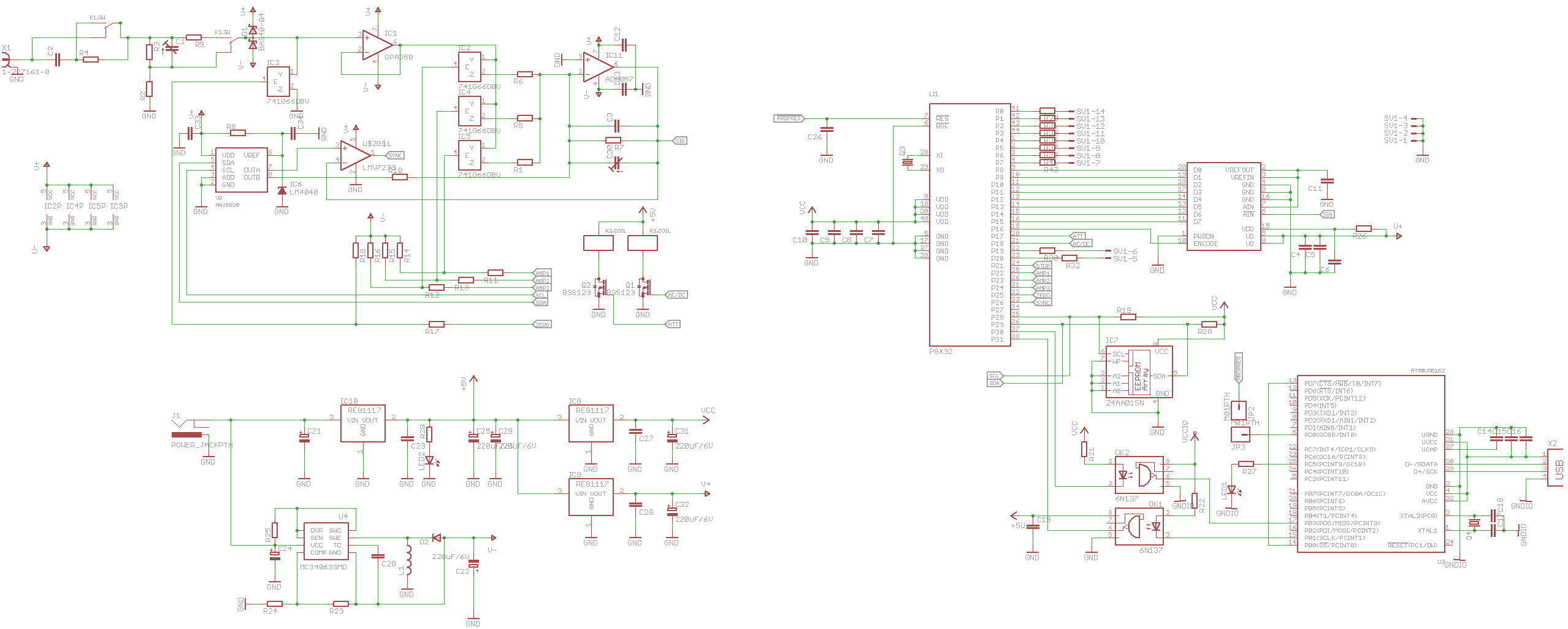
blindman писал(а):Можно
-= Александр =- писал(а):Набей переходных для нормальной сишвки земель. Чем больше - тем лучше.
blindman писал(а):-= Александр =- писал(а):Набей переходных для нормальной сишвки земель. Чем больше - тем лучше.
Уверен, что надо? Внизу почти сплошная земля, и путь по которому токи потекут, можно проследить. Я вообще думал избавиться от заливки в верхнем слое. Слишком уж она изрезана.
Сейчас этот форум просматривают: нет зарегистрированных пользователей и гости: 0