roboforum.ru

Технический форум по робототехнике.


Автоматика для солнечного концентратора. (нужна помощь)

Обсуждаем рождающиеся мысли и результаты экспериментов.

Re: Автоматика для солнечного концентратора. (нужна помощь)

Сообщение Master » 29 сен 2009, 13:04

Ну я бы с ртутью лучше бы не связывался. А может просто покрыть краской под хром?

Добавлено спустя 1 минуту 1 секунду:
На счет нагрева с одной стороны, я думаю что ничего страшного не будет, он же будет не мгновенно нагреваться.
Аватара пользователя
Master
 
Сообщения: 4468
Зарегистрирован: 21 дек 2006, 19:56
Откуда: Украина, г.Одесса
прог. языки: Delphi и С

Re: Автоматика для солнечного концентратора. (нужна помощь)

Сообщение contr » 29 сен 2009, 13:26

Стандартная водогрейка – очень простая конструкция, без концентратора, вакуума, спутниковых актуаторов, слежения, ртути и пр.
Если уж очень хочется греть воду до кипения, то нужен хороший концентратор, а не просто пищевая фольга и с защитой от грязи. Можно использовать старый прожектор. Еще нужен черный бархатный нагреватель в колбе с минимальными потерями на конвекцию и излучение. Ес-но, эта колба должна пропускать солнечные лучи без потерь.
contr
 
Сообщения: 987
Зарегистрирован: 17 апр 2009, 15:09
Откуда: Rostov-Don
Предупреждения: -1

Re: Автоматика для солнечного концентратора. (нужна помощь)

Сообщение Master » 29 сен 2009, 15:05

Стандартная водогрейка – очень простая конструкция, без концентратора, вакуума, спутниковых актуаторов, слежения, ртути и пр.

Пылесосить тоже можно тряпкой и шваброй, зачем эти роботы пылесосы. :)
Аватара пользователя
Master
 
Сообщения: 4468
Зарегистрирован: 21 дек 2006, 19:56
Откуда: Украина, г.Одесса
прог. языки: Delphi и С

Re: Автоматика для солнечного концентратора. (нужна помощь)

Сообщение Ворон » 29 сен 2009, 20:18

кстати еще помошь нужна по автоматике или тут толька флуд мастера идет?
Ворон
 
Сообщения: 1054
Зарегистрирован: 24 ноя 2008, 19:43
Откуда: Казань

Re: Автоматика для солнечного концентратора. (нужна помощь)

Сообщение afm » 30 сен 2009, 01:26

2 Ворон. Мне нужна. Тема переросла в обсуждение гелиосистем как таковых, потому что на этом форуме довольна специфична).
Но полезной инфы и обмена опытом тоже достаточно.

Добавлено спустя 5 минут 48 секунд:
contr у нас стоит задача, создать эффективную систему, плюс к тому удовлетворить свои hand made потребности). А у меня так и вовсе все что нужно сделано, осталось только трекер поставить. Думаю ваши замечания тут не к месту. Сделать самостоятельно колбу нормальных размеров думаю не менее сложно, чем обклеить лист чего нибуть упругого фольгой, а фольгу вы зря недооцениваете. 3 месяца система стоит под открытым небом, ей хоть бы что.
Последний раз редактировалось afm 30 сен 2009, 23:47, всего редактировалось 1 раз.
afm
 
Сообщения: 157
Зарегистрирован: 21 июл 2009, 12:57
Откуда: новосиб

Re: Автоматика для солнечного концентратора. (нужна помощь)

Сообщение Master » 30 сен 2009, 15:51

Ворон писал(а):или тут толька флуд мастера идет?

:shock: Ну спасибо.

Добавлено спустя 3 минуты 53 секунды:
Я вообще-то уже печатку развел, нужно только реле купить чтобы знать расстояие между выводами.
Но если есть более простое решение я с удовольствием им тоже воспользуюсь.
Аватара пользователя
Master
 
Сообщения: 4468
Зарегистрирован: 21 дек 2006, 19:56
Откуда: Украина, г.Одесса
прог. языки: Delphi и С

Re: Автоматика для солнечного концентратора. (нужна помощь)

Сообщение Ворон » 30 сен 2009, 15:53

:oops: :oops: :oops: :oops: :oops: :beer:
Ворон
 
Сообщения: 1054
Зарегистрирован: 24 ноя 2008, 19:43
Откуда: Казань

Re: Автоматика для солнечного концентратора. (нужна помощь)

Сообщение Master » 02 окт 2009, 23:49

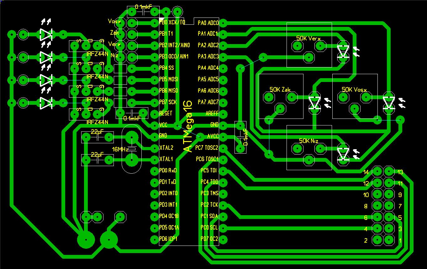
Вот плату наваял.
Пока диодиками помигаю - это будет типа реле, потом их уберу подключу релюшки.
Справа внизу 14-и пиновый разъем под ЛСД.
Слева вверху 4-и разъемчика под кнопки.

Нада еще будет наваять какой-нибудь макетик, чтоб вживую покрутить.
Вложения
solar.rar
архив с печаткой
(37.07 КиБ) Скачиваний: 7
sxema.JPG
Аватара пользователя
Master
 
Сообщения: 4468
Зарегистрирован: 21 дек 2006, 19:56
Откуда: Украина, г.Одесса
прог. языки: Delphi и С

Re: Автоматика для солнечного концентратора. (нужна помощь)

Сообщение Duhas » 03 окт 2009, 09:48

земля несколько странно разведена ) землю от кондеров кварца рекомендуется подключать непосредственно к ножке земляной МК...
«Как сердцу выразить себя? … Мысль изреченная есть ложь!»
В этом мире меня подводит доброта и порядочность...
"двое смотрят в лужу, один видит лужу, другой отраженные в ней звезды"
Аватара пользователя
Duhas
 
Сообщения: 6338
Зарегистрирован: 15 сен 2007, 13:03
Откуда: Красноярск
прог. языки: ASM(МК), C(PC)
ФИО: Гагарский Андрей Александрович

Re: Автоматика для солнечного концентратора. (нужна помощь)

Сообщение rig » 03 окт 2009, 11:16

обычно кнопки под экраном делаю, или сбоку. так удобнее.Или плата вверх ногами?
плата реле отдельная будет?
Аватара пользователя
rig
 
Сообщения: 1437
Зарегистрирован: 03 авг 2007, 19:43
Откуда: Екатеринбург
прог. языки: Си, асм со словарем

Re: Автоматика для солнечного концентратора. (нужна помощь)

Сообщение Master » 03 окт 2009, 14:03

Duhas
Я думал наоборот отдельной дорожкой к земле питания.

rig
Это вид на плату со стороны элементов.
Это не кнопки, а штырьки под них, кнопки (концевики) будут расположены собственно на установке.
Реле будут стоять возле моторчиков.
Аватара пользователя
Master
 
Сообщения: 4468
Зарегистрирован: 21 дек 2006, 19:56
Откуда: Украина, г.Одесса
прог. языки: Delphi и С

Re: Автоматика для солнечного концентратора. (нужна помощь)

Сообщение rig » 03 окт 2009, 14:34

+5 откуда возьметца, отдельный блок питания ?
почему стабилизатор не на плате, 7805 например, места хватит

Добавлено спустя 35 секунд:
релюшки тож на +5 получается

Добавлено спустя 5 минут 25 секунд:
ресет в воздухе висит

Добавлено спустя 1 минуту 47 секунд:
разъем прораммирования где?
Аватара пользователя
rig
 
Сообщения: 1437
Зарегистрирован: 03 авг 2007, 19:43
Откуда: Екатеринбург
прог. языки: Си, асм со словарем

Re: Автоматика для солнечного концентратора. (нужна помощь)

Сообщение SERGEY_M » 03 окт 2009, 18:13

ресет не висит, там вроде резистор стоя предусмотрен
Аватара пользователя
SERGEY_M
 
Сообщения: 682
Зарегистрирован: 20 мар 2009, 12:45
Откуда: Украина, Одесса
ФИО: Сергей

Re: Автоматика для солнечного концентратора. (нужна помощь)

Сообщение Master » 03 окт 2009, 18:57

БП отдельный от компа.
Релюшки на 12В 5А.
Ресет с резистором на 10 кОм, я его просто не подписал.
Рзъема программирования нет, я не сторонник прошивать МК в устройстве.
Аватара пользователя
Master
 
Сообщения: 4468
Зарегистрирован: 21 дек 2006, 19:56
Откуда: Украина, г.Одесса
прог. языки: Delphi и С

Re: Автоматика для солнечного концентратора. (нужна помощь)

Сообщение afm » 06 окт 2009, 12:11

Как процессы идут?) Уважаемый Мастер). Скоро порадуете?)
afm
 
Сообщения: 157
Зарегистрирован: 21 июл 2009, 12:57
Откуда: новосиб

Пред.След.

Вернуться в Идеи

Кто сейчас на конференции

Сейчас этот форум просматривают: нет зарегистрированных пользователей и гости: 1

cron