Только вот непонятки какие:
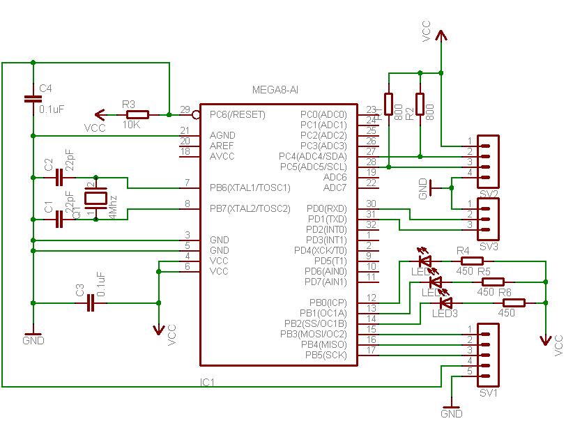
1) Разъем для TWI выбран WF-04-MR, но нету модели в EAGLE. Вилка угловая просто..
2) Какой разъем для UART ? Я выбрал такойже угловой WF-03-MR [ GND, TXD, RXD ]...
3) Питание я так полагаю будет из i2c-сети, то есть пока не включим в сеть - переходник не работает..
4) Хочеца сделать с минимальными размерами, элементы будут в 0805(1206 паялись у меня легко..), мега8 будет в tqfp..
5) Разъем для программатора делать или не делать? Можно просто дырочки сделать в нужных местах с лужевыми кружками, чтобы прошить - нужно просто подцепица к этим местам или как?
6) Я не знаю как разводить плату, если делать на заказ.. ктонибудь поможет?
7) делать ли светодиоды? или можно просто один на питание повесить?

Выложил новую версию схемы от 25-03-2008

 
 




 
  