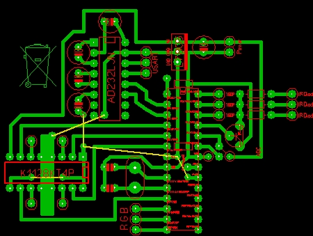
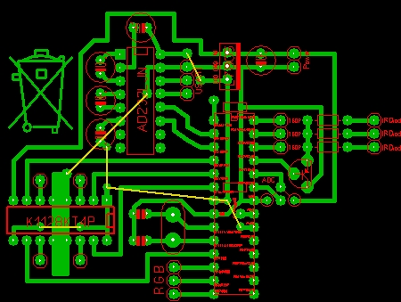
вот короче новая версия платы =)
прилепил места для двух смд кондёрчиков
можно землю не вести снаружи так далеко а взять из под микры rs232???
кста никто не знает как ёмкость смд кондёров определяется??
они тока цветом отличаются =/
коричневые и розовые
