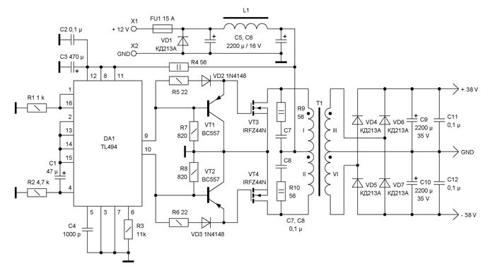
Выпаял ВЧ транс, прозвонил его, прозвонил схему слева и справа. Везде все нормально, ключи вроде целые.
Добавлено спустя 28 секунд:
Да и ключи 56А.
![]() |
roboforum.ruТехнический форум по робототехнике. |
|
Master писал(а):С ключа милливольты на выходе, но меандр. Раньше вроде даже без транса на выходе с полевика было 12 В. Блин ерунда какая-то.







Сейчас этот форум просматривают: нет зарегистрированных пользователей и гости: 0