roboforum.ru

Технический форум по робототехнике.

Проблема с усилителем (спалил)

Все здесь

Проблема с усилителем (спалил)

Сообщение Master » 15 июн 2009, 23:02

Начал делать усилитель по этой статье http://cxem.net/sound/amps/amp138.php , на данный момент собрал саму плату усилителя и преобразователь, блок комутации и обработки сигналов пока не делал.
Преобразователь выдает +/- 40 (все гуд), запитал от него схему усилителя, подключил динамик на 4 Ома, от дешевых колонок ПК, в качестве источника звука подключил кетайское радио, все работает, только очень тихо, слышно как радио играет только если выкрутить его на максимум. Я правильно думаю что нужно подавать входящий сигнал через какой-нибудь операционник?
Последний раз редактировалось Master 10 сен 2009, 00:39, всего редактировалось 2 раз(а).
Аватара пользователя
Master
 
Сообщения: 4468
Зарегистрирован: 21 дек 2006, 19:56
Откуда: Украина, г.Одесса
прог. языки: Delphi и С

Re: Проблема с усилителем

Сообщение galex1981 » 15 июн 2009, 23:15

На мой взгляд, блок обработки сигнала все таки должен сделать и пропустить входной звук через него
if(!Operate) Read(pDatasheet);
Аватара пользователя
galex1981
 
Сообщения: 4363
Зарегистрирован: 04 дек 2008, 22:44
Откуда: Камышин
Skype: galk-aleksandr1
прог. языки: Kotlin, Java, C, C++, Assm, BasCom, VB, php
ФИО: Галкин Александр Владимирович

Re: Проблема с усилителем

Сообщение Vovan » 15 июн 2009, 23:34

Это очень мощная микросхема, я когда-то вместо усилителя (сгоревшего) в Vermone (комбик 100вт) поставил её - до сих пор лабает, причём без дополнительных выходных транзисторов, а с выходными ваще должна "реветь"... Входной сигнал у неё стандартный для таких вещей 10мВ, значит от китайца должна орать так что просто ужос! А mute кнопку поставил?
_________
Sincerely,
Vovan
Аватара пользователя
Vovan
 
Сообщения: 3340
Зарегистрирован: 05 окт 2005, 12:03
Откуда: Литва
прог. языки: asm

Re: Проблема с усилителем

Сообщение Master » 15 июн 2009, 23:38

Неа, не поставил.
Аватара пользователя
Master
 
Сообщения: 4468
Зарегистрирован: 21 дек 2006, 19:56
Откуда: Украина, г.Одесса
прог. языки: Delphi и С

Re: Проблема с усилителем

Сообщение Duhas » 15 июн 2009, 23:41

ну щас я начну.. Мастер, тебе что и сколько мощи нада от усилка... я бы не стал эту схему собирать) хотя если на реальных ватт 100 то мона и ее )
«Как сердцу выразить себя? … Мысль изреченная есть ложь!»
В этом мире меня подводит доброта и порядочность...
"двое смотрят в лужу, один видит лужу, другой отраженные в ней звезды"
Аватара пользователя
Duhas
 
Сообщения: 6338
Зарегистрирован: 15 сен 2007, 13:03
Откуда: Красноярск
прог. языки: ASM(МК), C(PC)
ФИО: Гагарский Андрей Александрович

Re: Проблема с усилителем

Сообщение Vovan » 15 июн 2009, 23:44

ну значит микруха в режиме mute(мутированная)? Или постоянно закорочен конец? (что на кнопку)...
_________
Sincerely,
Vovan
Аватара пользователя
Vovan
 
Сообщения: 3340
Зарегистрирован: 05 окт 2005, 12:03
Откуда: Литва
прог. языки: asm

Re: Проблема с усилителем

Сообщение Duhas » 15 июн 2009, 23:48

вопрос для чего нужен усь в силе )
«Как сердцу выразить себя? … Мысль изреченная есть ложь!»
В этом мире меня подводит доброта и порядочность...
"двое смотрят в лужу, один видит лужу, другой отраженные в ней звезды"
Аватара пользователя
Duhas
 
Сообщения: 6338
Зарегистрирован: 15 сен 2007, 13:03
Откуда: Красноярск
прог. языки: ASM(МК), C(PC)
ФИО: Гагарский Андрей Александрович

Re: Проблема с усилителем

Сообщение Master » 15 июн 2009, 23:54

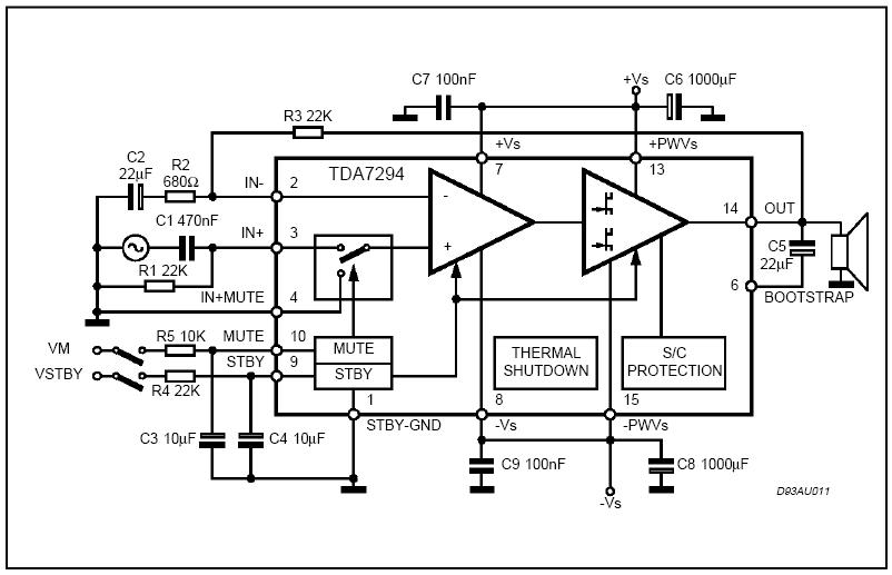
Вот значит рисунок из ДШ. Т. е. 10 нога это тот самый мьют по схеме из статьи он через резистор 330К подключен к + питания, и через кондер на землю.
Схему выбрал по это статье, потому что понравилось описание, это микруху я смог купить, хоты вначале хотел STK и это мой первый усилок.

Добавлено спустя 1 минуту 23 секунды:
100 ватт для саба в авто думаю хватит, я не любитель когда сильно громко, в комнате мне хватает 5 ватт в колонках и 20 в сабе это мощность по паспорту, думаю в реале и того меньше.

Добавлено спустя 2 минуты 31 секунду:
Блин кажется нашел, заместо 330К впаял 330 ом.

Добавлено спустя 20 секунд:
Если бы вы про мьют не начали вжизни бы не нашел.
Вложения
.JPG
Аватара пользователя
Master
 
Сообщения: 4468
Зарегистрирован: 21 дек 2006, 19:56
Откуда: Украина, г.Одесса
прог. языки: Delphi и С

Re: Проблема с усилителем

Сообщение Duhas » 16 июн 2009, 00:04

вообще там резисторы просто дают задержку включения... с 330Ом оно бы быстрее включалось, на практике проверено что работает и без этих цепочек, просто на + мьют и стендбай, но так делать не советую )

если на этих входах все ок, а именно более 5в, то проверяй монтаж, видимо входы... ножки 1-4 прогляди внимательно)

ПС не вздумай подавать на мьют и стендбай отрицательное напряжение) горят ИМС от этого, проверено ))

Добавлено спустя 4 минуты 8 секунд:
ППС а что за саб? голова какая?
«Как сердцу выразить себя? … Мысль изреченная есть ложь!»
В этом мире меня подводит доброта и порядочность...
"двое смотрят в лужу, один видит лужу, другой отраженные в ней звезды"
Аватара пользователя
Duhas
 
Сообщения: 6338
Зарегистрирован: 15 сен 2007, 13:03
Откуда: Красноярск
прог. языки: ASM(МК), C(PC)
ФИО: Гагарский Андрей Александрович

Re: Проблема с усилителем

Сообщение Master » 16 июн 2009, 00:12

Действительно заменил 330 на 470К ниче не поменялось. Саба и головы пока нету. Просто хотелось собрать какой нибудь усилитель, но не такой чтобы на шкаф положить, а чтобы с пользой для дела.

Добавлено спустя 3 минуты 15 секунд:
На 10-й ноге 4-5 миливольт у меня.
Аватара пользователя
Master
 
Сообщения: 4468
Зарегистрирован: 21 дек 2006, 19:56
Откуда: Украина, г.Одесса
прог. языки: Delphi и С

Re: Проблема с усилителем

Сообщение Duhas » 16 июн 2009, 00:12

а на 14 пине ИМС сигнал проверь.... и номиналы резюков Р3Р4 по схеме с паяла... и не залипло ли где олово между 1-4 ножками...
«Как сердцу выразить себя? … Мысль изреченная есть ложь!»
В этом мире меня подводит доброта и порядочность...
"двое смотрят в лужу, один видит лужу, другой отраженные в ней звезды"
Аватара пользователя
Duhas
 
Сообщения: 6338
Зарегистрирован: 15 сен 2007, 13:03
Откуда: Красноярск
прог. языки: ASM(МК), C(PC)
ФИО: Гагарский Андрей Александрович

Re: Проблема с усилителем

Сообщение Master » 16 июн 2009, 01:05

На 14-м пине порядка 2 мВ, по кетайскому мультиметру. Но определенно что-то есть.

Добавлено спустя 2 минуты 45 секунд:
Ножки 1-4 чистые, номиналы R3 и R4 проверил. Тока на схеме с паяла от 2-й ноги микрухи идет резистор на 680 ом и сразу на землю, а в ДШ 680 ом, потом кондер, а уже потом на землю.

Добавлено спустя 37 секунд:
Завтра сяду проверю еще раз все номиналы, кондеры тоже посмотрю.

Добавлено спустя 40 минут 13 секунд:
А потом если не поможет попробую выпаять транзисторы и подключить динамик непосредственно от микрухи.
Аватара пользователя
Master
 
Сообщения: 4468
Зарегистрирован: 21 дек 2006, 19:56
Откуда: Украина, г.Одесса
прог. языки: Delphi и С

Re: Проблема с усилителем

Сообщение Duhas » 16 июн 2009, 08:27

про Р4 это норм.. у тебя С2 точно 100пик? а то если он гораздо больше он тебе просто вход шунтирует...

Добавлено спустя 1 минуту 35 секунд:
ПС, если усь только для саба, то по идее цепочка из резистора и индуктивности на выходе никуда не уперлась там...
«Как сердцу выразить себя? … Мысль изреченная есть ложь!»
В этом мире меня подводит доброта и порядочность...
"двое смотрят в лужу, один видит лужу, другой отраженные в ней звезды"
Аватара пользователя
Duhas
 
Сообщения: 6338
Зарегистрирован: 15 сен 2007, 13:03
Откуда: Красноярск
прог. языки: ASM(МК), C(PC)
ФИО: Гагарский Андрей Александрович

Re: Проблема с усилителем

Сообщение Master » 16 июн 2009, 09:25

C2 маркировка 101.
Аватара пользователя
Master
 
Сообщения: 4468
Зарегистрирован: 21 дек 2006, 19:56
Откуда: Украина, г.Одесса
прог. языки: Delphi и С

Re: Проблема с усилителем

Сообщение Duhas » 16 июн 2009, 09:41

ну по идее все ок... питание на всех 4-х ножках есть? там 13 и 15 и 7,8...
«Как сердцу выразить себя? … Мысль изреченная есть ложь!»
В этом мире меня подводит доброта и порядочность...
"двое смотрят в лужу, один видит лужу, другой отраженные в ней звезды"
Аватара пользователя
Duhas
 
Сообщения: 6338
Зарегистрирован: 15 сен 2007, 13:03
Откуда: Красноярск
прог. языки: ASM(МК), C(PC)
ФИО: Гагарский Андрей Александрович

След.

Вернуться в Свободное общение

Кто сейчас на конференции

Сейчас этот форум просматривают: нет зарегистрированных пользователей и гости: 0

cron