от сервы требуется чтобы она принимала только два положения, в следующей зависимости от сигналов OUT1 и OUT2 на микросхеме L293D:
1) OUT1 = H OUT2 = L -> серва в крайнем левом положении;
2) OUT1 = L OUT2 = H -> серва в крайнем правом положении;
3) OUT1 = H OUT2 = H -> хоть левое, хоть правое (желательно без промежуточных);
4) OUT1 = L OUT2 = L -> хоть левое, хоть правое (желательно без промежуточных).
Как это можно реализовать без применения МК (ибо сия штуковина мною еще не освоена
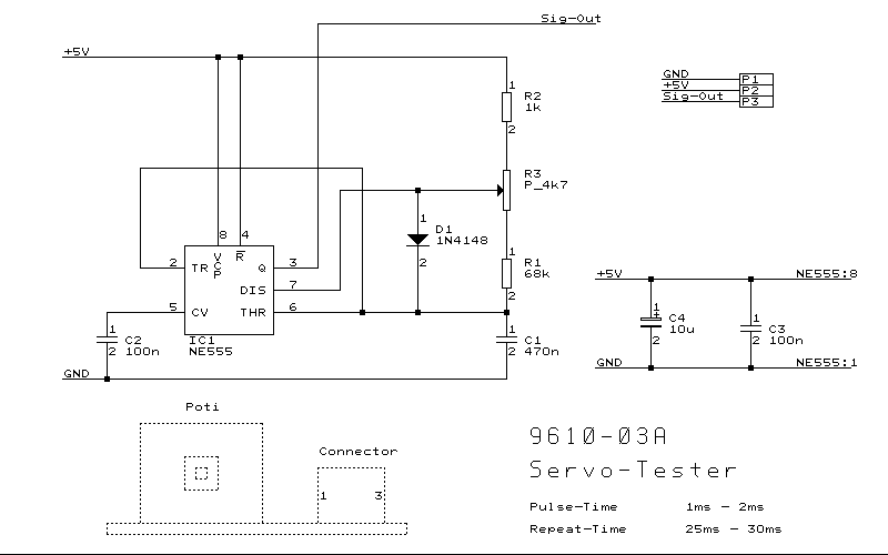
)?Вот нашлась такая схема на основе NE555N, где серва управляется потенциометром - собрал на макетке - все работает. Как бы ее переделать под мою задачу? Поможите кто чем может, пожалуйста!


.
