LX8384
на старых материнках попадаются
			
				|  | roboforum.ruТехнический форум по робототехнике. |  | 
 Re: Стабилизаторы питания!
 Re: Стабилизаторы питания! LX8384-00.pdf
 LX8384-00.pdf
 Re: Стабилизаторы питания!
 Re: Стабилизаторы питания! выход аж до 5А и корпус то-220 - вообще вкусняжка
  выход аж до 5А и корпус то-220 - вообще вкусняжка   
 


 под схемой степ даун в condition Vin=15V to 25V вот и подумал, что с пятью вольтами не запустится.
  под схемой степ даун в condition Vin=15V to 25V вот и подумал, что с пятью вольтами не запустится.boez писал(а):Какой диапазон входных напряжений? И что вобще за применение, нестабилизированным напряжением ДД нельзя запитать?

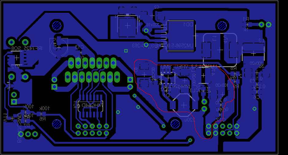
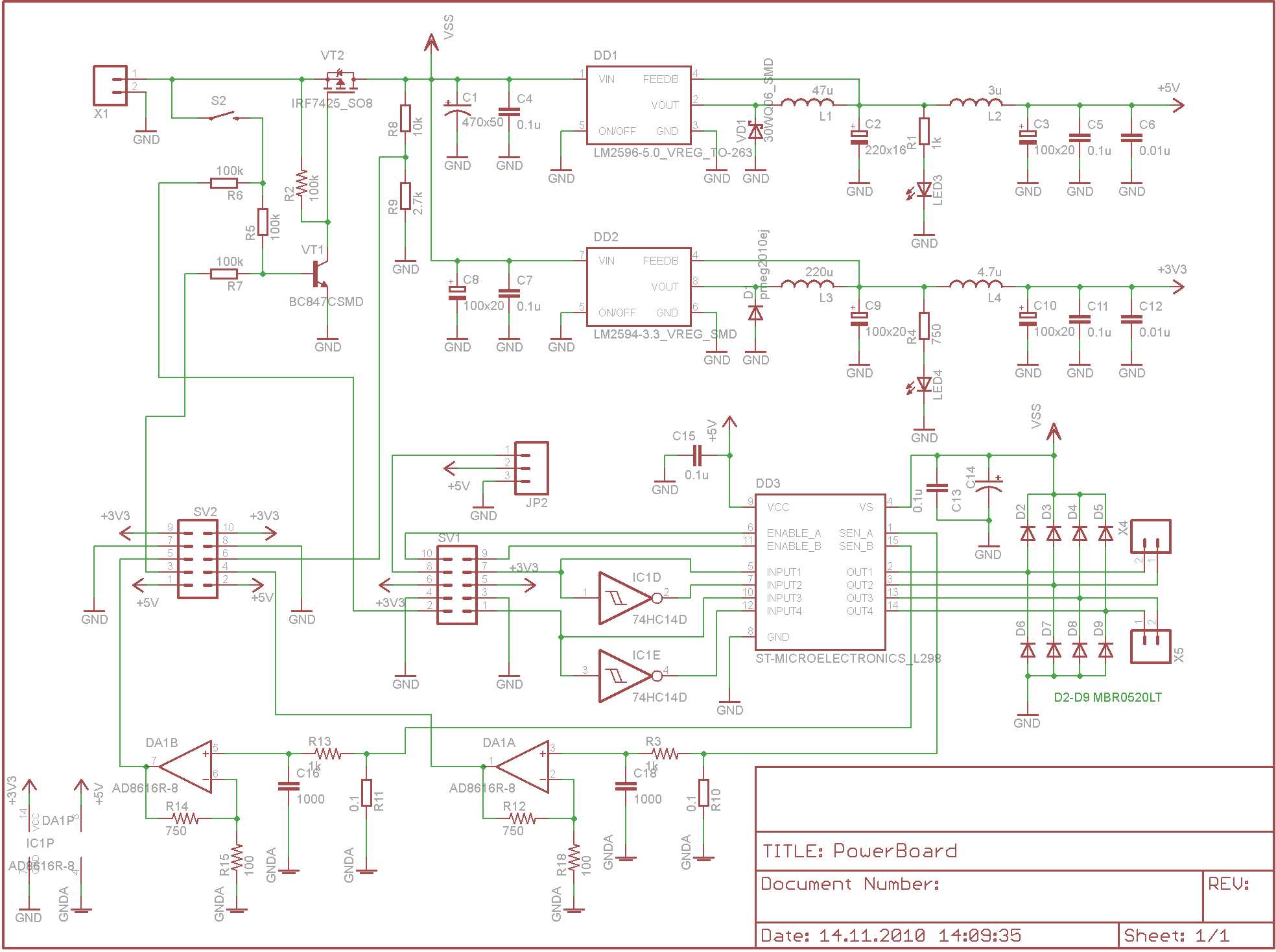
 Power.rar
 Power.rarВернуться в Новичкам или основы основ роботостроения.
Сейчас этот форум просматривают: нет зарегистрированных пользователей и гости: 0