1. Ну, вообще-то, контроллер с напряжением питания до 5.5В от 9В через стабилизатор, типа 7805 питают.
2. Напротив, без соединения земель может сгореть!
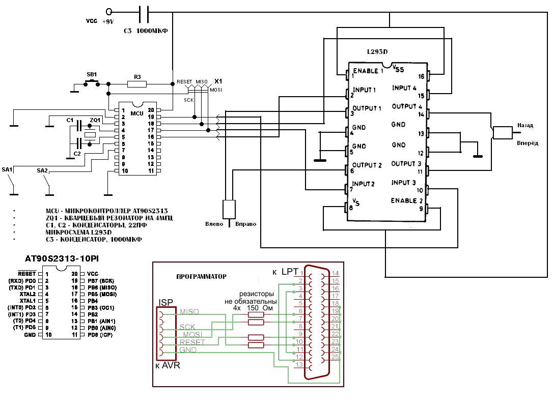
3. А что за схема и что пишут в даташите? Например, на вскидку, на 6 и 7 могут подаваться сигналы с переднего и заднего бамперов. (нет даташита на этот контроллер, поэтому по п.3 только предположение).
4.
4.1. Поставить стабилизатор для питания контроллера.
4.2. Надо бы керамический конденсатор на 0.1мФ на питание поставить и при компоновке его поближе к контроллеру разместить.
4.3. Параллельно R3 хорошо бы диодик, а параллельно SB1 - конденсатор на 0.1мФ.
4.4. В разъем Х1 добавить gnd.
4.5. Убедиться, что напряжение питания двигателей около 9В. Иначе - уменьшить.
4.6. Добавить какой-нибудь примитивный сигнализатор, например на светодиоде - может существенно помочь с отладкой.
К сожалению, у меня нет даташита на такой контроллер и я с таким не работал, поэтому без дальнейших подробностей. А вообще, начинать нужно с цели, которая у инженеров называется техническим заданием, т.е. сначала нужно определиться что Вы собираетесь строить, какую функциональность это должно иметь, а потом уже выбирать железо и рисовать схему. А то, к примеру, черт его знает для чего у Вас там SA1 и SA2. Я предположил, что для бамперов, а как оно на самом деле?
А вообще оч. похвально, что схему сами рисовали, это очень ценно.
