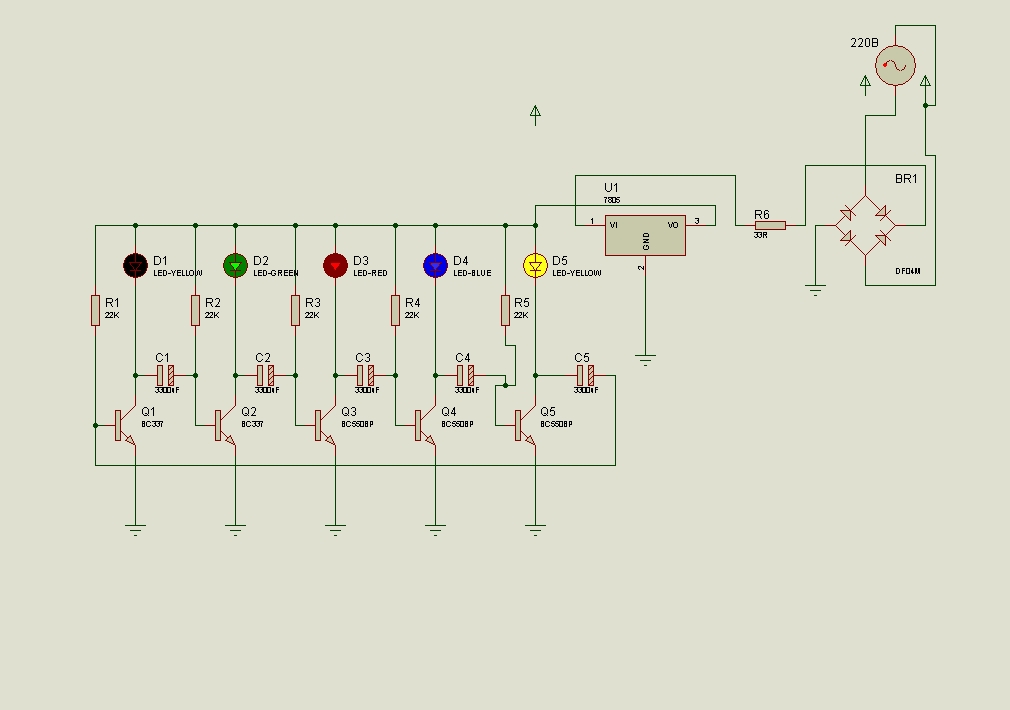
Dmitry__, путем собственных эксперементов я уже сам потихоньку начинаю вникать в енту схему и чуток соображать что к чему, типа если ставить это - должно быть то. и наоборот
кстати, путем доооолгого, кроооопоооотливого и наииииитчательного(не без использования вышеупомянутого стакана.

см. пост выше) обыска на признак косяка, оный был обнаружен!

( для Вована: в нижней, по схеме, времязадающей цепи диод был(!) запаралелен кнденсатору(!)
приговор был такой: наставить на путь истинный!
сего числа, энное число минут назад, приговор был приведен в исполнение!
сново подбираем кондеры
Добавлено спустя 23 минуты 16 секунд:итак. правильной работы от одной кнопки добился(пока условно, на конкретном шасси надо будет еще подбирать)
теперь проблема почему не реагирует на вторую кнопку?