Извините, но вы тут все толчёте воду в ступе
Вы показали драйвер полевого транзистора и он отлично подходит под ваш ключ.
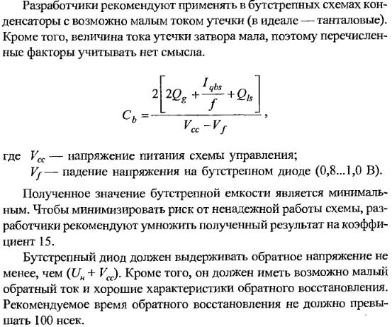
Номиналы есть в ДШ.
Конденсатор 100нФ и любой быстрый диод.
Обязательно конденсатор 100нФ на ножки питания драйвера и как можно ближе.
Резистор можно поставить у затвора транзистора и параллельно диод, чтоб быстрее работал, но не обязательно.
Заморочка небольшая в управлении, ШИМ нельзя подавать 100%, должна быть минимальная скважность с одной стороны для заряда ёмкости.
Если нагрузка индуктивная, то поставьте диод параллельно внутреннему диоду транзистора().
Всё это вы спокойно сможете протестировать на нагрузке в 0.5-1 А в виде резисторов.
Есть ещё вопросы ?
