roboforum.ru

Технический форум по робототехнике.

Серво-контроллер II

Резисторы, транзисторы, конденсаторы, микросборки, чип компоненты ...
Вопросы согласования управляющих модулей с периферией.

Re: Серво-контроллер II

Сообщение Сергей » 18 янв 2009, 17:22

Да, просто здесь не видно, но там 5 выводов, присмотрись. А у всех остальных корпусов - 6 выводов
Сергей
 
Сообщения: 3744
Зарегистрирован: 29 дек 2004, 23:15
Откуда: Санкт-Петербург
прог. языки: C, C++, C#, Asm
ФИО: Кашликов Сергей

Re: Серво-контроллер II

Сообщение =DeaD= » 18 янв 2009, 17:23

Аааааа... ну тогда ладно :) корпус просто нарисован так, как будто выводы под ним, а не по краям...
Проект [[Open Robotics]] - Универсальные модули для построения роботов
Аватара пользователя
=DeaD=
 
Сообщения: 24218
Зарегистрирован: 06 окт 2004, 18:01
Откуда: Ебург
прог. языки: C++ / PHP / 1C
ФИО: Антон Ботов

Re: Серво-контроллер II

Сообщение Сергей » 18 янв 2009, 19:01

Эту модель корпуса SOT353 выдрал из какойто библиотеки в eagle, видать нарисовано так специально для шелка

Добавлено спустя 1 час 36 минут 23 секунды:
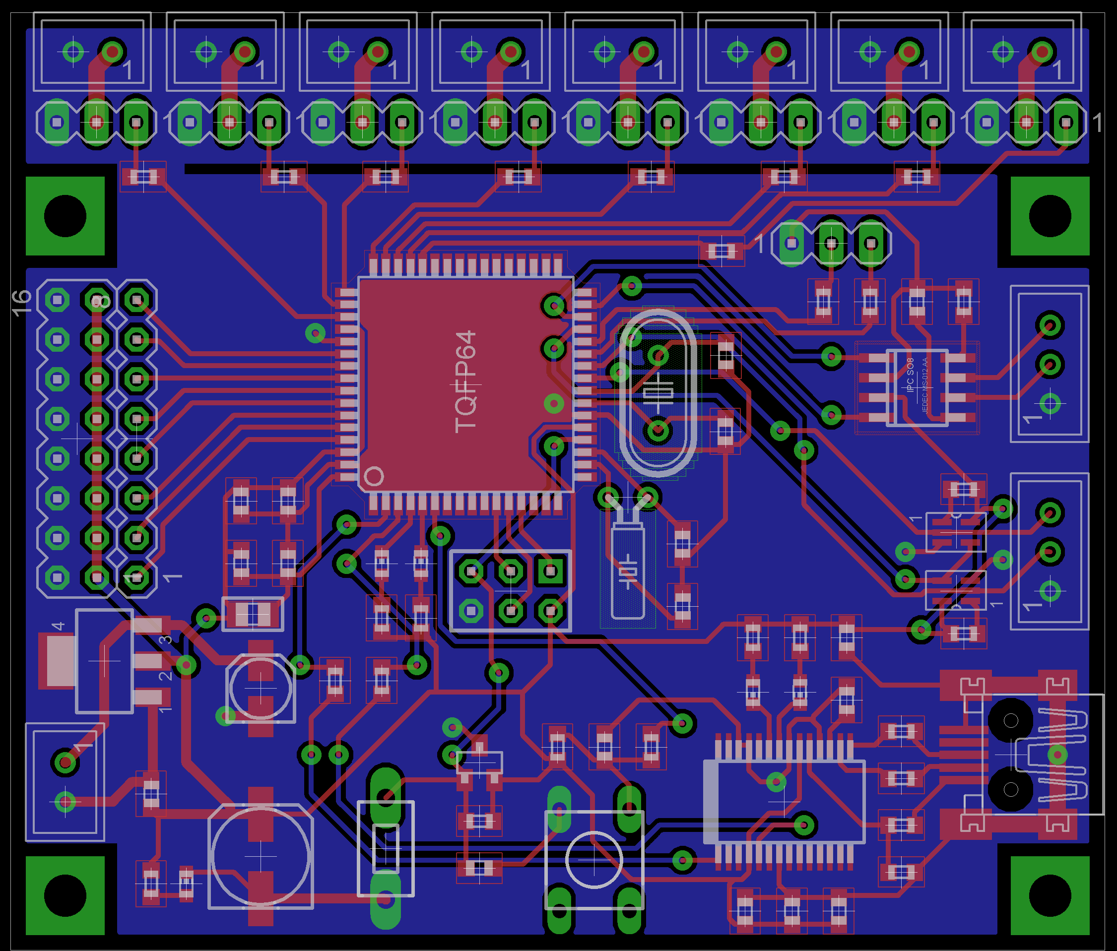
Вот, переразвел. Только оставил расположение кварца и кондеров прежнее, пусть так будет. Добавил выход трехпиновый на uart.
Вложения
all.png
top.png
bottom.png
Сергей
 
Сообщения: 3744
Зарегистрирован: 29 дек 2004, 23:15
Откуда: Санкт-Петербург
прог. языки: C, C++, C#, Asm
ФИО: Кашликов Сергей

Re: Серво-контроллер II

Сообщение nest » 18 янв 2009, 19:19

уже лучше.

осталось аккуратно резюки в линеечку расположить и пересмотреть некоторые дороги между ног и via неудобные.
Аватара пользователя
nest
 
Сообщения: 977
Зарегистрирован: 21 янв 2005, 12:16
Откуда: Germany
Предупреждения: -4
прог. языки: asm

Re: Серво-контроллер II

Сообщение avr123.nm.ru » 18 янв 2009, 19:28

Я вообще не пойму КАК ?! можно не перекинуть местами дорожки к резисторам со второго и дальше. А уж для правого вААААще ИМХО очевидно.
Вложения
sshot-1.png
sshot-1.png (21.58 КиБ) Просмотров: 2126
Аватара пользователя
avr123.nm.ru
отсылающий читать курс
 
Сообщения: 14195
Зарегистрирован: 06 ноя 2005, 04:18
Откуда: Москва
Предупреждения: -8

Re: Серво-контроллер II

Сообщение Сергей » 18 янв 2009, 21:29

avr123.nm.ru писал(а):Я вообще не пойму КАК ?!

Запросто :D
Вот обновленная версия
Вложения
all.png
top.png
bottom.png
Сергей
 
Сообщения: 3744
Зарегистрирован: 29 дек 2004, 23:15
Откуда: Санкт-Петербург
прог. языки: C, C++, C#, Asm
ФИО: Кашликов Сергей

Re: Серво-контроллер II

Сообщение nest » 18 янв 2009, 22:30

http://www.konfa.de/fotos/all.png

1. если via переместить влево - не надо будет дорогу под брюхом супервизора тащить.
2. ставить вертикально.
3. вертикально и в линеечку с бОльшим кондюком.
4. не нравится. точка соединения кондюков надо бы симметрично к земле. хотя и так, думаю, работать будет.
5. всё это дело сместить влево. там место есть...
6. резюк перетащить по стрелке ... на всяк. случай, а то можно винтом нечаянно его срубить : )
(7.) под брюхом TQFP64 я б не ставил никаких via.... вдруг лезть придётся ... ну можно рассредоточить равномерно, а не так близко друг-к-другу как было.

ну и по мелочам там ... резюки в линеечку расположить, а не как попало : ) это для оптического внешнего вида : )
Аватара пользователя
nest
 
Сообщения: 977
Зарегистрирован: 21 янв 2005, 12:16
Откуда: Germany
Предупреждения: -4
прог. языки: asm

Re: Серво-контроллер II

Сообщение Сергей » 18 янв 2009, 22:34

О! Другое дело :) Щааа, паправим
Сергей
 
Сообщения: 3744
Зарегистрирован: 29 дек 2004, 23:15
Откуда: Санкт-Петербург
прог. языки: C, C++, C#, Asm
ФИО: Кашликов Сергей

Re: Серво-контроллер II

Сообщение Duhas » 18 янв 2009, 23:18

Серег, сделай разрез между силовыми участками земли и землей под МК... и соедини в 1 месте...
«Как сердцу выразить себя? … Мысль изреченная есть ложь!»
В этом мире меня подводит доброта и порядочность...
"двое смотрят в лужу, один видит лужу, другой отраженные в ней звезды"
Аватара пользователя
Duhas
 
Сообщения: 6338
Зарегистрирован: 15 сен 2007, 13:03
Откуда: Красноярск
прог. языки: ASM(МК), C(PC)
ФИО: Гагарский Андрей Александрович

Re: Серво-контроллер II

Сообщение Сергей » 18 янв 2009, 23:39

Вот исправленная версия.
Вложения
all.png
top.png
bottom.png
Сергей
 
Сообщения: 3744
Зарегистрирован: 29 дек 2004, 23:15
Откуда: Санкт-Петербург
прог. языки: C, C++, C#, Asm
ФИО: Кашликов Сергей

Re: Серво-контроллер II

Сообщение Duhas » 18 янв 2009, 23:48

а как же остальные разъемы и проая лабуда?!

арррр бесят ети дране фичи со стрелочками1!!!!
«Как сердцу выразить себя? … Мысль изреченная есть ложь!»
В этом мире меня подводит доброта и порядочность...
"двое смотрят в лужу, один видит лужу, другой отраженные в ней звезды"
Аватара пользователя
Duhas
 
Сообщения: 6338
Зарегистрирован: 15 сен 2007, 13:03
Откуда: Красноярск
прог. языки: ASM(МК), C(PC)
ФИО: Гагарский Андрей Александрович

Re: Серво-контроллер II

Сообщение Сергей » 18 янв 2009, 23:57

Какие остальные разъемы? Всю силовую часть я отрезал ведь

Добавлено спустя 2 минуты 10 секунд:
Покажи на рисунке как сделать то, а то я не понял чо еще отрезать нада
Сергей
 
Сообщения: 3744
Зарегистрирован: 29 дек 2004, 23:15
Откуда: Санкт-Петербург
прог. языки: C, C++, C#, Asm
ФИО: Кашликов Сергей

Re: Серво-контроллер II

Сообщение Duhas » 19 янв 2009, 01:33

любой провод - антенка для инмпульсных помех, желательно все разъемы отделить от МК в плане земли... тоесть чтобы небыло одного и того же о=полигона для разъемов и прочей лабуды и МК
«Как сердцу выразить себя? … Мысль изреченная есть ложь!»
В этом мире меня подводит доброта и порядочность...
"двое смотрят в лужу, один видит лужу, другой отраженные в ней звезды"
Аватара пользователя
Duhas
 
Сообщения: 6338
Зарегистрирован: 15 сен 2007, 13:03
Откуда: Красноярск
прог. языки: ASM(МК), C(PC)
ФИО: Гагарский Андрей Александрович

Пред.

Вернуться в Электроника, электротехника

Кто сейчас на конференции

Сейчас этот форум просматривают: нет зарегистрированных пользователей и гости: 0

cron