roboforum.ru

Технический форум по робототехнике.

Проект модуля ИК-бамперов для шины RoboBus

Резисторы, транзисторы, конденсаторы, микросборки, чип компоненты ...
Вопросы согласования управляющих модулей с периферией.

Re: Проект модуля ИК-бамперов для шины RoboBus

Сообщение FireFly » 09 ноя 2008, 20:15

nest писал(а):странно.
TSAL6100 ещё более узкоглазые чем мои L934F3BT .
а на близком расстоянии, порядков 3..5-10см какова ширина "захвата" ?


хех... ну дык L934F3BT 3мм диод и по мощности дохлее TSAL6100 в два раза :wink: от мощности охренненно много зависит + 5 мм диод имеет таки большую площадь излучателя.
на самых ближних дистанциях... до 5-7 см есть мертвые зоны на мелочевку, чуток подальше уже все засекается. Пара дополнительных светиков я думаю решила бы полностью проблему мертвых зон но честно гря нафиг не нужно - все обьекты в квартире реально толще и больше :D
Домашняя робототехника - RoboZone.SU
горючее...- пиво... много... :)
Аватара пользователя
FireFly
 
Сообщения: 1576
Зарегистрирован: 19 июн 2005, 18:27
Откуда: Камышин

Re: Проект модуля ИК-бамперов для шины RoboBus

Сообщение nest » 09 ноя 2008, 20:50

Дык проблема у меня как раз в ближних дистанциях.
мощность тут не причём, запаса хватает.
при такой ускоглазости (TSAL6100 - 10 градусов, вроде) при 30 см расстояния разумеются как раз 6 см ширины. ...
Аватара пользователя
nest
 
Сообщения: 977
Зарегистрирован: 21 янв 2005, 12:16
Откуда: Germany
Предупреждения: -4
прог. языки: asm

Re: Проект модуля ИК-бамперов для шины RoboBus

Сообщение FireFly » 09 ноя 2008, 20:59

nest писал(а):Дык проблема у меня как раз в ближних дистанциях.
мощность тут не причём, запаса хватает.
при такой ускоглазости (TSAL6100 - 10 градусов, вроде) при 30 см расстояния разумеются как раз 6 см ширины. ...


реально я проверял пучек таким образом
в темноте вдоль листа белой бумаги смотрел через цифровой фотик :D - прееекрасно видно реальные углы засветки...там явно больше 10 градусов и намного. Те мелкие 3мм у меня то же есть, пробовал - фигня. Максимум стабильно работало см на 10-12, пучки узкие на самом деле, интенсивность свечения слабая. Я их пользую для сенсоров белое-черное и энкодеров на оттражение, т.е. там где дальность не важна. В качестве бампера с тцопом мне не понравилось.
Домашняя робототехника - RoboZone.SU
горючее...- пиво... много... :)
Аватара пользователя
FireFly
 
Сообщения: 1576
Зарегистрирован: 19 июн 2005, 18:27
Откуда: Камышин

Re: Проект модуля ИК-бамперов для шины RoboBus

Сообщение Vovan » 09 ноя 2008, 22:59

"Те мелкие 3мм у меня то же есть, пробовал - фигня" - это про трёхмилиметровые ИК светодиоды?
_________
Sincerely,
Vovan
Аватара пользователя
Vovan
 
Сообщения: 3340
Зарегистрирован: 05 окт 2005, 12:03
Откуда: Литва
прог. языки: asm

Re: Проект модуля ИК-бамперов для шины RoboBus

Сообщение nest » 09 ноя 2008, 23:15

Vovan писал(а):"Те мелкие 3мм у меня то же есть, пробовал - фигня" - это про трёхмилиметровые ИК светодиоды?


вероятно.


FireFly писал(а):реально я проверял пучек таким образом
в темноте вдоль листа белой бумаги смотрел через цифровой фотик :D - прееекрасно видно реальные углы засветки...там явно больше 10 градусов и намного.


нэ вэрю. см. в даташит. там угол - 10 градусов всего.
но и это не суть ... суть в том, что на 30 см и 3мм-светодиоды легко берут "ножку стула" и даже карандаш.
а вот на расстоянии 10 см - уже есть мёртвые зоны.

сейчас воткнул CQY36N (Angle of Half Intensity (+/-°) = 55)- уже стало лучше ...
Аватара пользователя
nest
 
Сообщения: 977
Зарегистрирован: 21 янв 2005, 12:16
Откуда: Germany
Предупреждения: -4
прог. языки: asm

Re: Проект модуля ИК-бамперов для шины RoboBus

Сообщение Myp » 09 ноя 2008, 23:49

насколько я самотрел даташиты с картинками
угол пишут не вобще максимальный а угол от централи
тоесть конус 10 градусов это значит в любую сторону от центральной линии по 10 градусов
тоесть 20 градусов если от края до края

во вторых 10 градусов это угол в котором излучение стабильной мощности
а типа то что шире 10 градусов эта уже побочное свечение малой мощности
также как и свечение через попу светодиода и в бок

так что ничего необычного что на заборе написано 10 градусов а светит оно широко
<telepathmode>На вопросы отвечает Бригадир Телепатов!</telepathmode>
Всё уже придумано до нас!
Аватара пользователя
Myp
скрытый хозяин вселенной :)
 
Сообщения: 18018
Зарегистрирован: 18 сен 2006, 12:26
Откуда: Тверь по прозвищу Дверь
прог. языки: псевдокод =) сила в алгоритме!
ФИО: глубокоуважаемый Фёдор Анатольевич

Re: Проект модуля ИК-бамперов для шины RoboBus

Сообщение FireFly » 10 ноя 2008, 00:59

согласен с Муром, даташиты даташитами, но в реальности проверять таки экспериментально нужно. Сколько я светодиодов испробовал просто непомню - нехилую кучку... то направление луча идет куда угодно, только не по оси светодиода, то из одной партии все светят с разной интенсивностью при одинаковых токах, то зона засветки непойми какая и попять же у одинаковых светиков разная. Потом таки закупился TSALами на удачу и они меня устроили по всем параметрам + живучие оказались. 5 мм эт сила :D ...а вообще шарпы рулят :wink:
Домашняя робототехника - RoboZone.SU
горючее...- пиво... много... :)
Аватара пользователя
FireFly
 
Сообщения: 1576
Зарегистрирован: 19 июн 2005, 18:27
Откуда: Камышин

Re: Проект модуля ИК-бамперов для шины RoboBus

Сообщение nest » 10 ноя 2008, 03:05

ну то есть "ваши" 10 градусов от Vishay шире, чем "мои" 50 от Kingbright ? :)
великолепно.
Аватара пользователя
nest
 
Сообщения: 977
Зарегистрирован: 21 янв 2005, 12:16
Откуда: Germany
Предупреждения: -4
прог. языки: asm

Re: Проект модуля ИК-бамперов для шины RoboBus

Сообщение FireFly » 10 ноя 2008, 10:57

nest писал(а):ну то есть "ваши" 10 градусов от Vishay шире, чем "мои" 50 от Kingbright ? :)
великолепно.

я так думаю, что Мур был прав про то, что в даташитах градус указывается так сказать железобетонной интенсивности излучения, но на самом деле градус больше, просто интенсивность падает, а так как TSALы имеют нехилую мощность, то интенсивность свечения "паразитной" засветки будет все равно приличная по сравнению с менее мощными светодиодами. Я же писал я ВИДЕЛ реальную засветку своими глазами... и вижу как работает собственно девайс в сборе... что еще добавить просто не знаю уже :D
Домашняя робототехника - RoboZone.SU
горючее...- пиво... много... :)
Аватара пользователя
FireFly
 
Сообщения: 1576
Зарегистрирован: 19 июн 2005, 18:27
Откуда: Камышин

Re: Проект модуля ИК-бамперов для шины RoboBus

Сообщение Виталий » 10 ноя 2008, 11:46

А почему не учитывается градус в котором принимает приемник?
Все новости о моих проектах http://savethebest.ru
Аватара пользователя
Виталий
 
Сообщения: 2114
Зарегистрирован: 08 окт 2004, 16:43
Откуда: St. Petersburg
Skype: quark-bot
ФИО: Клебан Виталий

Re: Проект модуля ИК-бамперов для шины RoboBus

Сообщение FireFly » 10 ноя 2008, 12:03

а что его учитывать - 180 градусов спереди тсоп принимает без проблем
Домашняя робототехника - RoboZone.SU
горючее...- пиво... много... :)
Аватара пользователя
FireFly
 
Сообщения: 1576
Зарегистрирован: 19 июн 2005, 18:27
Откуда: Камышин

Re: Проект модуля ИК-бамперов для шины RoboBus

Сообщение blindman » 29 ноя 2008, 18:21

Линейка датчиков линии/края. 4 крайних можно отломить и установить отдельно. К этой плате также подключаем контактные или ИК бамперы.
Вложения
IRLine.png
IRLine.png (6.12 КиБ) Просмотров: 2908
Проект [[Open Robotics]] - универсальные модули для построения роботов
Модули Open Robotics можно приобрести в магазине shop.roboforum.ru

Day OFF? You must be pulling my leg! Stop making humor before someone sees you, fool!

Аватара пользователя
blindman
 
Сообщения: 4130
Зарегистрирован: 29 апр 2008, 21:15
Откуда: Хабаровск
прог. языки: C,C++,Assembler,PHP,Javascript,Ruby, SPIN,Java(?)
ФИО: Андрей Юрьевич

Re: Проект модуля ИК-бамперов для шины RoboBus

Сообщение =DeaD= » 30 ноя 2008, 01:00

А может всё-таки робобас? :) ну чтобы тупо на минибота спереди цеплять? :)

Добавлено спустя 45 секунд:
Выложи исходники платки и схемки, а я попробую в тех же размерах робобас полноценный впихнуть? :)
Проект [[Open Robotics]] - Универсальные модули для построения роботов
Аватара пользователя
=DeaD=
 
Сообщения: 24218
Зарегистрирован: 06 окт 2004, 18:01
Откуда: Ебург
прог. языки: C++ / PHP / 1C
ФИО: Антон Ботов

Re: Проект модуля ИК-бамперов для шины RoboBus

Сообщение blindman » 30 ноя 2008, 06:33

Надо еще добавить коннекторы для бамперов. Компоненты расположены как бог на душу положит, но что-то я сомневаюсь, что можно сюда еще и робобас впихнуть, даже если оптимизировать расположение.

Добавлено спустя 19 минут 56 секунд:
Да и кварц наверно надо, чтоб не долбаться с настройкой несущей для тсопов.
Вложения
IRLineBrd.png
IRLineBrd.png (7.32 КиБ) Просмотров: 2862
IRLine.png
IRLine.zip
(39.16 КиБ) Скачиваний: 13
Проект [[Open Robotics]] - универсальные модули для построения роботов
Модули Open Robotics можно приобрести в магазине shop.roboforum.ru

Day OFF? You must be pulling my leg! Stop making humor before someone sees you, fool!

Аватара пользователя
blindman
 
Сообщения: 4130
Зарегистрирован: 29 апр 2008, 21:15
Откуда: Хабаровск
прог. языки: C,C++,Assembler,PHP,Javascript,Ruby, SPIN,Java(?)
ФИО: Андрей Юрьевич

Re: Проект модуля ИК-бамперов для шины RoboBus

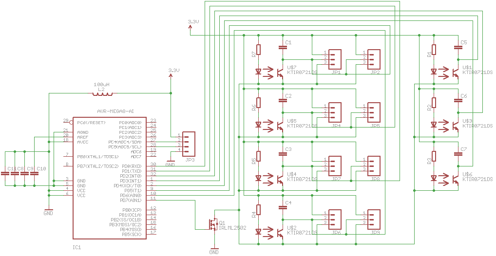
Сообщение nest » 30 ноя 2008, 13:57

схема откуда то взята ?

- зачем МОСФЕТик тягает и фототранзисторы к массе ? разве их не лучше напрямую на массу кинуть ?
- LC фильтр точно надо ? вроде пока ADC не используется.
- если схема не отработана, может, лучше притянуть коллектора к плюсам через 100кОм ?
- если ничего не добавится, то мега8 там избыточна.
Аватара пользователя
nest
 
Сообщения: 977
Зарегистрирован: 21 янв 2005, 12:16
Откуда: Germany
Предупреждения: -4
прог. языки: asm

Пред.След.

Вернуться в Электроника, электротехника

Кто сейчас на конференции

Сейчас этот форум просматривают: нет зарегистрированных пользователей и гости: 0

cron