roboforum.ru

Технический форум по робототехнике.


H-мост (H-bridge) и все о нем

Резисторы, транзисторы, конденсаторы, микросборки, чип компоненты ...
Вопросы согласования управляющих модулей с периферией.

Re: H-мост (H-bridge) и все о нем

Сообщение =DeaD= » 19 дек 2010, 22:47

Тут и печатка есть: post158451.html#p158451
Более того - я могу выслать печатку или две по себестоимости + расходы на почту.
Проект [[Open Robotics]] - Универсальные модули для построения роботов
Аватара пользователя
=DeaD=
 
Сообщения: 24218
Зарегистрирован: 06 окт 2004, 18:01
Откуда: Ебург
прог. языки: C++ / PHP / 1C
ФИО: Антон Ботов

Re: H-мост (H-bridge) и все о нем

Сообщение Alt333 » 20 дек 2010, 21:57

Печатку то я скорее всего сам смогу развести. Просто вот в наличии в нашем магазине нету тех деталей, которые приведены в этой схеме. Я выше писал что у меня есть в наличии...
Alt333
 
Сообщения: 30
Зарегистрирован: 24 мар 2010, 19:45
Откуда: Пермь
Skype: skype.ieremeev
прог. языки: С++, PHP, Delphi,
ФИО: Еремеев Игорь Михайлович

Re: H-мост (H-bridge) и все о нем

Сообщение dccharacter » 22 дек 2010, 04:48

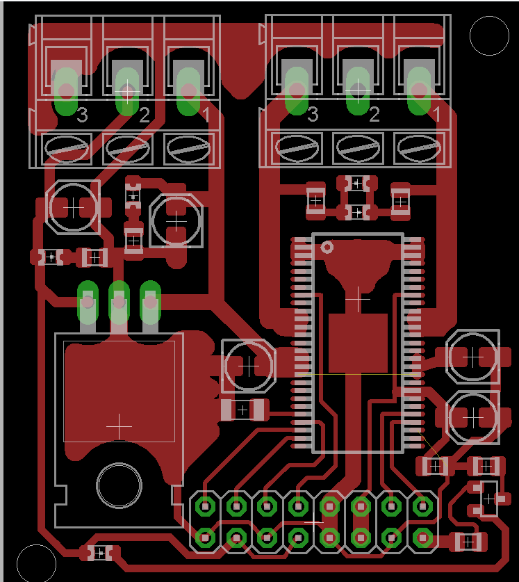
Сделал демо-борду на Freescale MCZ33887EK (SOIC-W54). За основу взят фрискейловский же евал-кит KIT33887EKEVBE (http://www.freescale.com/webapp/sps/sit ... 3887EKEVBE). Пока распаял только конденсаторы и стабилизатор питания на 5В, всего элементов на плате:
-MCZ33887EK
-L7805
-4xэлектролит 10мф 16В (больше 12В питание пока не планирую, но вообще это фигово для евал-борды)
-гребенка 2х8 пина (на ней 4 джампера)
-какой-то движок

Офигенно работает. Можно очень хорошо минимизировать, сделать плату на 2 и более движка, ардуиновый шилд и т.д. Если интересно, сфоткаю и кину плату (односторонняя).

P.S. Да собственно, вот плата. Забыл только AGND притянуть, но это раз плюнуть сделать... Наверное, когда гоняешь ее на пределе, это становится важным...
Вложения
MMC33887EK.png
Мой волшебник это я сам. Всю архитектуру программы придумал лично, а ребята помогли воплотить её. Я бы и сам мог написать, но лень учить язык и его конструкции.
Аватара пользователя
dccharacter
 
Сообщения: 4995
Зарегистрирован: 10 дек 2010, 13:16
Откуда: Красногорск МО
прог. языки: C, Python, wiring/processing
ФИО: Андрей

Re: H-мост (H-bridge) и все о нем

Сообщение robika » 28 дек 2010, 22:40

подскажите пожалуйста, какую выбрать частоту ШИМ для управления двигателем
ДП25-2,5-4-27 с параметрами:
напряжение 27V
ток номинальный 0.165A
мощность 2.5W
обороты 4000
индуктивность обмоток не знаю
robika
 
Сообщения: 1
Зарегистрирован: 19 сен 2010, 20:54

Помогите со схемой включения 20N50C

Сообщение Co_balt » 14 янв 2011, 02:31

Помогите начинающему разобраться со схемой, руководствовался AN-937 (irf.com)
Собрал схему как на рисунке ниже...

На вход подаю меандр 50кГц, в качестве нагрузки использую сопротивление 4,7Ом 10Вт
Такое впечатление что силовой MOSFET всегда открыт на затворе меандр с амплитудой 12В,
на стоке 0В - нагрузка греется.
Что в схеме неправильно?
Спасибо

P.S. на распиновку IRF7307 не обращайте внимания, т.к. в eagle не нашел нужный корпус - использовал другой для разводки PCB
Вложения
Clipboard02.png
Clipboard02.png (6.63 КиБ) Просмотров: 5976
Co_balt
 
Сообщения: 2
Зарегистрирован: 14 янв 2011, 02:13

Re: H-мост (H-bridge) и все о нем

Сообщение d3xr » 15 мар 2011, 15:58

Где можно взять методику расчета Н-моста и почитать подробнее о нем? Решил делать расчетно графическую работу по этой теме в универе.
Аватара пользователя
d3xr
 
Сообщения: 201
Зарегистрирован: 01 июн 2010, 08:04
Откуда: Казань

Re: H-мост (H-bridge) и все о нем

Сообщение avr123.nm.ru » 15 мар 2011, 16:46

Начните с документов на 1 стр. топика.
Читайте !
Аватара пользователя
avr123.nm.ru
отсылающий читать курс
 
Сообщения: 14195
Зарегистрирован: 06 ноя 2005, 04:18
Откуда: Москва
Предупреждения: -8

Re: H-мост (H-bridge) и все о нем

Сообщение Duhas » 20 мар 2011, 11:55

народ, правильно ли я понимаю, что в ДШ на IR2110 не нормируется напряжение между COM и Vss ? то есть они не обязаны быть близки по потенциалу ? я почему то раньше считал что обязаны.. но теперь не могу понять почему..
«Как сердцу выразить себя? … Мысль изреченная есть ложь!»
В этом мире меня подводит доброта и порядочность...
"двое смотрят в лужу, один видит лужу, другой отраженные в ней звезды"
Аватара пользователя
Duhas
 
Сообщения: 6338
Зарегистрирован: 15 сен 2007, 13:03
Откуда: Красноярск
прог. языки: ASM(МК), C(PC)
ФИО: Гагарский Андрей Александрович

Re: H-мост (H-bridge) и все о нем

Сообщение avr123.nm.ru » 20 мар 2011, 17:35

Можно вычислить косвенно.
Читайте !
Аватара пользователя
avr123.nm.ru
отсылающий читать курс
 
Сообщения: 14195
Зарегистрирован: 06 ноя 2005, 04:18
Откуда: Москва
Предупреждения: -8

Re: H-мост (H-bridge) и все о нем

Сообщение Duhas » 20 мар 2011, 20:09

меня всегда удовлетворяла полнота ваших ответов )
«Как сердцу выразить себя? … Мысль изреченная есть ложь!»
В этом мире меня подводит доброта и порядочность...
"двое смотрят в лужу, один видит лужу, другой отраженные в ней звезды"
Аватара пользователя
Duhas
 
Сообщения: 6338
Зарегистрирован: 15 сен 2007, 13:03
Откуда: Красноярск
прог. языки: ASM(МК), C(PC)
ФИО: Гагарский Андрей Александрович

Re: H-мост (H-bridge) и все о нем

Сообщение linvinus » 07 май 2011, 21:00

Пытаюсь разобраться с обратными диодами, пытался найти по "обратные диоды/диод" но разобраться не получилось.
И так вопрос, насколько необходимы обратные диоды при условии работы двигателя на малых оборотах с высоким током.
Хотелось бы услышать опыт тех кто реально видел на амперметре более 10А при работающем устройстве на полевиках.
У меня диоды на 3А (но вроде схема на 40А), но при превышении начинают греться, во вторых, из книги по импульсным блокам питания (там хорошо рассмотрен ключевой режим работы полевиков), понятие диода в мосфетах ложно, это скорее побочный эфект технологии, поэтому шунтирование обязательно, но на схемах openrobotics этих диодов нет.
мой проект по BLDC на основе схемы http://wladislaw-sl.narod.ru/BLMC-SL40A/Cxema.jpg там диоды на 3А при 40А расчётных, правда режим работы иной (там большие обороты). Мои диоды греются уже при 5А при 200 оборотах в минуту!
Режим работы драйвера, аналогичен "Метод управления «Sign/Magnitude»" из wiki/H-%D0%BC%D0%BE%D1%81%D1%82 т.е. во время "второй фазы" один из транзисторов (верхний или нижний) в плече открыт
с поправкой на трёхфазность.
Если я правильно понимаю, сколько тока мы закачали в двигатель (катушку), столько и получим при закрытии транзистора, минус работа. Т.е. при закрытии весь этот ток "гасят" именно диоды.
Немного о двигателях, BLDC на максимальных оборотах без нагрузки едят 600мА, на тех оборотах на которых я поднимал нагрузку, в холостом ходе едят 50мА., ток поднимает пидрегулятор при контроле скорости вращения. Нагрузку создаю рукой.

обновлено:
Пока моё сообщение ожидало авторизации, перечитал книгу, понял для чего шунтируют диодами, как я понимаю, здесь они нужны для уменьшения времени закрытия "паразитного" диода полевика, он имеет довольно посредственные характеристики, поэтому шунтируют диодами Шоттки . Но вопрос почему греются именно шунтирующие диоды а не сам полевик, и что с ними делать остаётся открытым.
R3 forum87/topic15337.html
R2 roboforum.ru/forum102/topic13980.html
R4 roboforum.ru/post336339.html#p336339
Делать надо хорошо - плохо получится само!
Аватара пользователя
linvinus
 
Сообщения: 1672
Зарегистрирован: 29 апр 2011, 12:37
Откуда: Москва
прог. языки: С

Re: H-мост (H-bridge) и все о нем

Сообщение d3xr » 10 май 2011, 18:44

Эмм.. Правильно ли я понял вопрос: почему греются диоды с макс прямым током 3А при протекании 5А? П моему ответ напрашивается сам собой
Аватара пользователя
d3xr
 
Сообщения: 201
Зарегистрирован: 01 июн 2010, 08:04
Откуда: Казань

Re: H-мост (H-bridge) и все о нем

Сообщение Victorovych » 10 май 2011, 19:47

2Duhas
Вложения
1111.JPG
Аватара пользователя
Victorovych
 
Сообщения: 491
Зарегистрирован: 20 сен 2007, 11:44
Откуда: Харьков
Skype: Victorovych_FF
прог. языки: ASM
ФИО: Иван ВикторОвич

Re: H-мост (H-bridge) и все о нем

Сообщение linvinus » 10 май 2011, 21:12

d3xr писал(а):Эмм.. Правильно ли я понял вопрос: почему греются диоды с макс прямым током 3А при протекании 5А? П моему ответ напрашивается сам собой


Ответ был бы очевиден, если бы протекал обычный ток, а тут кратковременные выбросы + фактически два диода в параллель.

и почему на схеме 40А стоят диоды в 3А?
Я в поисках истины.
R3 forum87/topic15337.html
R2 roboforum.ru/forum102/topic13980.html
R4 roboforum.ru/post336339.html#p336339
Делать надо хорошо - плохо получится само!
Аватара пользователя
linvinus
 
Сообщения: 1672
Зарегистрирован: 29 апр 2011, 12:37
Откуда: Москва
прог. языки: С

Re: H-мост (H-bridge) и все о нем

Сообщение d3xr » 10 май 2011, 23:23

А максимальный импульсный ток какой у ваших диодов? И диоды Шоттки? Мне все же думается что проблема именно в выборе диодов, попробуйте другие впаять, если это не критично. Все и станет ясно скорее всего
Аватара пользователя
d3xr
 
Сообщения: 201
Зарегистрирован: 01 июн 2010, 08:04
Откуда: Казань

Пред.След.

Вернуться в Электроника, электротехника

Кто сейчас на конференции

Сейчас этот форум просматривают: нет зарегистрированных пользователей и гости: 0

cron