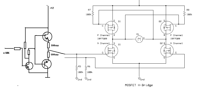
boez писал(а):...Да нет, нормальная схема...
Открывает, то она открывает, конечно, но мне показалось, что закрывать она будет фиговенько:
Во-первых, первый транзистор в насыщении - это грубо 0.2 вольта.
Во-вторых, делитель резисторный на базах (во второй схеме к счастью его уже нет).
В-третьих, после 0.6 вольт на базовом переходе нижнего выходного транзистора,
она будет вниз тянуть сильно слабее - то есть закрываться мосфет будет медленно
и "не до конца".
Открываться она тоже будет не слишком весело из-за подтяжки на первом транзисторе
(но правда, открытие произойдет сильно раньше, чем напряжение дорастет до 12 вольт)
Поэтому, думаю, что динамика будет никакая...
А пяти вольт, как мне кажется, достаточно для таких мосфетов и практических применений
(ну если не выжимать из этого мосфетика предельные режимы)...
Добавлено спустя 1 минуту 10 секунд:boez писал(а):у и вообще, схема с прямым подключением лучше, поскольку намного проще

Это уж точно!!!
