roboforum.ru

Технический форум по робототехнике.


H-мост (H-bridge) и все о нем

Резисторы, транзисторы, конденсаторы, микросборки, чип компоненты ...
Вопросы согласования управляющих модулей с периферией.

Re: H-мост (H-bridge) и все о нем

Сообщение Michael_K » 29 июл 2010, 10:10

скрестить верхние затворы с нижними стоками и не париться.
Вот так:
http://www.openservo.com/moin.cgi/Schematic2
Аватара пользователя
Michael_K
 
Сообщения: 6028
Зарегистрирован: 07 окт 2009, 00:29
Откуда: СПб

Re: H-мост (H-bridge) и все о нем

Сообщение SiemX » 29 июл 2010, 10:29

Как-то не внушает доверия мне эта схема. Шимом управляются два транзистора, да и подтяжка 100ком слишком много. Вообще нужен ли для таких мосефтов драйвер на биполярниках или хватит подтяжки?
SiemX
 
Сообщения: 159
Зарегистрирован: 08 май 2009, 21:21
Предупреждения: -1

Re: H-мост (H-bridge) и все о нем

Сообщение Zeus » 29 июл 2010, 10:38

с резисторами подтяжки просто КПД будет ниже чем с драйверами специализированными вот и вся разница.
«Сон разума рождает чудовищ»
Аватара пользователя
Zeus
 
Сообщения: 862
Зарегистрирован: 28 июл 2009, 10:02
Откуда: Самара
ФИО: Павел Сергеевич

Re: H-мост (H-bridge) и все о нем

Сообщение SERGEY_M » 29 июл 2010, 10:45

в данной схеме резисторы на затворах аж никак не влияют на КПД
нужны они для того, чтобы в момент запуска МК (когда все ноги в "воздухе") мост был закрыт...
У МК выход достаточно мощный как "0" так и "1" чтобы раскачать мелкие полевички
так что все ОК :good:
Аватара пользователя
SERGEY_M
 
Сообщения: 682
Зарегистрирован: 20 мар 2009, 12:45
Откуда: Украина, Одесса
ФИО: Сергей

Re: H-мост (H-bridge) и все о нем

Сообщение SiemX » 29 июл 2010, 11:38

Спасибо, теперь понял. Просто сперва не заметил что верхний транзистор закрывается не только подтяжкой, но и транзистором с дугой стороны

Добавлено спустя 28 минут 38 секунд:
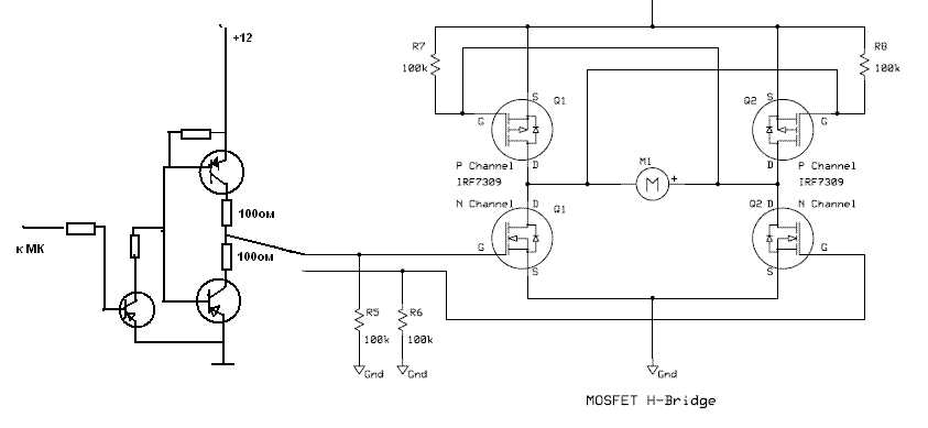
Вот схему нарисовал, будет нормально работать? Транзисторы для того чтоб полностью открывались мосфеты, для IRF ведь 10в надо
Вложения
схема.GIF
SiemX
 
Сообщения: 159
Зарегистрирован: 08 май 2009, 21:21
Предупреждения: -1

Re: H-мост (H-bridge) и все о нем

Сообщение boez » 29 июл 2010, 12:18

Не будет, транзисторы как ты их нарисовал - это эмиттерный повторитель, он напряжение не усиливает, а только немного теряет, при +5 с МК на выходе будет +4.3 примерно. Нет в нем тут смысла. Но проблема не в этом, для конкретно 7307 пяти вольт на затворе хватит вполне, он же низковольтный. А вот 12 вольт на затворы верхних подавать нехорошо, это абсолютный предел. Я бы поискал какие-нибудь аналогичные пары, но 30-вольтовые по стоку и 15-вольтовые по затвору. Управлять нижними можно от 5 вольт, просто немного повысится падение на нижних ключах. Один раз посчитать и понять, устраивает это или нет.

А ток нагрузки у тебя какой?

Добавлено спустя 5 минут 17 секунд:
Сходу вот IRF7389 попался - правда дороже в полтора раза, но для единичного устройства что 30 центов, что 50 - вроде пофиг.
boez
 
Сообщения: 1981
Зарегистрирован: 27 авг 2008, 10:45
Откуда: Харьков
прог. языки: С/С++

Re: H-мост (H-bridge) и все о нем

Сообщение Michael_K » 29 июл 2010, 12:32

boez прав...
Или можно ограничитель какой-нибудь тупой на верхние затворы выдумать.
И обратите внимание в этой схеме нельзя одновременно открывать оба нижних транзистора.
Аватара пользователя
Michael_K
 
Сообщения: 6028
Зарегистрирован: 07 окт 2009, 00:29
Откуда: СПб

Re: H-мост (H-bridge) и все о нем

Сообщение SiemX » 29 июл 2010, 13:02

Тогда поставлю IRF7313 и IRF7316, у них напряжение затвор-исток 20в
А такая схема лучше?
Вложения
схема.GIF
SiemX
 
Сообщения: 159
Зарегистрирован: 08 май 2009, 21:21
Предупреждения: -1

Re: H-мост (H-bridge) и все о нем

Сообщение Michael_K » 29 июл 2010, 13:13

да не нужен тут вообще никакой драйвер...
вы же затвором только нижнего управляете - ему пяти вольт за глаза хватит с ноги проца (ну резюк ом в стодвадцать воткнуть чтобы проц не пугать и все)!

Добавлено спустя 1 минуту 16 секунд:
посмотрите еще раз схему по ссылке - там же проц рядом стоит!
Аватара пользователя
Michael_K
 
Сообщения: 6028
Зарегистрирован: 07 окт 2009, 00:29
Откуда: СПб

Re: H-мост (H-bridge) и все о нем

Сообщение SiemX » 29 июл 2010, 13:16

Ну вот хочется мне драйвер поставить :pardon: хуже не станет ведь
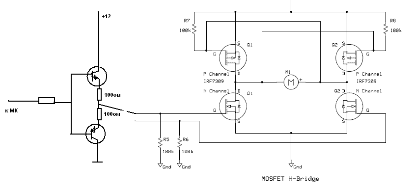
Схема драйвера которую нарисовал будет работать?
SiemX
 
Сообщения: 159
Зарегистрирован: 08 май 2009, 21:21
Предупреждения: -1

Re: H-мост (H-bridge) и все о нем

Сообщение Michael_K » 29 июл 2010, 13:26

Нет
12 вольт закорочены через базовые переходы транзисторов.
(нижние транзюки, видимо НПН хотели нарисовать?)
Аватара пользователя
Michael_K
 
Сообщения: 6028
Зарегистрирован: 07 окт 2009, 00:29
Откуда: СПб

Re: H-мост (H-bridge) и все о нем

Сообщение SiemX » 29 июл 2010, 13:29

Да, хотел npn, а нарисовал pnp :D
C npn должно работать
SiemX
 
Сообщения: 159
Зарегистрирован: 08 май 2009, 21:21
Предупреждения: -1

Re: H-мост (H-bridge) и все о нем

Сообщение Michael_K » 29 июл 2010, 13:30

SiemX писал(а):Ну вот хочется мне драйвер поставить :pardon:

зачем? какие цели вы преследуете своими схемами?
SiemX писал(а):хуже не станет ведь

ну... пока получается не очень... :pardon:

Добавлено спустя 48 секунд:
SiemX писал(а):Да, хотел npn, а нарисовал pnp :D
C npn должно работать

Michael_K писал(а):Нет
12 вольт закорочены через базовые переходы транзисторов.
Аватара пользователя
Michael_K
 
Сообщения: 6028
Зарегистрирован: 07 окт 2009, 00:29
Откуда: СПб

Re: H-мост (H-bridge) и все о нем

Сообщение SiemX » 29 июл 2010, 13:50

Michael_K писал(а):зачем?

Боюсь что будут греться мосфеты
Michael_K писал(а):ну... пока получается не очень... :pardon:

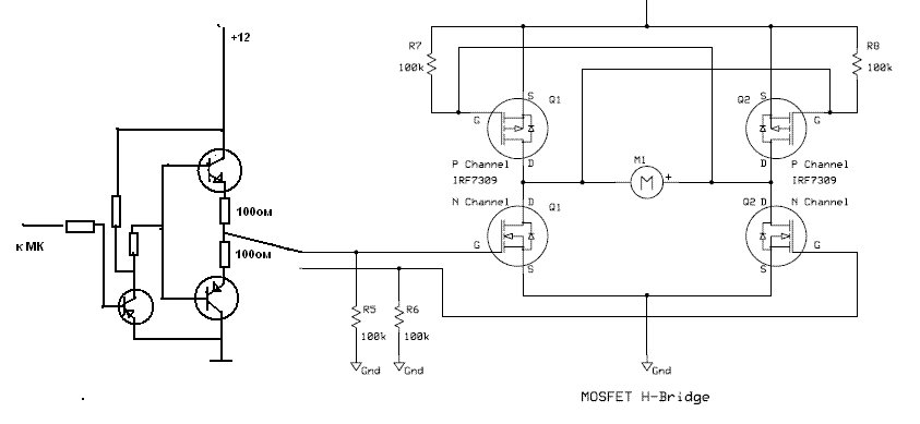
Ну новичок я. Надеюсь в этот раз схему правильно нарисовал
Вложения
схема.GIF
SiemX
 
Сообщения: 159
Зарегистрирован: 08 май 2009, 21:21
Предупреждения: -1

Re: H-мост (H-bridge) и все о нем

Сообщение Michael_K » 29 июл 2010, 14:03

Мосфеты греться не будут. При пяти вольтах вообще никогда.
Если проц трехвольтовый, то в крайнем случае снизите частоту шима...

Схема... опять кривая, к сожалению...
То есть, если резюк в коллекторе первого транзюка достаточно мал...
махать-то она сможет кое как, но имхо, это хуже, чем просто нога проца...
Аватара пользователя
Michael_K
 
Сообщения: 6028
Зарегистрирован: 07 окт 2009, 00:29
Откуда: СПб

Пред.След.

Вернуться в Электроника, электротехника

Кто сейчас на конференции

Сейчас этот форум просматривают: нет зарегистрированных пользователей и гости: 9