![]() |
roboforum.ruТехнический форум по робототехнике. |
|
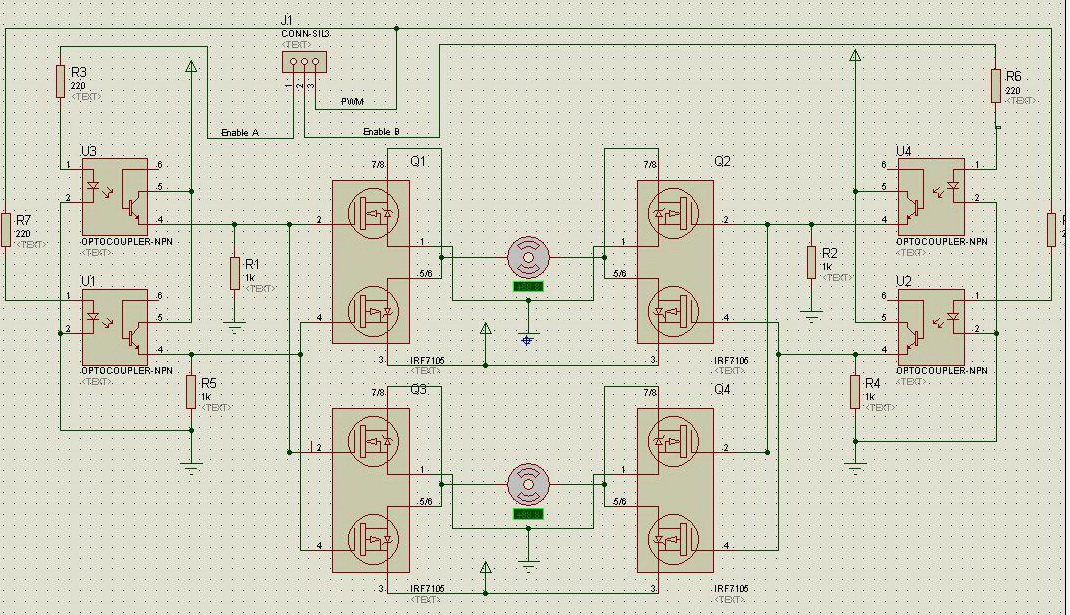
D1mcon писал(а):2 =DeaD= в готовой схеме меня не устраивает ток транзисторов, малова-то.

D1mcon писал(а):Воспользовавшись вашими советами сделал еще один вариант схемы.
Прошу высказать ваше мнение по этому варианту.

) все нижние транзисторы одновременно.
и это за один мост.
Вернуться в Электроника, электротехника
Сейчас этот форум просматривают: нет зарегистрированных пользователей и гости: 0