 o_serg » 08 май 2010, 22:57
 o_serg » 08 май 2010, 22:57 
			
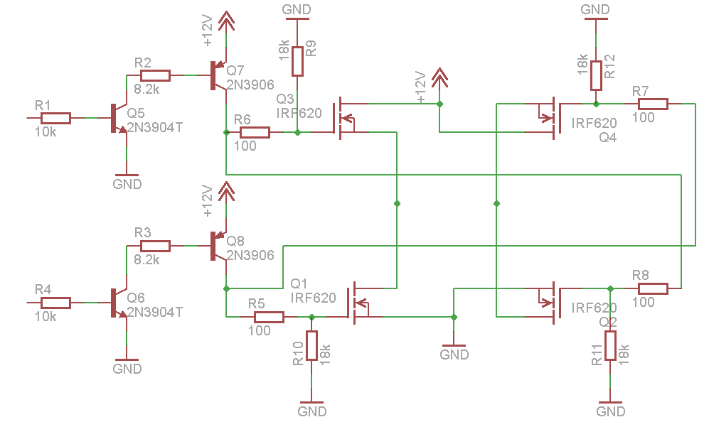
			Добрый день. Прошу совета по н-мосту на N Mosfet'ах. Из Mosfet'ов у нас в магазинах есть только irf730, irf820. Заказывать дорого, мне нужно всего один мост собрать как можно дешевле и без наворотов. Параметры: ток 2А, напряжение 24В. Долго искал схему только на N mosfet'ах, и вот, что нашел. Транзисторы там были 2n3904, 2n3906, я их заменил на кт3102, кт3107.
Хотелось бы узнать мнение специалистов (я программист и с электроникой не очень разбираюсь) по самой схеме, номиналам резисторов. На схеме нет диодов в irf730, т.к. такого не нашел в библиотеке Eagle, поставил другой мосфет.
P.S. не нашел движок в игле, думаю понятно куда он подключается
			
				
					- Вложения
- 
		
			 
 
Последний раз редактировалось 
o_serg 08 май 2010, 23:44, всего редактировалось 1 раз.